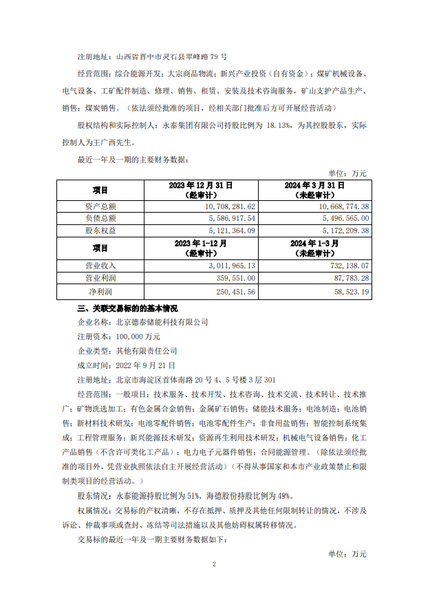
据储能界了解到,海德股份5月13日晚间公告,为充分聚焦困境资产管理主业,进一步优化业务结构,通过资源整合实现资产收益,公司与永泰能源集团股份有限公司签署了《股权转让协议》,公司拟向永泰能源转让公司持有的北京德泰储能科技有限公司49%股权。
根据公告,德泰储能由公司与永泰能源于2022年9月21日共同出资设立,永泰能源持有德泰储能51%股权,为其控股股东,公司持有德泰储能49%股权。本次交易参考资产评估机构出具的资产评估结果,经双方协商确定德泰储能49%股权转让价格为9200.87万元。
原公告如下:




