搜索
首页
政策法规
国际资讯
返回
国际动态
国际项目
行业活动
国内资讯
返回
企业动态
储能项目
储能技术
储能科普
联系我们
首页
政策法规
国际资讯
返回
国际动态
国际项目
行业活动
国内资讯
返回
企业动态
储能项目
储能技术
储能科普
联系我们
none
国内资讯
企业动态
储能项目
储能技术
储能科普
您当前的位置:
首页
>
国内资讯
>
储能项目
海南首个独立储能项目启动容量租赁
2024-05-14
据储能界了解到,近日,大唐文昌新型储能示范项目独立共享用户租赁公告发布。面向海南省各市县、各集中式光伏开发投资市场主体,寻求独立共享租赁的用户。合作模式采用支付...
中标 | 1.292~1.334元/Wh!甘肃兰州1GWh独立储能项目EPC开标
2024-05-14
据储能界了解到,5月13日,兰州新区港弘储能技术有限公司250MW/1000MWh独立储能项目EPC总承包工程中标候选人公示。第一中标候选人为中国电力工程顾问集...
招标 | 广州发展湖北洪湖50MW/100MWh钠离子储能电站项目EPC重新招标
2024-05-14
据储能界了解到,5月14日,广州发展洪湖市经开区100MW/200MWh钠离子储能电站示范项目一期50MW/100MWh项目EPC总承包【重新招标】招标公告发布...
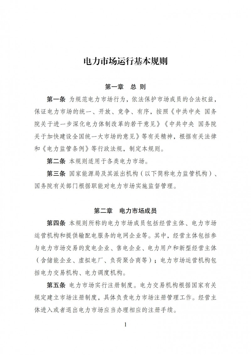
《电力市场运行基本规则》发布 储能等主体新增为市场成员
2024-05-14
据储能界了解到,5月14日,国家发改委发布《中华人民共和国国家发展和改革委员会令》(第20号),宣布《电力市场运行基本规则》已经2024年4月18日第11次委务会议审议通过,现予公布,自2024年7月1日起施行。...
特斯拉上海储能超级工厂获施工许可
2024-05-13
据储能界了解到,近日,特斯拉上海...
<<
<
9
10
11
12
13
>
>>