搜索
首页
政策法规
国际资讯
返回
国际动态
国际项目
行业活动
国内资讯
返回
企业动态
储能项目
储能技术
储能科普
联系我们
首页
政策法规
国际资讯
返回
国际动态
国际项目
行业活动
国内资讯
返回
企业动态
储能项目
储能技术
储能科普
联系我们
none
国内资讯
企业动态
储能项目
储能技术
储能科普
您当前的位置:
首页
>
国内资讯
华北、西北地区首个大型煤电耦合熔盐储热工程项目正式开工
2025-11-07
近日,乌斯太热电厂熔盐储热耦合煤电机组调频调峰及安全供汽技术改造项目正式开工建设。作为华北、西北地区首个大型煤电耦合熔盐储热示范工程,该项目标志着河北能源工程设...
盾石磁能飞轮调频装备获得权威认证检测,展现调频市场引领力
2025-11-07
2025年10月24日,盾石磁能科技山西某示范项目飞轮系统,由第三方权威认证检测。分别就飞轮阵列“充放电迟滞时间、 充放电响应时间、 充放电调节时间、 充放电有...
“驭”见大电芯时代:时代天源430kW储能变流器重磅登场
2025-11-07
...
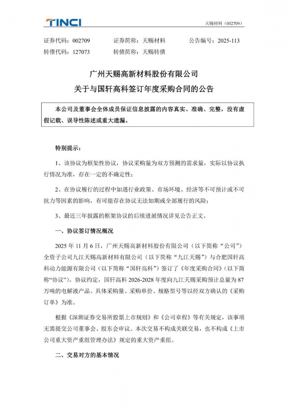
天赐材料与国轩高科签订年度采购合同
2025-11-07
11月6日,天赐材料发布公告称,公司全资子公司九江天赐高新材料有限公司与合肥国轩高科动力能源有限公司签订了《年度采购合同》。协议约定,国轩高科2026-2028...
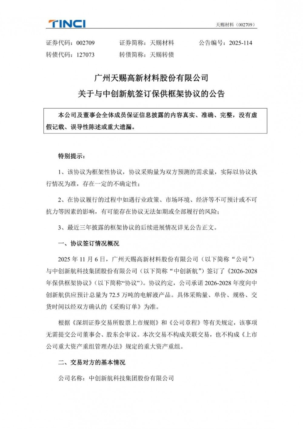
天赐材料与中创新航签订保供框架协议
2025-11-07
11月6日,天赐材料发布公告称,公司与中创新航科技集团股份有限公司签订了《2026-2028年保供框架协议》。协议约定,在2026-2028年度期间,天赐材料承...
<<
<
102
103
104
105
106
>
>>