搜索
首页
政策法规
国际资讯
返回
国际动态
国际项目
行业活动
国内资讯
返回
企业动态
储能项目
储能技术
储能科普
联系我们
首页
政策法规
国际资讯
返回
国际动态
国际项目
行业活动
国内资讯
返回
企业动态
储能项目
储能技术
储能科普
联系我们
none
国内资讯
企业动态
储能项目
储能技术
储能科普
您当前的位置:
首页
>
国内资讯
招标 | 华能2025-2026年度储能项目高压直挂储能系统集成代加工框采
2025-10-28
10月27日,华能清能院2025-2026年度储能项目高压直挂储能系统集成代加工框架协议采购招标公告发布。本次采购高压直挂储能系统集成代加工,采购总容量为2GW...
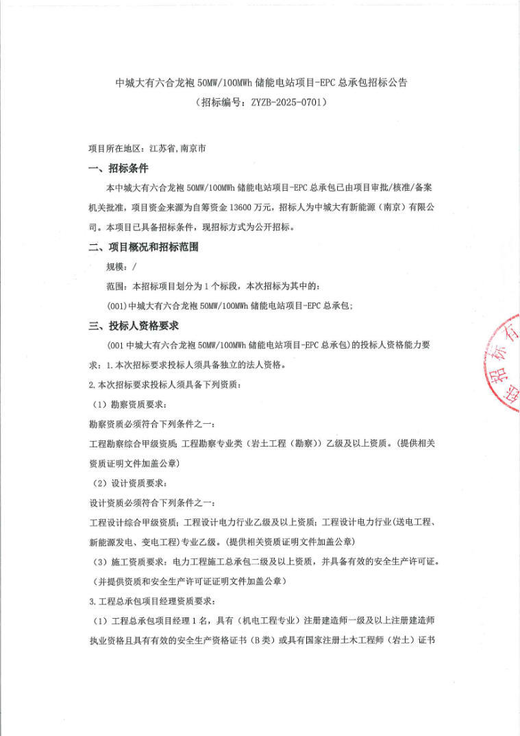
招标 | 中城大有江苏50MW/100MWh储能电站项目EPC招标
2025-10-28
10月24日,中城大有六合龙袍50MW/100MWh储能电站项目-EPC总承包招标公告发布。本项目拟基于磷酸铁锂电池技术建设50MW/100MWh独立新型储能电...
招标 | 300MW/600MWh!能建时代山东冠县网侧储能电站交流侧设备采购招
2025-10-28
10月24日,冠县网侧300MW/600MWh储能电站交流侧设备采购公告发布。公告表示,德亚冠县网侧300MW/600MWh储能电站项目交流系统等设备进行公开谈...
中标 | 阳光电源、信义电源入围海螺风储项目10MW/20MWh储能系统设备采购
2025-10-28
10月27日,济宁海螺风储项目10MW/20MWh储能系统设备中标候选人公示。第一中标候选人为阳光电源股份有限公司,第二中标候选人为信义电源(苏州)有限公司。招...
招标 | 江苏南京宁高协鑫50MW/100MWh储能电站招标
2025-10-28
10月27日,南京宁高协鑫5万千瓦/10万千瓦时储能电站项目招标公告发布。项目资金来源为自筹资金5800万元,招标人为南京鑫高储能科技有限公司。招标范围包括但不...
<<
<
130
131
132
133
134
>
>>