搜索
首页
政策法规
国际资讯
返回
国际动态
国际项目
行业活动
国内资讯
返回
企业动态
储能项目
储能技术
储能科普
联系我们
首页
政策法规
国际资讯
返回
国际动态
国际项目
行业活动
国内资讯
返回
企业动态
储能项目
储能技术
储能科普
联系我们
none
国内资讯
企业动态
储能项目
储能技术
储能科普
您当前的位置:
首页
>
国内资讯
简捷物联荣膺“2025年度EMS十大供应商”,多场景实战经验铸就行业标杆
2025-10-22
近日,由、国能能源研究院、SNEC组委会联合主办的SNECES+第十一届(2025)国际储能大会&国能网·第十届新能源产业年会落下帷幕,行业权威奖项“钛能奖”榜...
世界上最大的电池电动船开始充电
2025-10-22
近日,澳大利亚造船商 Incat Tasmania 表示,世界上最大的电动渡轮的建造工作仍在继续,这艘 130 米长的渡轮的四个电池室之一目前正在充电,并将于今...
罗马尼亚电网运营商发布容量拍卖规则
2025-10-22
从 2026 年 1 月开始,罗马尼亚所有 5 兆瓦或更大的发电和储能设施都必须通过年度拍卖来确保电网接入。该国输电和系统运营商 Transelectrica ...
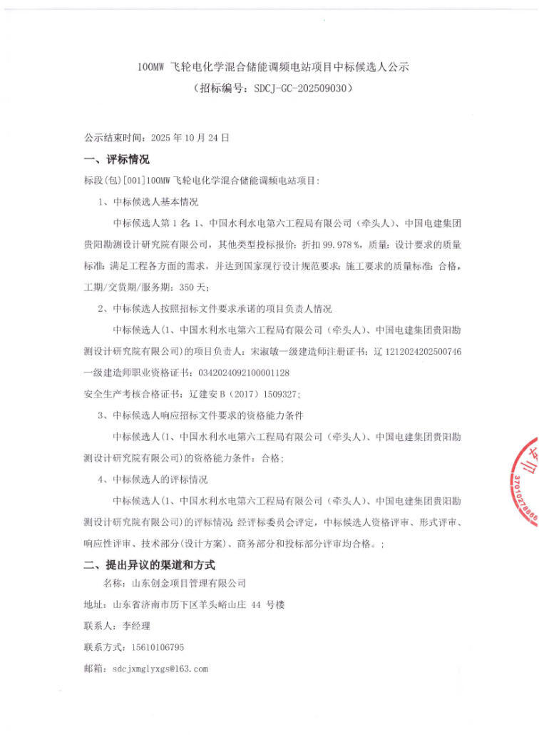
中标 | 水电六局、中国电建贵阳院联合体入围100MW飞轮电化学混合储能调频电站
2025-10-22
10月21日,100MW飞轮电化学混合储能调频电站项目中标候选人公示。第一中标候选人为中国水利水电第六工程局有限公司、中国电建集团贵阳勘测设计研究院有限公司联合...
中标 | 1.025元/Wh!河南汝州市温泉镇200MW/400MWH独立储能E
2025-10-22
10月21日,汝州市温泉镇200MW/400MWH独立储能电站项目(勘察-EPC总承包)中标候选人公示。第一中标候选人为中铁十六局集团有限公司、中铁十六局集团广...
<<
<
149
150
151
152
153
>
>>