搜索
首页
政策法规
国际资讯
返回
国际动态
国际项目
行业活动
国内资讯
返回
企业动态
储能项目
储能技术
储能科普
联系我们
首页
政策法规
国际资讯
返回
国际动态
国际项目
行业活动
国内资讯
返回
企业动态
储能项目
储能技术
储能科普
联系我们
none
国内资讯
企业动态
储能项目
储能技术
储能科普
您当前的位置:
首页
>
国内资讯
国网陕西电力建成并网新型储能示范电站
2025-10-14
近日,由国网陕西省电力有限公司所属单位陕西电力储能有限公司投资建设的陕西首座新型储能示范电站——白水(驭源)储能电站建成并网。该电站为电网侧、构网型、风光储充一...
广西南宁抽水蓄能电站500kV3号主变及2号高压电缆充电一次成功
2025-10-14
近日,南宁抽水蓄能电站500kV3号主变及2号高压电缆充电试验一次成功,标志着电站500kV 工程建设向全面完工迈出关键一步,为2025年底四台机组全部投产奠定...
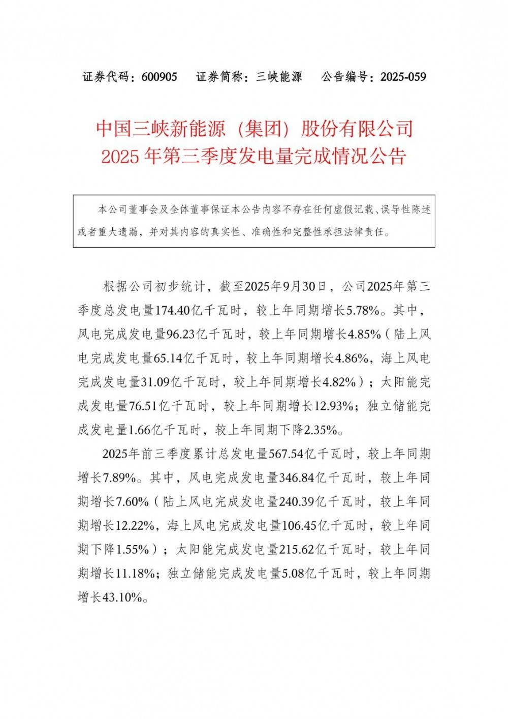
三峡能源2025年Q3独立储能发电量1.66亿千瓦时,同期下降2.35%
2025-10-14
10月13日,三峡能源发布公告称,截至2025年9月30日,独立储能完成发电量1.66亿千瓦时,较上年同期下降2.35%。独立储能完成发电量5.08亿千瓦时,较...
湖北南漳抽水蓄能电站导流洞顺利贯通
2025-10-14
2025年10月10日,湖北南漳抽水蓄能电站导流洞工程全线顺利贯通,为后续工程推进按下“加速键”。湖北南漳抽水蓄能电站导流洞全长505米,自工程启动施工以来,三...
0.8771~0.8954元/Wh!宁夏400MW/1600MWh共享储能EPC
2025-10-14
储能界获悉,10月13日,华鑫绿能中宁400MW/1600MWh共享储能示范项目EPC总承包中标候选人公示。第一中标候选人为中国电建集团江西省电力设计院有限公司...
<<
<
179
180
181
182
183
>
>>