搜索
首页
政策法规
国际资讯
返回
国际动态
国际项目
行业活动
国内资讯
返回
企业动态
储能项目
储能技术
储能科普
联系我们
首页
政策法规
国际资讯
返回
国际动态
国际项目
行业活动
国内资讯
返回
企业动态
储能项目
储能技术
储能科普
联系我们
none
国内资讯
企业动态
储能项目
储能技术
储能科普
您当前的位置:
首页
>
国内资讯
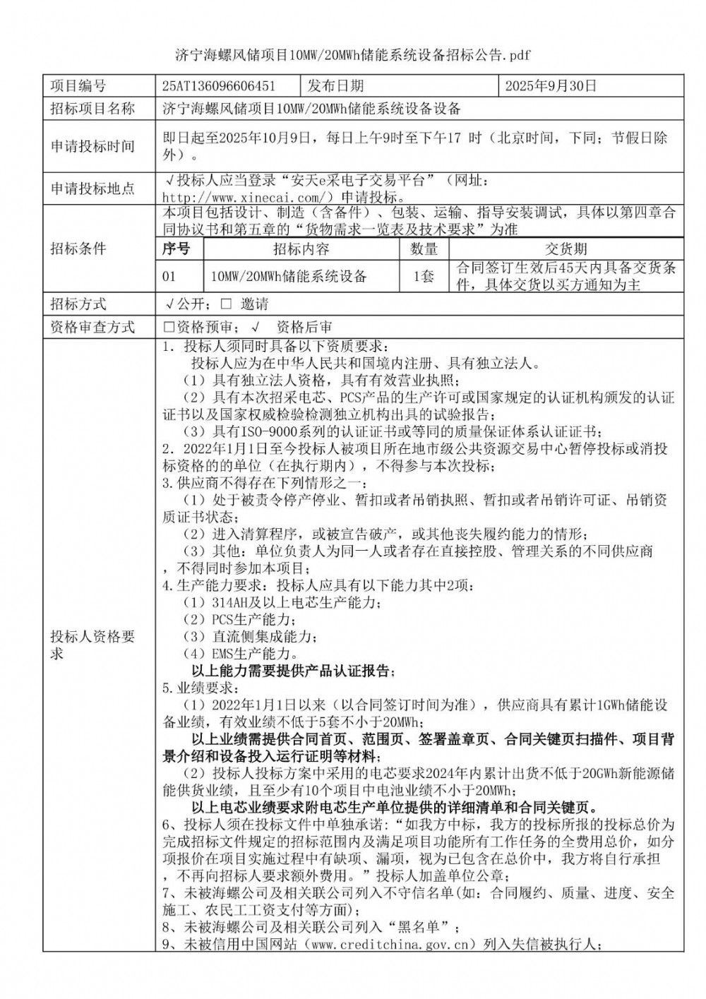
招标 | 山东济宁海螺风储项目10MW/20MWh储能系统设备招标
2025-10-09
9月30日,济宁海螺风储项目10MW/20MWh储能系统设备招标公告发布。本项目场址位于项目场址位于济宁海螺。本项目储能建设容量为10MW/20MWh。储能系统...
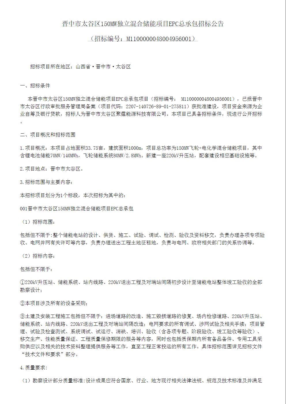
招标 | 飞轮+电化学!山西晋中市太谷区150MW独立混合储能项目EPC总承包招
2025-10-09
9月30日,晋中市太谷区150MW独立混合储能项目EPC总承包招标公告发布。本项目占地面积33.75亩,建筑面积1000m,项目总功率为150MW飞轮+电化学混...
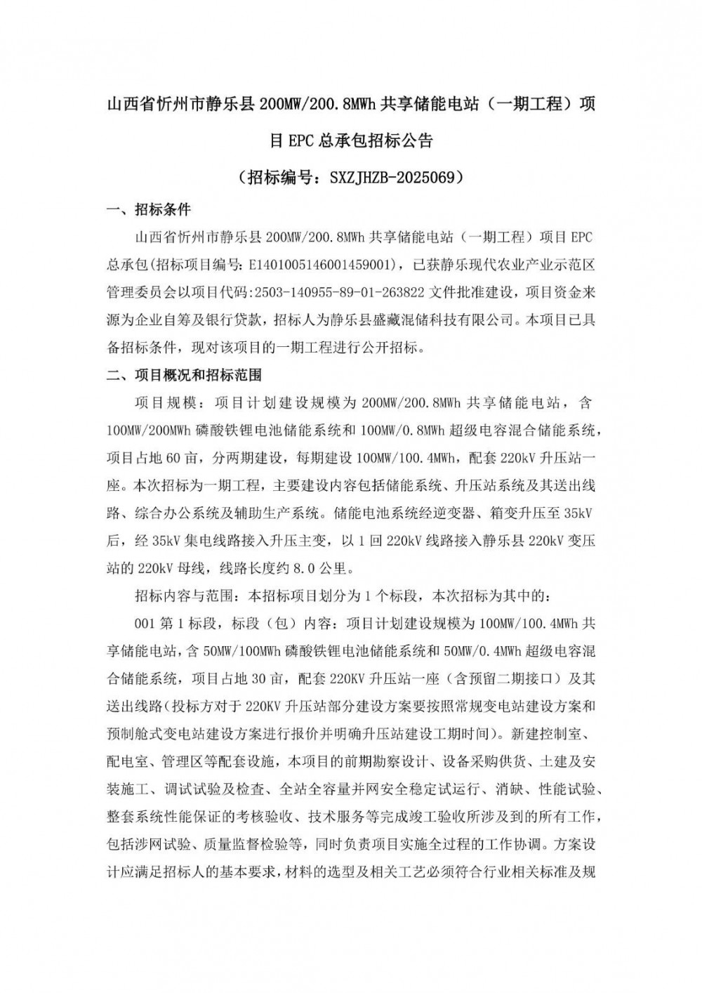
招标 | 100MW/100.4MWh!山西省忻州市静乐县共享储能电站目EPC招
2025-10-09
9月30日,山西省忻州市静乐县200MW/200.8MWh共享储能电站(一期工程)项目EPC总承包招标公告发布。项目计划建设规模为200MW/200.8MWh共...
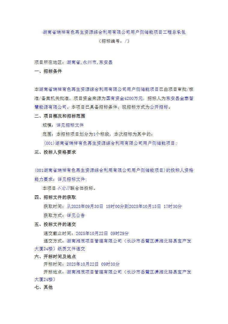
招标 | 8.5MW/45MWh!湖南省用户侧储能项目工程总承包招标
2025-10-09
9月30日,湖南省瑞祥有色再生资源综合利用有限公司用户侧储能项目工程总承包招标公告发布。项目建设规模新建1座8.5MW/45MWh的储能电站,储能电站采用液冷式...
招标 | 200MW/400MWh!湖北黄冈独立储能电站EPC招标
2025-10-09
9月30日,黄冈国开电力有限公司发布200MW/400MWh网侧独立储能电站项目一期EPC招标公告,项目位于湖北黄冈。本次招标工程为储能电站项目(一期)项目工程...
<<
<
193
194
195
196
197
>
>>