搜索
首页
政策法规
国际资讯
返回
国际动态
国际项目
行业活动
国内资讯
返回
企业动态
储能项目
储能技术
储能科普
联系我们
首页
政策法规
国际资讯
返回
国际动态
国际项目
行业活动
国内资讯
返回
企业动态
储能项目
储能技术
储能科普
联系我们
none
国内资讯
企业动态
储能项目
储能技术
储能科普
您当前的位置:
首页
>
国内资讯
科普丨弹射自保?动力电池热失控怎么防?
2025-09-25
2025年9月,一段“电池热失控自动弹射”的视频把不少人看懵——车身突然“吐”出整块电池,飞出3-6米远,号称“车电分离保安全”。随后均胜电子紧急澄清:与演示方...
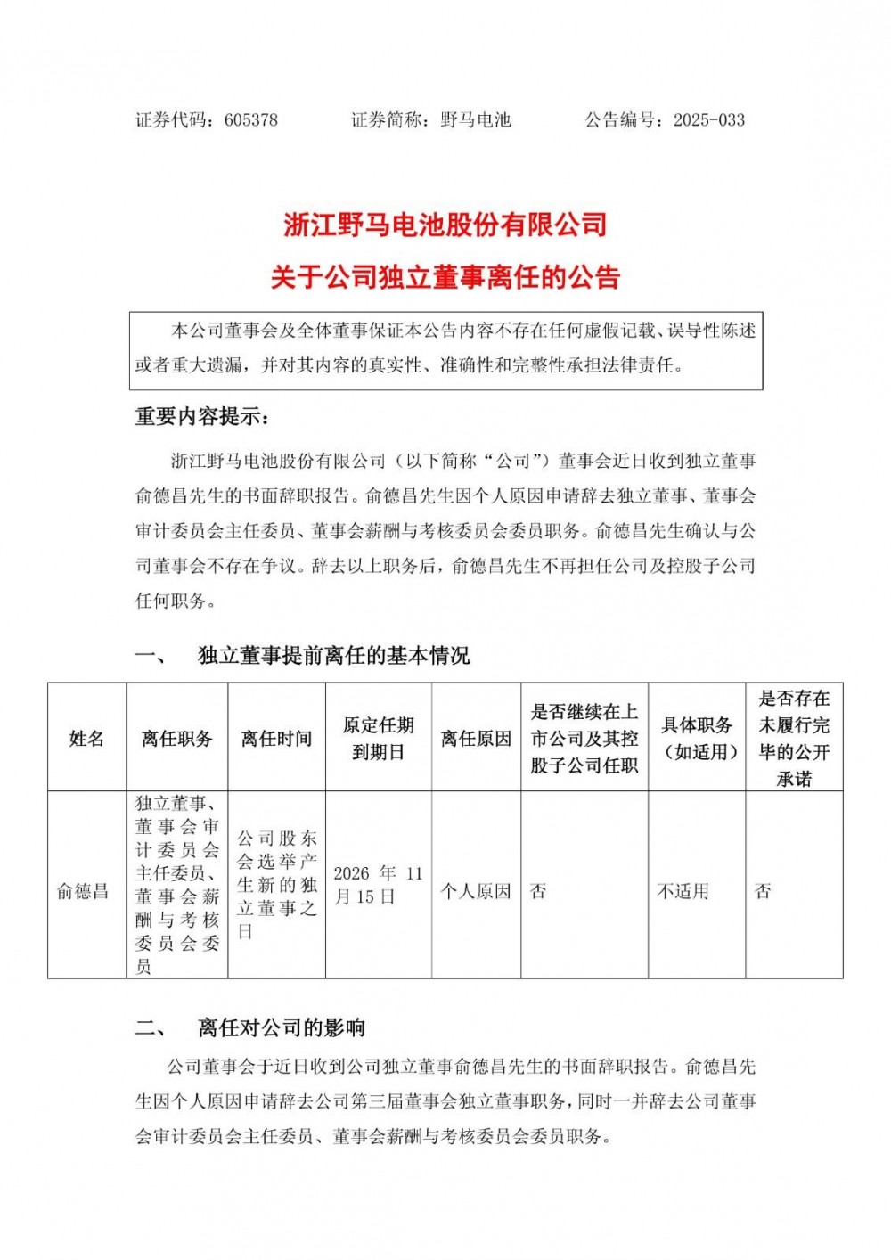
俞德昌先生申请辞去野马电池独立董事等职务
2025-09-25
近日,野马电池发布公告称,公司董事会近日收到独立董事俞德昌先生的书面辞职报告。俞德昌先生因个人原因申请辞去独立董事、董事会审计委员会主任委员、董事会薪酬与考核委...
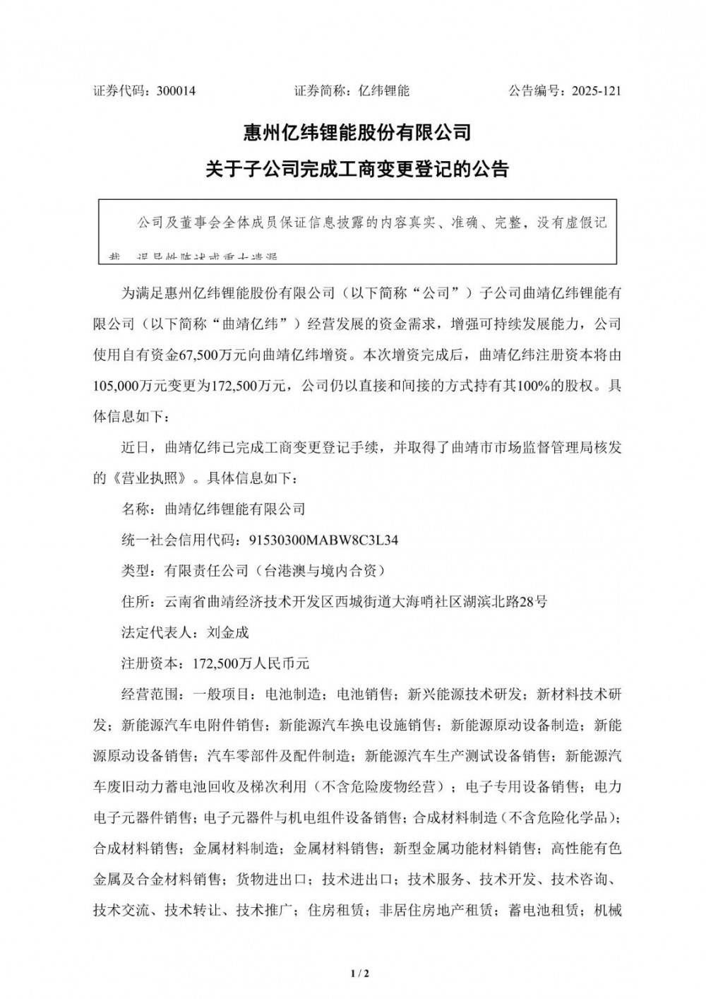
亿纬锂能子公司曲靖亿纬完成工商变更登记
2025-09-25
近日,亿纬锂能发布公告称,公司子公司曲靖亿纬锂能有限公司(以下简称“曲靖亿纬”)经营发展的资金需求,增强可持续发展能力,公司使用自有资金67,500万元向曲靖亿...
乌兹塔什干光储项目储能站实现60万安全无损工时
2025-09-25
当地时间9月22日,由中国能建国际集团、浙江火电、安徽院联合承建的乌兹别克斯坦塔什干光储项目储能站顺利实现60万安全无损工时,充分展现了项目履约团队严谨的安全管...
河北院完成河北易县抽水蓄能电站继电保护向量检查试验
2025-09-25
近日,河北电科院顺利完成国网新源河北易县抽水蓄能电站继电保护向量检查试验和技术监督工作。此次试验是继电保护向量检查技术在河北南网抽水蓄能电站的首次应用,不仅为工...
<<
<
222
223
224
225
226
>
>>