搜索
首页
政策法规
国际资讯
返回
国际动态
国际项目
行业活动
国内资讯
返回
企业动态
储能项目
储能技术
储能科普
联系我们
首页
政策法规
国际资讯
返回
国际动态
国际项目
行业活动
国内资讯
返回
企业动态
储能项目
储能技术
储能科普
联系我们
none
国内资讯
企业动态
储能项目
储能技术
储能科普
您当前的位置:
首页
>
国内资讯
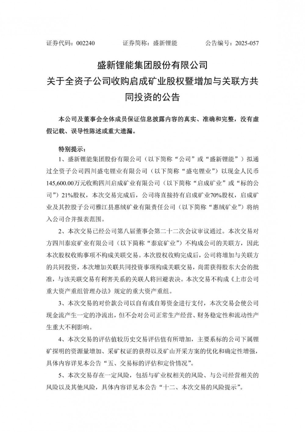
盛新锂能拟14.56亿元收购启成矿业21%股权
2025-09-23
近日,盛新锂能发布公告称,公司拟通过全资子公司四川盛屯锂业有限公司(以下简称“盛屯锂业”)以现金人民币145,600.00万元收购四川启成矿业有限公司(以下简称...
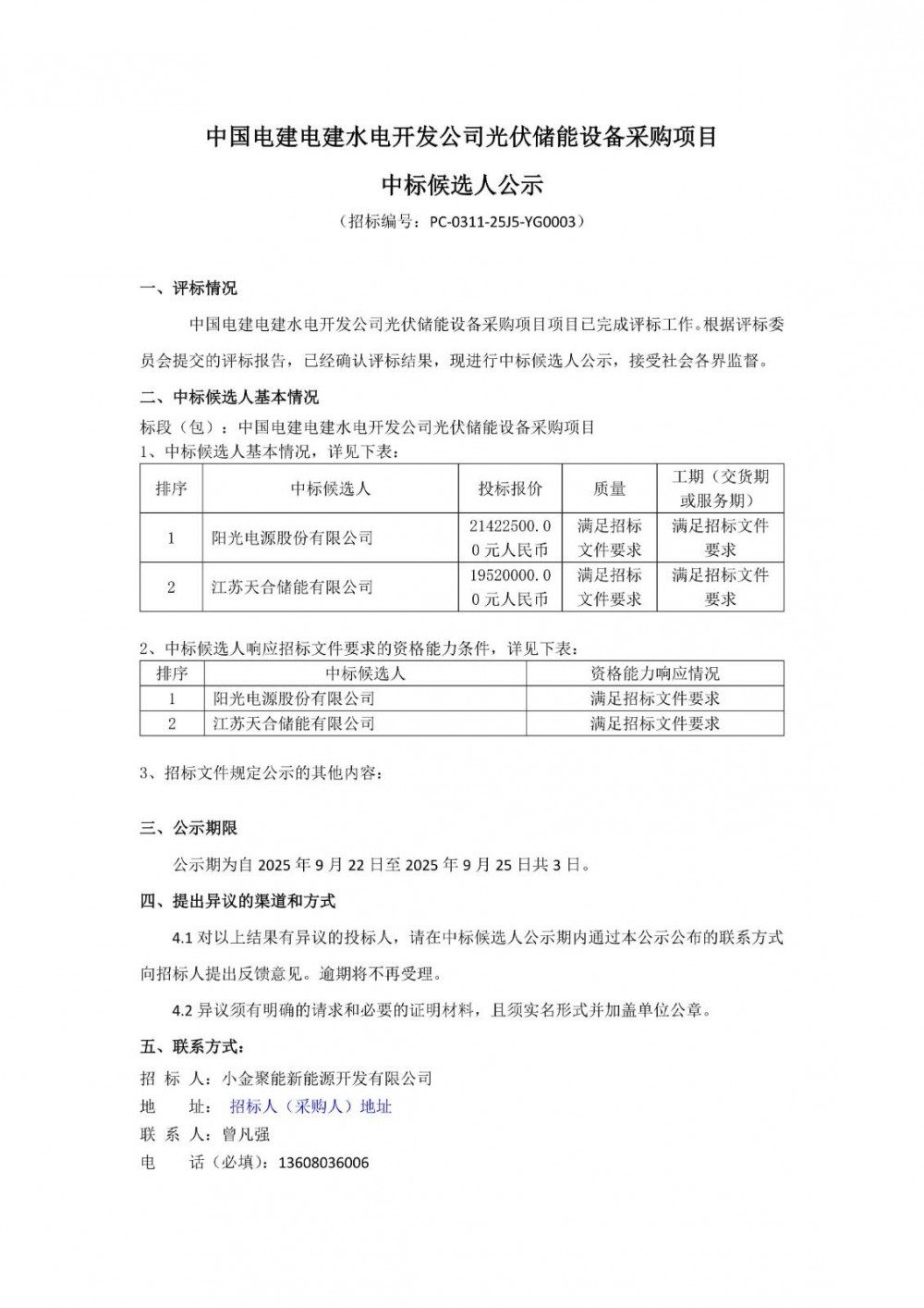
中标 | 0.61~0.669元/Wh!阳光电源、天合储能入围中电建四川16MW
2025-09-23
9月22日,中国电建电建水电开发公司光伏储能设备采购项目中标候选人公示。第一中标候选人阳光电源股份有限公司,投标报价为21422500元,折合单价0.669元/...
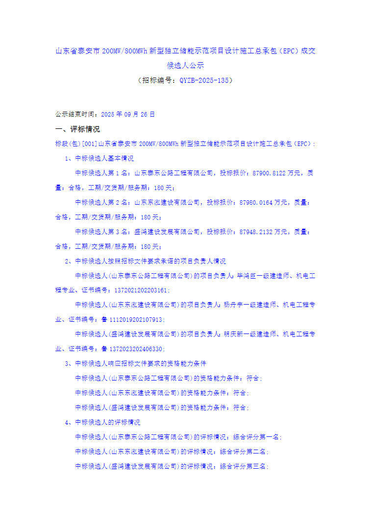
中标 | 1.0988~1.0998元/Wh!山东泰安200MW/800MWh独
2025-09-23
9月22日,山东省泰安市200MW/800MWh新型独立储能示范项目设计施工总承包(EPC)成交候选人公示。第一中标候选人山东泰东公路工程有限公司,投标报价为8...
招标 | 白马山全绿电工厂22.5MW/45MWh储能系统设备招标
2025-09-23
9月22日,白马山全绿电工厂22.5MW/45MWh储能系统设备招标公告发布。负责22.5MW/45MWh储能系统、舱室内部电缆及接线,一二次舱及内部设备供货等...
招标 | 南网启动海外电池储能项目开发!启动四大区域储能可研服务框采!
2025-09-23
9月19日,南网国际(香港)公司发布2025-2026年度电池储能项目技术支持服务框采招标。招标人为南方电网国际有限责任公司,为高质量推动境外电池储能项目开发工...
<<
<
231
232
233
234
235
>
>>