搜索
首页
政策法规
国际资讯
返回
国际动态
国际项目
行业活动
国内资讯
返回
企业动态
储能项目
储能技术
储能科普
联系我们
首页
政策法规
国际资讯
返回
国际动态
国际项目
行业活动
国内资讯
返回
企业动态
储能项目
储能技术
储能科普
联系我们
none
国内资讯
企业动态
储能项目
储能技术
储能科普
您当前的位置:
首页
>
国内资讯
中标 | 江苏泰兴15MW/31MWh独立储能电站项目工程总承包中标候选人公示
2025-09-18
9月17日,泰兴宣堡电网侧15MW/31MWh独立储能电站项目工程总承包中标候选人公示。第一中标候选人为湖北中建三局建筑工程技术有限责任公司,第二中标候选人为湖...
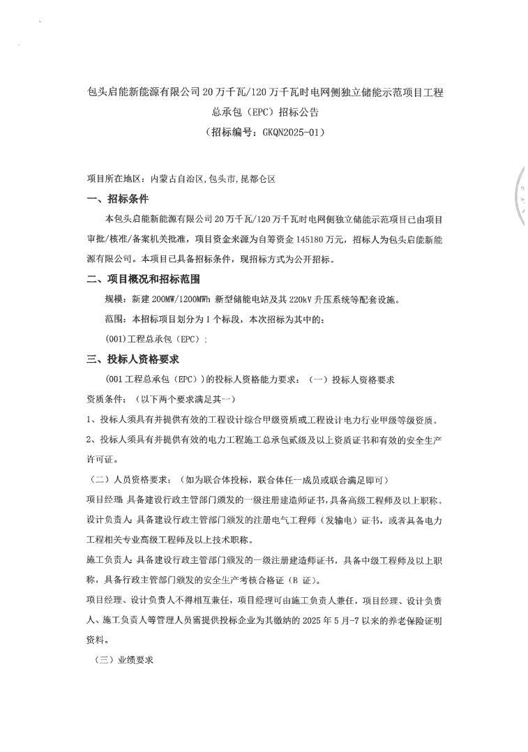
招标 | 内蒙古包头200MW/1200MWh储能项目EPC招标
2025-09-18
9月17日,包头启能新能源有限公司20万千瓦/120万千瓦时电网侧独立储能示范项目工程总承包(EPC)招标公告发布,项目资金来源为自筹资金145180万元,招标...
河北抚宁抽水蓄能电站引水系统下斜段首节压力钢管安装成功
2025-09-18
9月15日,河北抚宁抽水蓄能电站引水系统斜井段首节压力钢管成功安装就位,标志着该电站正式转入斜井段压力钢管核心安装的关键阶段。河北抚宁抽水蓄能电站总装机容量12...
中国华能与宁德时代签署战略合作协议
2025-09-18
9月17日,中国华能集团有限公司与宁德时代新能源科技股份有限公司在福建宁德签署战略合作协议,集团公司董事长、党组书记温枢刚与宁德时代董事长曾毓群共同见证签约并举...
太阳沟抽水蓄能电站成功开展首次爆破作业
2025-09-18
9月15日11时26分,南网储能公司参股投资建设的太阳沟抽水蓄能电站成功开展首次爆破作业,标志着电站正式进入筹建期施工阶段。本次爆破施工作业面位于通风兼安全洞洞...
<<
<
246
247
248
249
250
>
>>