搜索
首页
政策法规
国际资讯
返回
国际动态
国际项目
行业活动
国内资讯
返回
企业动态
储能项目
储能技术
储能科普
联系我们
首页
政策法规
国际资讯
返回
国际动态
国际项目
行业活动
国内资讯
返回
企业动态
储能项目
储能技术
储能科普
联系我们
none
国内资讯
企业动态
储能项目
储能技术
储能科普
您当前的位置:
首页
>
国内资讯
精控能源与Lion Power签署战略协议,深化北美业务布局
2025-09-13
在2025美国RE+国际太阳能展期间,精控能源与Lion Power共同宣布签署战略合作协议,双方将重点在北美市场合作推广智能动力电池系统与仓储储能解决方案,为...
支持“电源+储能”参与现货市场!国家发改委、能源局发布电力现货连续运行地区市场建
2025-09-13
9月12日,国家发展改革委、国家能源局印发《电力现货连续运行地区市场建设指引》的通知。文件提出,推动发用两侧共同参与现货市场,鼓励虚拟电厂、智能微电网、新型储能...
山西第三季度储能项目库调整:拟入库67个,13.17GW/23.82GWh;拟出
2025-09-13
9月12日,山西省能源局发布关于山西省2025年第三季度新型储能项目库拟调整情况的公示。文件表示,此次拟调整入库的新型储能项目67个、容量13.17GW/23....
中标 | 1.16-1.294元/Wh!山西长治200MW/400MWh独立储能
2025-09-13
9月11日,山西精能新能源有限公司独立储能项目工程总承包(EPC)中标候选人公示。项目主要建设200MW/400MWh独立储能电站。第一中标候选人为广西泰能工程...
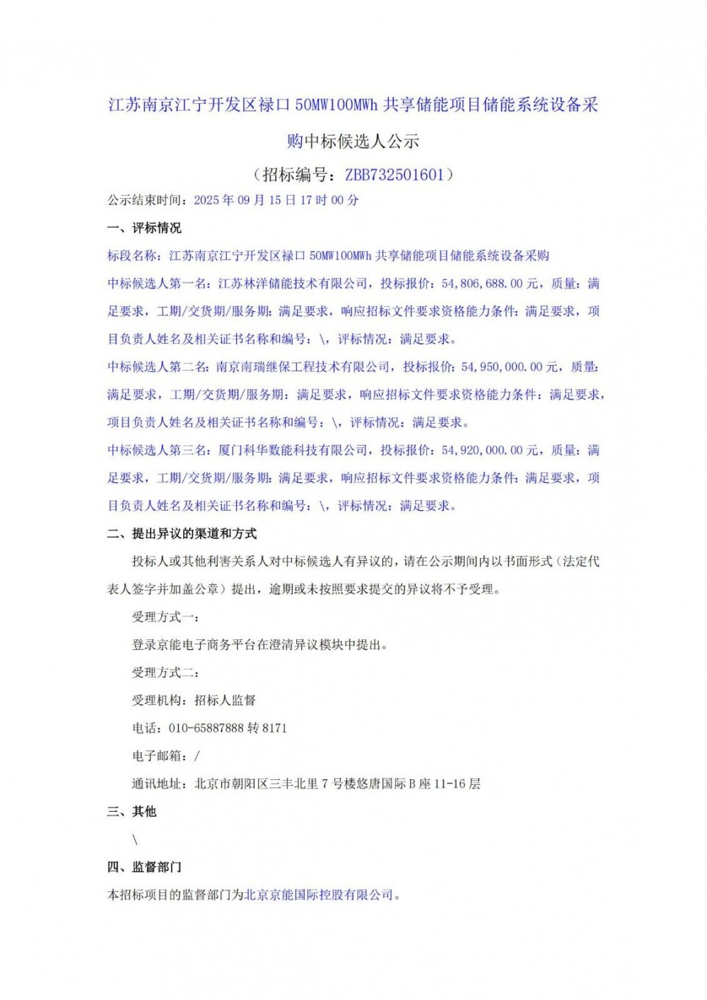
中标 | 0.4982~0.4995元/Wh!林洋储能、南瑞继保、科华数能入围京
2025-09-13
9月12日,江苏南京江宁开发区禄口50MW/100MWh共享储能项目储能系统设备采购中标候选人公示。第一中标候选人为江苏林洋储能技术有限公司,投标报价5480....
<<
<
262
263
264
265
266
>
>>