搜索
首页
政策法规
国际资讯
返回
国际动态
国际项目
行业活动
国内资讯
返回
企业动态
储能项目
储能技术
储能科普
联系我们
首页
政策法规
国际资讯
返回
国际动态
国际项目
行业活动
国内资讯
返回
企业动态
储能项目
储能技术
储能科普
联系我们
none
国内资讯
企业动态
储能项目
储能技术
储能科普
您当前的位置:
首页
>
国内资讯
省重点项目丨广东云浮水源山抽水蓄能电站项目地下厂房开挖完成
2025-09-10
9月5日,云浮水源山抽水蓄能电站项目现场举行地下厂房开挖完成仪式,标志着项目将从地下厂房土建开挖阶段正式转入混凝土浇筑与机电设备安装新阶段,为后续工程稳步推进奠...
70后出任副总裁!锂电材料上市企业迎来人事变动!
2025-09-10
9月9日,瑞泰新材发布公告称,公司召开第二届董事会第十七次(临时)会议,审议通过了《关于聘任公司副总裁的议案》。经第二届董事会提名委员会资格审核通过,董事会同意...
中标 | 1.12~1.1549元/Wh!四川成都625kW/1305kWh储能
2025-09-10
9月9日,成都利丰物业有限公司丰德羊西中心625kW/1305kWh储能项目中标候选人公示。第一中标候选人为四川鑫浩裎电力工程有限公司,投标报价为146.16万...
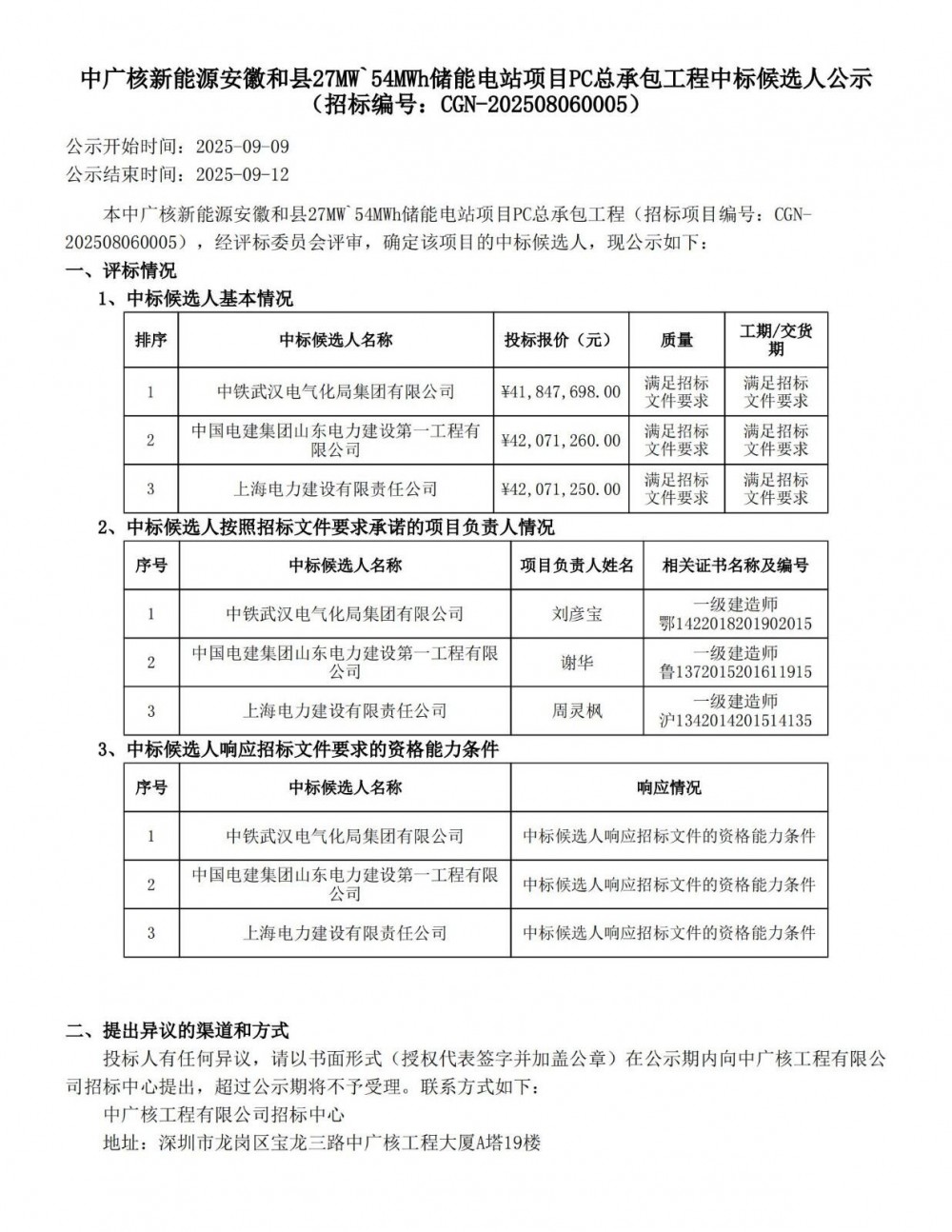
中标 | 0.775~0.779元/Wh!中广核安徽和县27MW/54MWh储能
2025-09-10
9月9日,中广核新能源安徽和县27MW`54MWh储能电站项目PC总承包工程中标候选人公示。第一中标候选人为中铁武汉电气化局集团有限公司,投标报价为418476...
中标 | 1.087~1.1565元/Wh!新疆阿拉山口35MW/140MWh独
2025-09-10
9月9日,阿拉山口35MW/140MWh独立新型储能项目EPC工程总承包中标候选人公示。第一中标候选人为中国三冶集团有限公司&平高集团电力检修工程有限公司&重庆...
<<
<
272
273
274
275
276
>
>>