搜索
首页
政策法规
国际资讯
返回
国际动态
国际项目
行业活动
国内资讯
返回
企业动态
储能项目
储能技术
储能科普
联系我们
首页
政策法规
国际资讯
返回
国际动态
国际项目
行业活动
国内资讯
返回
企业动态
储能项目
储能技术
储能科普
联系我们
none
国内资讯
企业动态
储能项目
储能技术
储能科普
您当前的位置:
首页
>
国内资讯
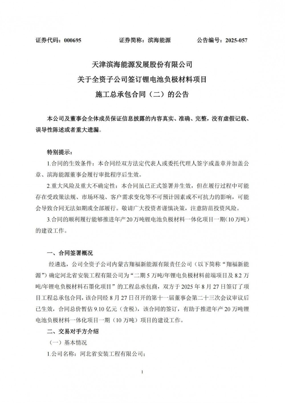
滨海能源全资子公司签订9.1亿元锂电池负极材料项目施工总承包合同
2025-08-28
8月27日,滨海能源发布公告称,公司全资子公司内蒙古翔福新能源有限责任公司确定河北省安装工程有限公司为“二期5万吨/年锂电负极材料前端项目及8.2万吨/年锂电负...
精控能源与以色列Beresheet达成战略合作 共拓300MWh海外储能新蓝图
2025-08-28
近日,精控能源与以色列知名能源企业Beresheet正式签署战略性合作协议。双方将聚焦以色列工商业及公用事业规模储能市场,共同推进总计300MWh的储能系统解决...
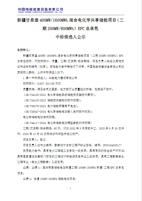
最低0.646元/Wh!新疆甘泉堡200MW/800MWh混合电化学储能项目二期
2025-08-28
储能界获悉,8月27日,新疆甘泉堡 400MW/1600MWh混合电化学共享储能项目(二期 200MW/800MWh)EPC总承包中标候选人公示。兴能电力建设有...
海南“136号”文意见征求结果,关于项目全容量认定/整合分布式资源/绿电交易主体
2025-08-28
储能界获悉,8月25日,海南省发改委的公开信息显示,共收到23条关于《关于海南省深化新能源上网电价市场化改革的实施方案(征求意见稿)》的意见,经研究,采纳和部分...
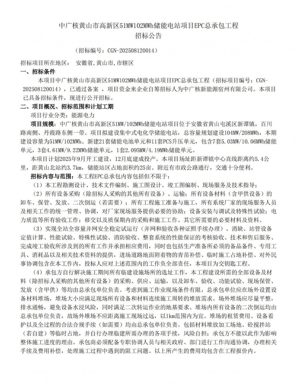
招标 | 中广核安徽黄山51MW/102MWh储能电站项目EPC招标
2025-08-28
8月26日,中广核黄山市高新区51MW/102MWh储能电站项目EPC总承包工程招标公告发布。中广核黄山市高新区51MW/102MWh储能电站项目位于安徽省黄山...
<<
<
330
331
332
333
334
>
>>