搜索
首页
政策法规
国际资讯
返回
国际动态
国际项目
行业活动
国内资讯
返回
企业动态
储能项目
储能技术
储能科普
联系我们
首页
政策法规
国际资讯
返回
国际动态
国际项目
行业活动
国内资讯
返回
企业动态
储能项目
储能技术
储能科普
联系我们
none
国内资讯
企业动态
储能项目
储能技术
储能科普
您当前的位置:
首页
>
国内资讯
琥崧科技集团“九霄·翎云”系列半固态电池正式投产
2025-12-09
2025年12月7日,以“固态芯力量,超能创未来”为主题的琥崧科技集团“九霄翎云”系列半固态电池投产仪式在贵州省贵安新区成功举办。这标志着由其全资子公司贵州超能...
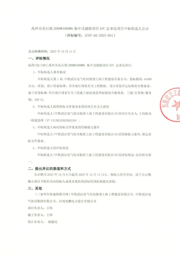
中标 | 1.11元/Wh!河南省禹州市花石镇200MW400MWh集中式储能项
2025-12-09
12月8日,禹州市花石镇200MW400MWh集中式储能项目EPC总承包项目中标候选人公示。第一中标候选人为中铁武汉电气化局集团上海工程建设有限公司、中铁武汉电...
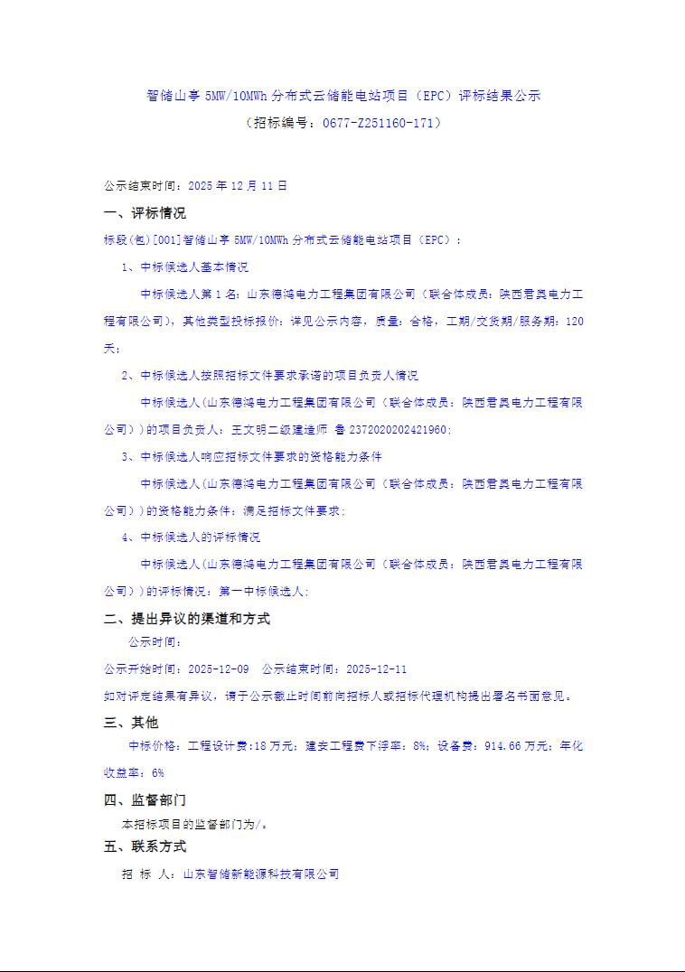
中标 | 智储山亭5MW/10MWh分布式云储能电站项目EPC评标结果公示
2025-12-09
12月8日,智储山亭5MW/10MWh分布式云储能电站项目(EPC)评标结果公示。第一中标候选人为山东德鸿电力工程集团有限公司和陕西君奥电力工程有限公司联合体,...
汇川技术投资成立两家储能技术公司
2025-12-09
据爱企查公开信息显示,近日,西安咸汇储能技术有限公司、西安川河储能科技有限公司成立,经营范围均包含:储能技术服务;风力发电技术服务;太阳能发电技术服务;发电业务...
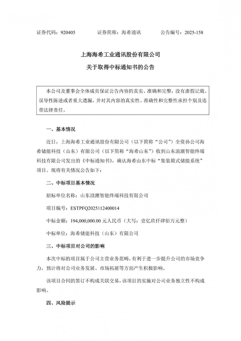
中标 | 海希通讯孙公司中标1.94亿元集装箱式储能项目
2025-12-09
12月8日,海希通讯发布公告称,公司全资孙公司海希储能科技(山东)有限公司收到山东浪潮智能终端科技有限公司发出的《中标通知书》,确认海希山东中标“集装箱式储能系...
<<
<
35
36
37
38
39
>
>>