搜索
首页
政策法规
国际资讯
返回
国际动态
国际项目
行业活动
国内资讯
返回
企业动态
储能项目
储能技术
储能科普
联系我们
首页
政策法规
国际资讯
返回
国际动态
国际项目
行业活动
国内资讯
返回
企业动态
储能项目
储能技术
储能科普
联系我们
none
国内资讯
企业动态
储能项目
储能技术
储能科普
您当前的位置:
首页
>
国内资讯
招标 | 单价1.07元/Wh!安徽稳卓汽车部件有限公司0.625MW/1.30
2025-08-14
8月12日,安徽稳卓汽车部件有限公司0.625MW/1.305MWh储能电站项目EPC总承包项目发包公告发布。合同估算价为1396400元,折合单价1.07元/...
招标 | 单价1.069元/Wh!安徽捷华智能装备有限公司0.75MW/1.56
2025-08-14
8月12日,安徽捷华智能装备有限公司0.75MW/1.566MWh储能电站项目EPC总承包项目发包公告发布。合同估算价为1675600元,折合单价1.069元/...
招标 | 单价1.07元/Wh!安徽昱鑫金属制品有限公司1MW/2.088MWh
2025-08-14
8月12日,安徽昱鑫金属制品有限公司1MW/2.088MWh储能电站项目EPC总承包项目发包公告发布。合同估算价为2234200元,折合单价1.07元/Wh。项...
宁夏胜利乡100MW/400MWh共享储能电站项目备案
2025-08-14
8月13日,永宁县审批服务管理局发布宁夏源润新能源科技有限公司胜利乡100MW/400MWh共享储能电站项目备案信息。项目占地面积约46亩,新建1座100MW/...
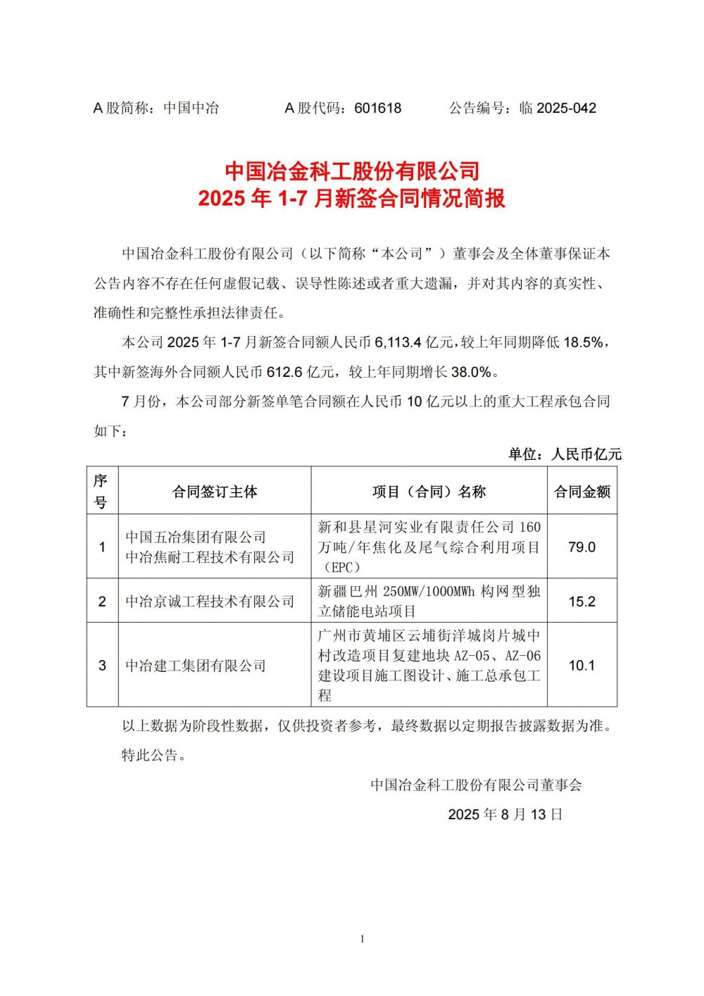
15.2亿元构网型储能!中国中冶披露1-7月新签合同情况
2025-08-14
8月14日,中国中冶在2025年1-7月新签合同情况简报中表示,公司2025年1-7月新签合同额人民币6,113.4亿元,较上年同期降低18.5%,新签海外合同...
<<
<
372
373
374
375
376
>
>>