搜索
首页
政策法规
国际资讯
返回
国际动态
国际项目
行业活动
国内资讯
返回
企业动态
储能项目
储能技术
储能科普
联系我们
首页
政策法规
国际资讯
返回
国际动态
国际项目
行业活动
国内资讯
返回
企业动态
储能项目
储能技术
储能科普
联系我们
none
国内资讯
企业动态
储能项目
储能技术
储能科普
您当前的位置:
首页
>
国内资讯
招标 | 广德今腾电子科技有限公司1.25MW/2.61MWh储能EPC招标
2025-08-13
8月11日,广德今腾电子科技有限公司1.25MW/2.61MWh储能电站项目EPC总承包项目发包公告发布。项目拟建设一套户外液冷储能系统,总装机容量约1.25M...
招标 | 广德欧朗纺织品有限公司1.75MW/3.654MWh储能EPC招标
2025-08-13
8月11日,广德欧朗纺织品有限公司1.75MW/3.654MWh储能电站项目EPC总承包项目发包公告发布。项目拟建设一套户外液冷储能系统,总装机容量约1.75M...
招标 | 拒绝同质化产品!中国移动5000套储能柜集采!
2025-08-13
8月8日,中国移动发布2025-2026年能源柜集采招标,预估采购5000套基础型一体化能源柜。而且招标明确,将进行同质化判定,仅原厂具备投标资格。无法确认原厂...
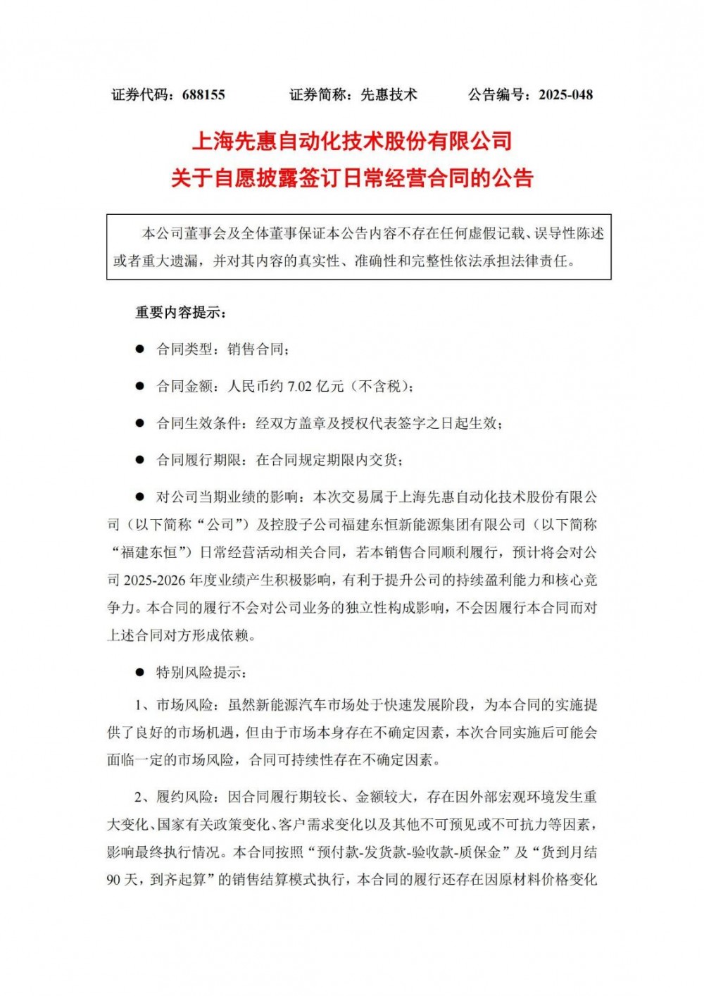
7亿元!先惠技术获宁德时代设备订单
2025-08-13
8月7日,先惠技术发布公告称,公司及控股子公司福建东恒与宁德时代及其控股子公司签订合同及定点通知单,总金额约7.02亿元(不含税)。先惠技术表示,该订单预计将在...
湖北南漳抽蓄电站水泵水轮机模型通过验收
2025-08-13
8月4日至8月9日,湖北南漳抽水蓄能电站水泵水轮机模型验收试验在中国水利水电科学研究院水力机械实验室圆满完成,水泵水轮机模型顺利通过验收组验收。湖北南漳抽水蓄能...
<<
<
377
378
379
380
381
>
>>