搜索
首页
政策法规
国际资讯
返回
国际动态
国际项目
行业活动
国内资讯
返回
企业动态
储能项目
储能技术
储能科普
联系我们
首页
政策法规
国际资讯
返回
国际动态
国际项目
行业活动
国内资讯
返回
企业动态
储能项目
储能技术
储能科普
联系我们
none
国内资讯
企业动态
储能项目
储能技术
储能科普
您当前的位置:
首页
>
国内资讯
中标 | 0.875~0.901元/Wh!宁夏盐池150MW/600MWh储能电
2025-08-09
8月8日,宁夏瀚骏新能源有限公司盐池县150MW/600MWh储能电站项目EPC总承包中标候选人公示。第一中标候选人为宁夏荣光电力工程有限公司,投标报价为525...
招标 | 广东省云浮市郁南县50MW/100MWh独立储能电站EPC招标
2025-08-09
8月8日,舜德聚能云浮市郁南县50MW/100MWh电化学独立储能电站EPC总承包招标公告发布。项目建设容量50MW/100MWh,采用磷酸铁锂电化学储能的方式...
招标 | 150MW/600MWh!青海省德令哈托素储能电站工程EC招标
2025-08-09
8月8日,青海省德令哈托素储能电站工程EC总承包工程招标公告发布。德令哈托素储能电站工程为德令哈220万千瓦多能互补项目一期100万千瓦光伏建设项目配套储能工程...
招标 | 1200MW!华能永新抽水蓄能电站工程重大技术方案咨询服务招标
2025-08-09
8月8日,华能江西分公司永新抽水蓄能电站工程重大技术方案咨询服务招标公告发布。永新抽水蓄能电站位于江西省吉安市永新县境内,地处赣西南,距吉安市、萍乡市、宜春市、...
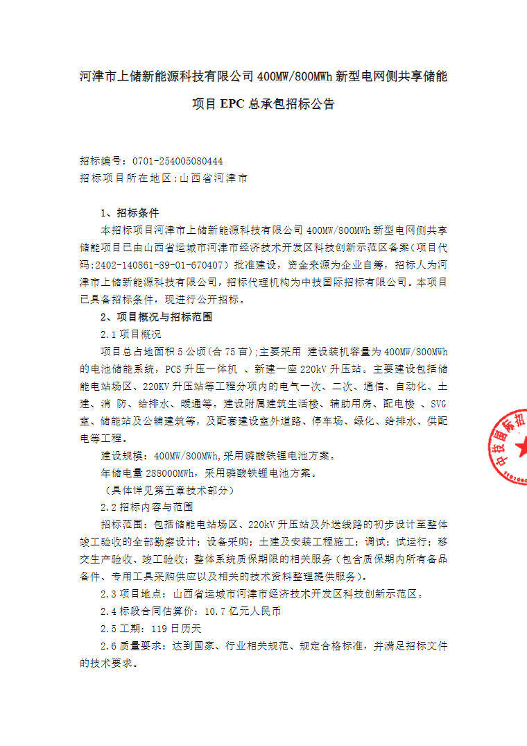
招标 | 山西省河津市400MW/800MWh新型电网侧共享储能项目EPC招标
2025-08-09
8月7日,河津市上储新能源科技有限公司400MW/800MWh新型电网侧共享储能项目EPC总承包招标公告发布。项目总占地面积5公顷(合75亩),主要采用建设装机...
<<
<
383
384
385
386
387
>
>>