搜索
首页
政策法规
国际资讯
返回
国际动态
国际项目
行业活动
国内资讯
返回
企业动态
储能项目
储能技术
储能科普
联系我们
首页
政策法规
国际资讯
返回
国际动态
国际项目
行业活动
国内资讯
返回
企业动态
储能项目
储能技术
储能科普
联系我们
none
国内资讯
企业动态
储能项目
储能技术
储能科普
您当前的位置:
首页
>
国内资讯
招标 | 辽宁朝阳200MW/333MWh调峰调频储能电站项目飞轮系统采购
2025-12-03
12月2日,辽宁朝阳200兆瓦/333兆瓦时调峰调频储能电站项目飞轮系统采购招标公告发布。本项目位于辽宁省朝阳市朝阳县二十亲家子镇。本站规划建设1台主变,本期建...
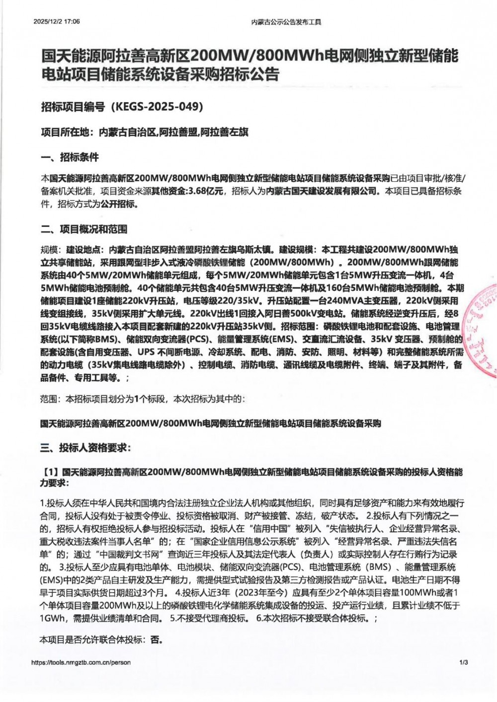
招标 | 内蒙古阿拉善高新区200MW/800MWh储能系统设备采购
2025-12-03
12月3日,国天能源阿拉善高新区200MW/800MWh电网侧独立新型储能电站项目储能系统设备采购招标公告发布。本工程共建设200MW/800MWh独立共享储能...
龙蟠科技签署45亿-55亿元磷酸铁锂正极材料订单
2025-12-03
12月2日,龙蟠科技发布公告称,公司控股孙公司LBM New Energy (AP) Pte. Ltd.与Sunwoda Automotive Energy T...
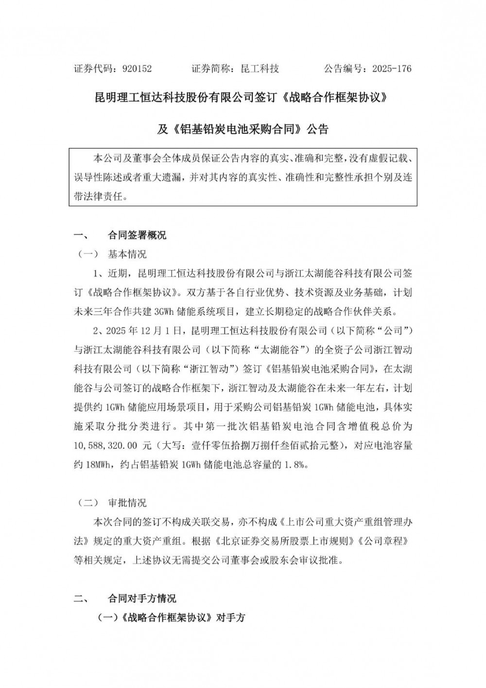
昆工科技签订1GWh储能电池采购合同
2025-12-03
12月2日,昆工科技发布公告称,近期,昆明理工恒达科技股份有限公司与浙江太湖能谷科技有限公司签订《战略合作框架协议》。双方基于各自行业优势、技术资源及业务基础,...
河北抚宁抽水蓄能电站项目抚宁项目压力钢管制造破万吨
2025-12-03
近日,抚宁项目传来振奋人心的捷报——压力钢管制造累计突破1万吨大关,超额完成年度7500吨目标,为压力钢管的后续安装工作奠定了坚实基础。河北抚宁抽水蓄能电站项目...
<<
<
49
50
51
52
53
>
>>