搜索
首页
政策法规
国际资讯
返回
国际动态
国际项目
行业活动
国内资讯
返回
企业动态
储能项目
储能技术
储能科普
联系我们
首页
政策法规
国际资讯
返回
国际动态
国际项目
行业活动
国内资讯
返回
企业动态
储能项目
储能技术
储能科普
联系我们
none
国内资讯
企业动态
储能项目
储能技术
储能科普
您当前的位置:
首页
>
国内资讯
招标 | 湖北桃山100MW/400MWh储能电站项目EPC总承包招标
2025-11-24
近日,桃山100MW/400MWh储能电站项目EPC总承包公开招标公告发布。项目建设一座100MW/400MWh的储能电站,包含110kV升压站一座,及配套输电...
中标 | 0.7553~0.7885元/Wh!河北定州200MW/400MWh独
2025-11-24
11月24日,定州200MW/400MWh独立储能项目EPC总承包中标候选人公示。第一中标候选人为中国能源建设集团山西省电力勘测设计院有限公司,投标报价为302...
招标 | 山东聊城东昌府区124MW/248MWh储能站项目招标
2025-11-24
近日,东昌府区乡村振兴200MW/400MWh储能站项目(二期)(EPC)招标公告发布。东昌府区乡村振兴200MW/400MWh储能站项目(二期),由聊城旭辉清...
美国REDWOOD电池回收企业估值超60亿美元
2025-11-24
美国锂电池回收企业Redwood Materials Inc. 在 E 轮融资中筹集了 3.5 亿美元,这家由特斯拉联合创始人 JB Straubel 领导的电...
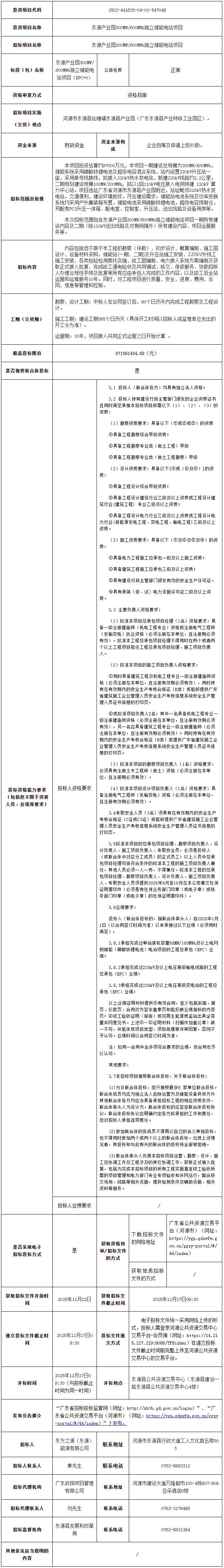
招标 | 广东300MW/600MWh独立储能电站项目EPC+O招标
2025-11-24
近日,东源产业园300MW600MWh独立储能电站项目(EPC+O)招标公告发布。本项目投资估算约97000万元,本项目一期建设总规模为200MW/400MWh...
<<
<
67
68
69
70
71
>
>>