搜索
首页
政策法规
国际资讯
返回
国际动态
国际项目
行业活动
国内资讯
返回
企业动态
储能项目
储能技术
储能科普
联系我们
首页
政策法规
国际资讯
返回
国际动态
国际项目
行业活动
国内资讯
返回
企业动态
储能项目
储能技术
储能科普
联系我们
none
国内资讯
企业动态
储能项目
储能技术
储能科普
您当前的位置:
首页
>
国内资讯
2025年1-10月全国动力和其他电池产量同比增长51.3%
2025-11-17
10月,我国动力和其他电池合计产量为170.6GWh,环比增长12.9%,同比增长50.5%。1-10月,我国动力和其他电池累计产量为1292.5GWh,累计同...
2025年1-10月全国动力和其他电池销量同比增长55.1%
2025-11-17
10月,我国动力和其他电池销量为166.0GWh,环比增长13.3%,同比增长50.8%。其中,动力电池销量为124.3GWh,占总销量74.9%,环比增长12...
2025年1-10月全国动力电池装车量同比增长42.4%
2025-11-17
10月,国内动力电池装车量84.1GWh,环比增长10.7%,同比增长42.1%。其中三元电池装车量16.5GWh,占总装车量19.7%,环比增长19.8%,同...
中集储能与融和元储成立合资公司
2025-11-17
据天眼查公开信息显示,11月4日,上海中集元融新能源科技有限公司成立,注册资本900万元,经营范围包括储能技术服务;输配电及控制设备制造【分支机构经营】;智能输...
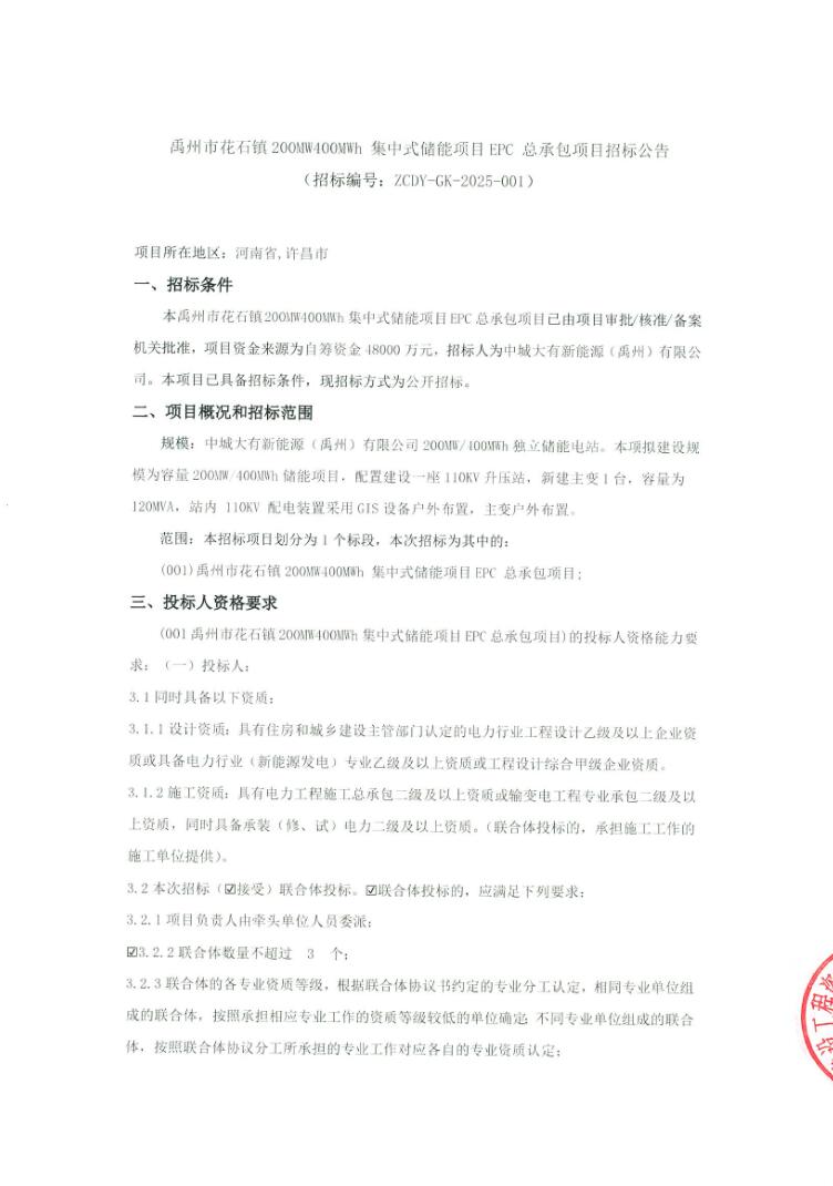
招标 | 河南禹州市花石镇200MW400MWh集中式储能项目EPC招标
2025-11-17
11月15日,禹州市花石镇200MW400MWh集中式储能项目EPC总承包项目招标公告发布。本项目拟建设规模为容量200MW/400MWh储能项目,配置建设一座...
<<
<
80
81
82
83
84
>
>>