据储能界了解到,6月18日,扬中城投集团下属扬中中扬环境建设有限公司发布江苏扬中市园博大道南片区84MW/168MWh分布式储能建设项目招标公告。
公告显示,项目总投资为28911.92万元,折合单价约1.721元/Wh。项目购置变电箱,变流器,储能电池等设备和部件,组装和制造储能电站。
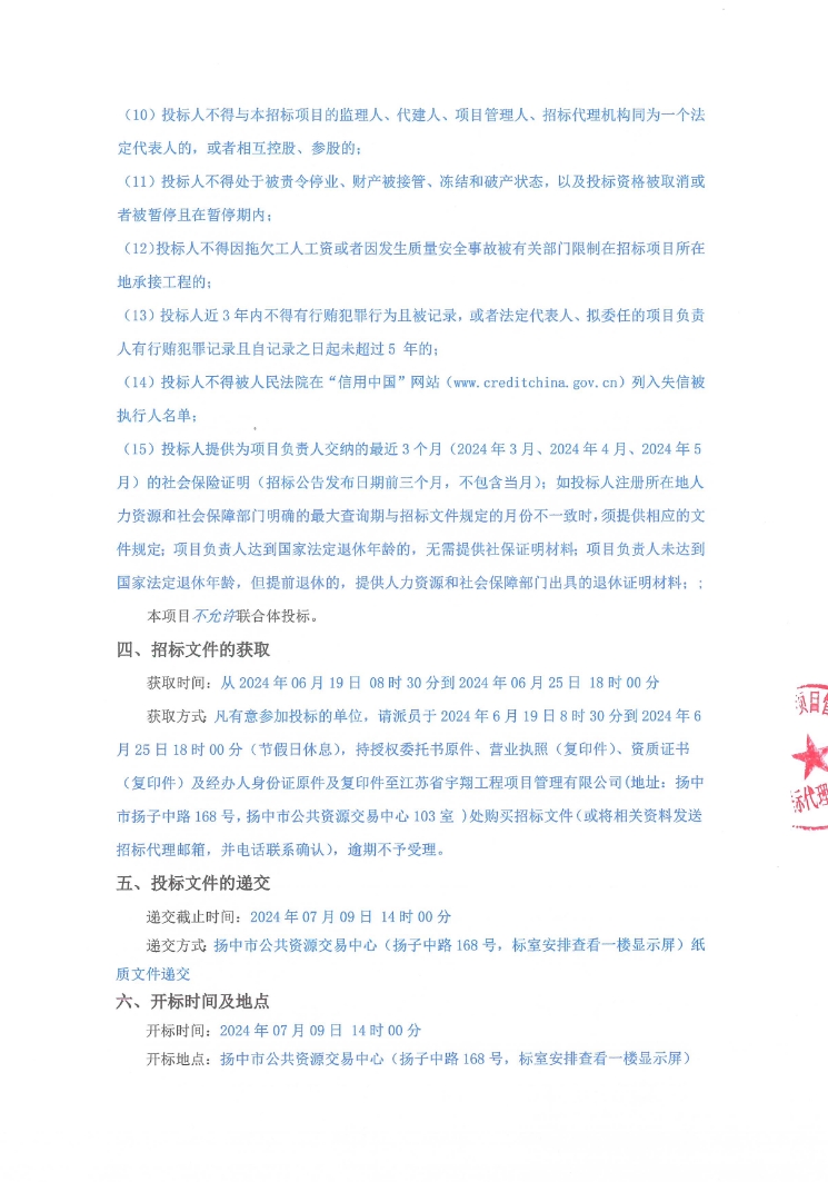
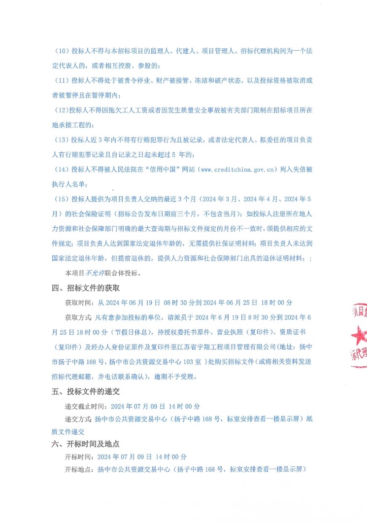
原公告如下:




据储能界了解到,6月18日,扬中城投集团下属扬中中扬环境建设有限公司发布江苏扬中市园博大道南片区84MW/168MWh分布式储能建设项目招标公告。
公告显示,项目总投资为28911.92万元,折合单价约1.721元/Wh。项目购置变电箱,变流器,储能电池等设备和部件,组装和制造储能电站。
原公告如下:




资讯来源:国际能源网
免责声明: 本站内容转载自合作媒体、机构或其他网站的信息,转载此文仅出于传递更多信息的目的,但这并不意味着赞同其观点或证实其内容的真实性。本站所有信息仅供参考,不做交易和服务的根据。本站内容如有侵权或其它问题请及时告之,本网将及时修改或删除。凡以任何方式登录本网站或直接、间接使用本网站资料者,视为自愿接受本网站声明的约束。