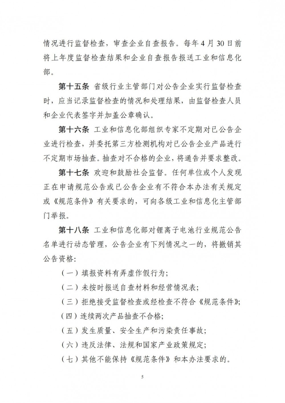
据悉,6月19日,工业和信息化部对《锂离子电池行业规范条件》和《锂离子电池行业规范公告管理办法》进行了修订,予以公告。
《锂电池行业规范条件(2024年本)》要求,储能型电池的单体电池能量密度≥155Wh/kg,电池组能量密度≥110Wh/kg。单体电池循环寿命≥6000 次且容量保持率≥80%,电池组循环寿命≥5000 次且容量保持率≥80%。以上指标较修订前版本全面上调。
文件还要求锂电池企业应具有锂电池行业相关产品的独立生产、销售和服务能力;每年用于研发及工艺改进的费用不低于主营业务收入的3%,鼓励企业取得省级以上独立研发机构、工程实验室、技术中心或高新技术企业资质;鼓励企业创建绿色工厂;鼓励企业自建或参与联合建设中试平台;主要产品具有技术发明专利;申报时上一年度实际产量不低于同年实际产能的50%。
文件提出,锂电池产品的安全应符合有关强制性标准要求,并经具有相应资质的检测机构检验合格。强制性标准包括但不限于《电能存储系统用锂蓄电池和电池组安全要求》等。
与修订前版本相比,文件提到的强制性标准明显增多。文件还鼓励企业制定和执行高于国家或行业标准的产品技术标准或规范。
原文如下:
中华人民共和国工业和信息化部公告
2024年第14号
为进一步加强锂离子电池行业规范管理,推动产业高质量发展,根据行业发展变化、技术升级趋势和有关工作部署,工业和信息化部对《锂离子电池行业规范条件》和《锂离子电池行业规范公告管理办法》进行了修订,现予以公告。《锂离子电池行业规范条件(2021年本)》和《锂离子电池行业规范公告管理办法(2021年本)》(工业和信息化部公告2021年第37号)同时废止。
附件:1. 锂离子电池行业规范条件(2024年本)
2. 锂离子电池行业规范公告管理办法(2024年本)



























