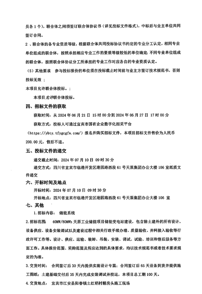
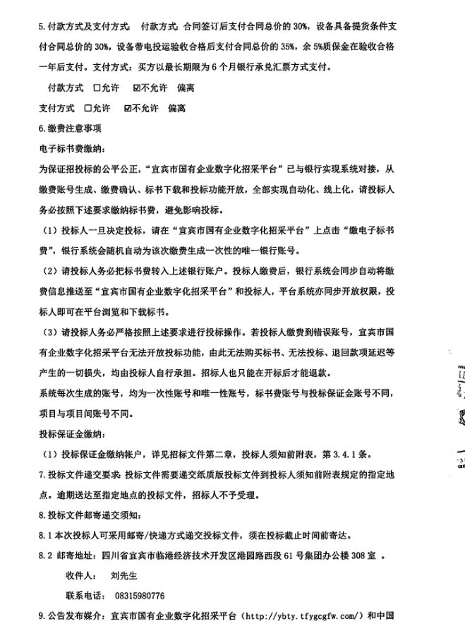
据储能界了解到,6月21日,宜宾海丰和锐有限公司启动40MW/80MWh天原工业储能项目储能系统招标,项目位于四川省宜宾市江安县。
项目资金来源为自筹资金7261万元,折合单价0.908元/Wh。本项目为为40MW/80MWh的用户储能项目,采用磷酸铁锂电池,0.5C充放模式。
投标人须具有单个项目装机容量80MWh及以上电化学储能电站项目业绩。
原公告如下:




据储能界了解到,6月21日,宜宾海丰和锐有限公司启动40MW/80MWh天原工业储能项目储能系统招标,项目位于四川省宜宾市江安县。
项目资金来源为自筹资金7261万元,折合单价0.908元/Wh。本项目为为40MW/80MWh的用户储能项目,采用磷酸铁锂电池,0.5C充放模式。
投标人须具有单个项目装机容量80MWh及以上电化学储能电站项目业绩。
原公告如下:




资讯来源:国际能源网
免责声明: 本站内容转载自合作媒体、机构或其他网站的信息,转载此文仅出于传递更多信息的目的,但这并不意味着赞同其观点或证实其内容的真实性。本站所有信息仅供参考,不做交易和服务的根据。本站内容如有侵权或其它问题请及时告之,本网将及时修改或删除。凡以任何方式登录本网站或直接、间接使用本网站资料者,视为自愿接受本网站声明的约束。