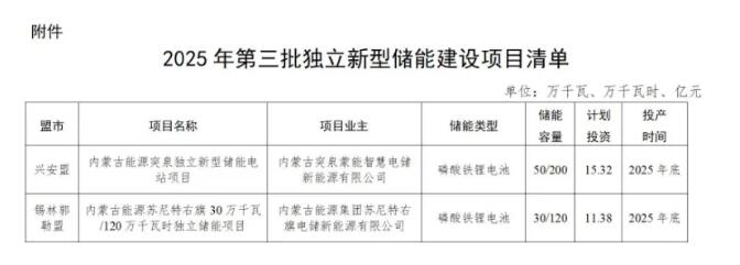
储能界获悉,7月30日,内蒙古自治区能源局发布关于印发2025年第三批独立新型储能建设项目清单的通知。通知表示,经评估论证,确定内蒙古能源突泉独立新型储能电站项目等2个项目纳入2025年第三批独立新型储能建设项目清单,本批次纳入总装机80万千瓦/320万千瓦时,皆采用电化学储能技术,总投资26.7亿元。

通知指出,独立新型储能电站项目业主要严格按照批复的项目技术方案和国家、自治区有关规定开展工程设计施工,不得擅自调整技术方案,建设期内和建成两年内不得擅自转让股份或更改投资主体。
原文如下:
内蒙古自治区能源局关于印发2025年第三批独立新型储能建设项目清单的通知
一、项目情况
本次纳入自治区独立新型储能电站规划的项目共2个,总装机80万千瓦/320万千瓦时,皆采用电化学储能技术,总投资26.7亿元。(详见附件)
二、有关要求
(一)盟市能源主管部门要落实属地责任,督促储能项目业主尽快履行项目备案程序。按照国家相关要求,项目备案机关备案时,应明确电化学储能项目单位的安全生产主体责任并落实项目安全监督责任。盟市能源主管部门要统筹协调林草、自然资源、生态环境、电网公司等部门,扎实开展前期工作,按规划开工建设并按期投产。盟市能源主管部门应加强储能项目调度管理,及时向自治区能源局报送工程建设运行情况。在本文件印发之日起3个月内未形成实际工作量的项目,盟市能源主管部门应及时申请调出自治区独立新型储能电站规划、移出建设项目清单;不能在申报文件承诺日期前投产的项目,盟市能源主管部门应及时申请废止项目或调整实施主体。
(二)独立新型储能电站项目业主要尽快启动项目前期工作,完成项目备案等相关手续后及时开工建设,主动与电网企业对接协商接入电网方案和送出工程建设时序,在本文件印发之日起45日内完成接入系统设计。自治区独立新型储能建设项目清单内的独立新型储能电站送出工程应由电网企业承建。电网企业要在新型储能电站项目业主提交接入系统设计之日起15日内答复具体意见,结合新型储能电站规划选址和电网接入条件尽快开展配套送出工程建设,确保送出工程与储能电站同步投产。
(三)独立新型储能电站项目业主要严格按照批复的项目技术方案和国家、自治区有关规定开展工程设计施工,不得擅自调整技术方案,建设期内和建成两年内不得擅自转让股份或更改投资主体。
(四)独立新型储能电站项目业主要严格规范项目建设流程,按照国家和自治区有关规定做好新型储能电站设备检验检测工作,确保新型储能电站投运后安全可靠运行。电化学储能项目单位落实安全生产主体责任,统筹做好项目规划、设计、施工、运行及退役全过程安全管理。
(五)电网企业要会同盟市能源主管部门,严格按照国家和自治区有关规定开展独立新型储能电站项目验收工作,确保项目满足有关技术要求,验收通过后独立新型储能电站项目方可并网,因不满足并网条件造成的损失由独立新型储能电站项目业主单位自行承担。
(六)纳入自治区独立新型储能电站规划的项目送出工程应由电网企业承建。若独立新型储能电站项目业主已与电网企业协商明确配套送出工程建设主体,仍按协商方案建设。
(七)2025年第三批独立新型储能建设项目清单中的独立储能电站纳入自治区规划,向公用电网的放电量执行补偿,补偿标准、补偿时间等按自治区相关要求执行。
内蒙古自治区能源局
2025年7月30日

来源:内蒙古自治区能源局