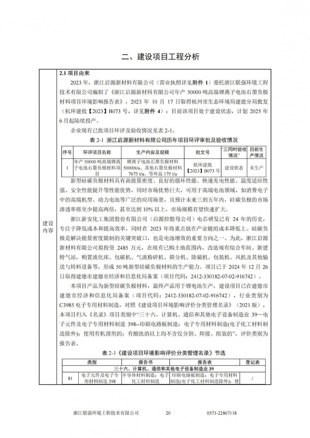
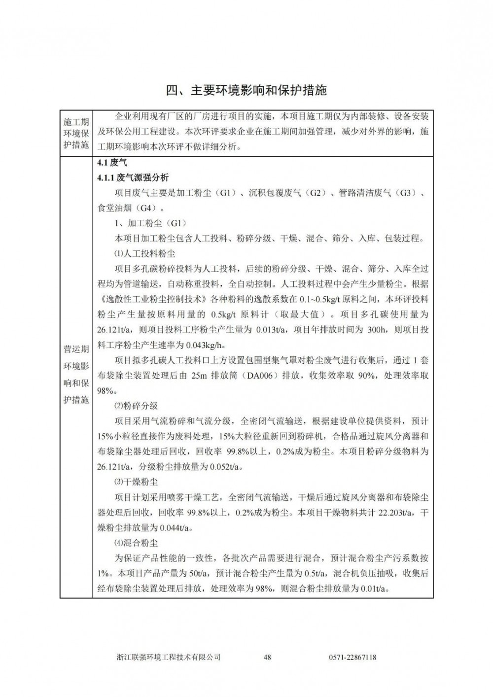
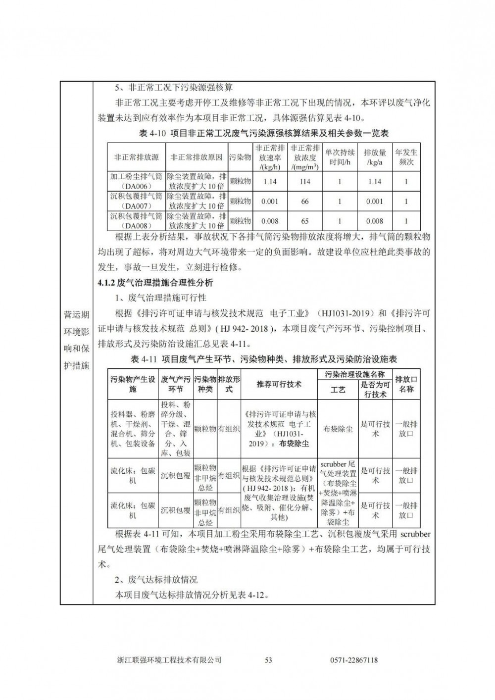
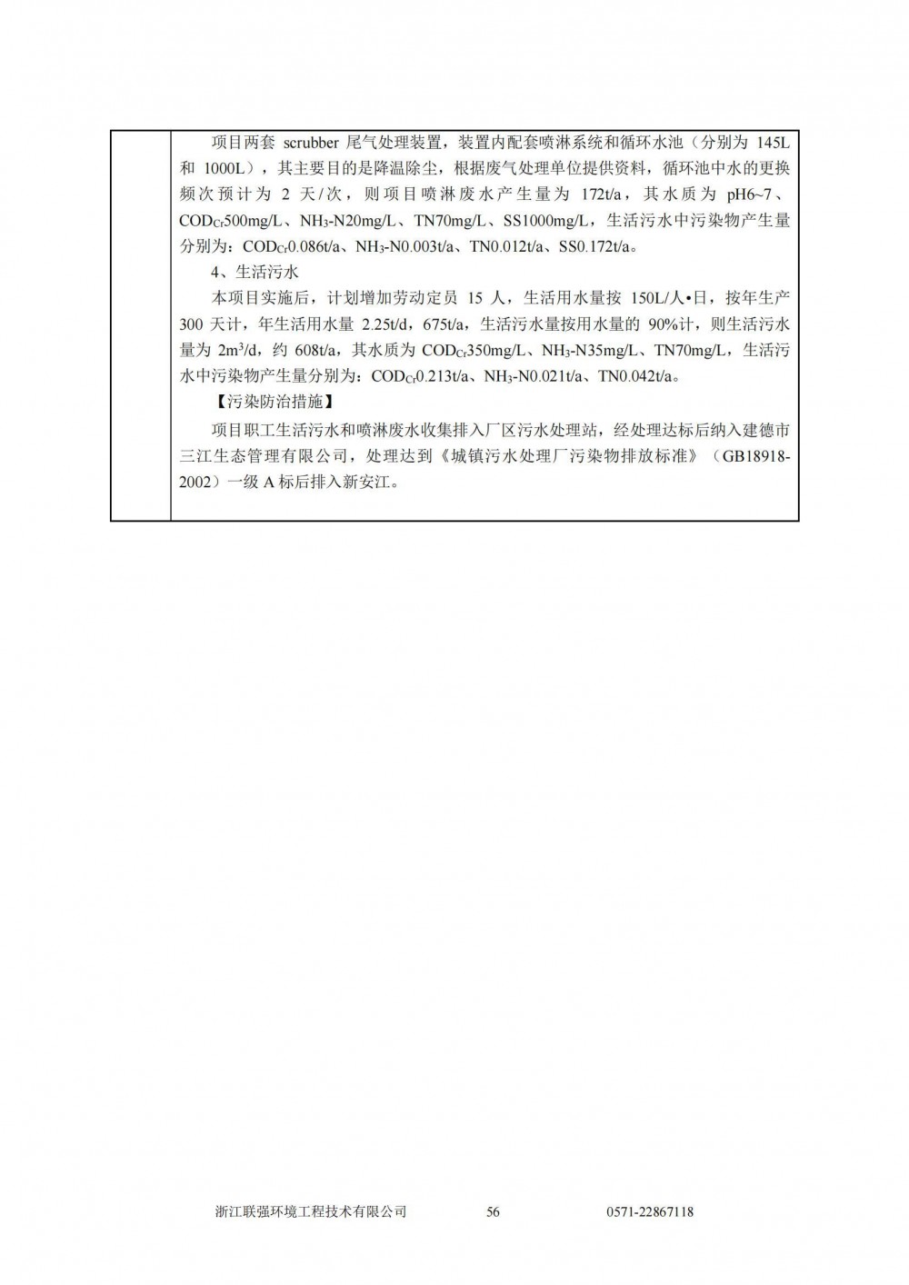
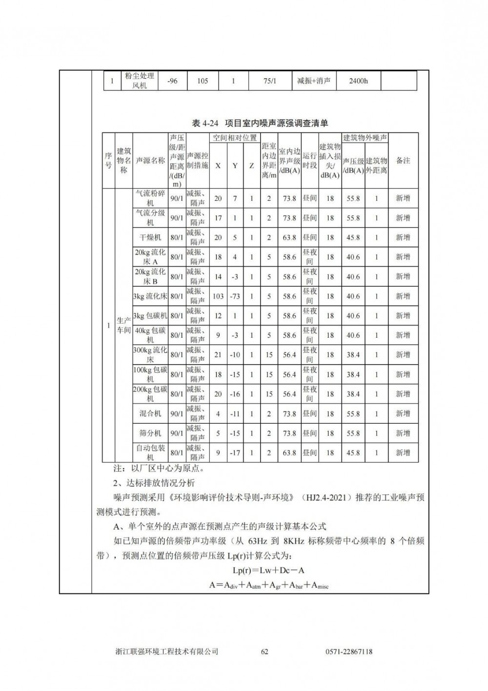
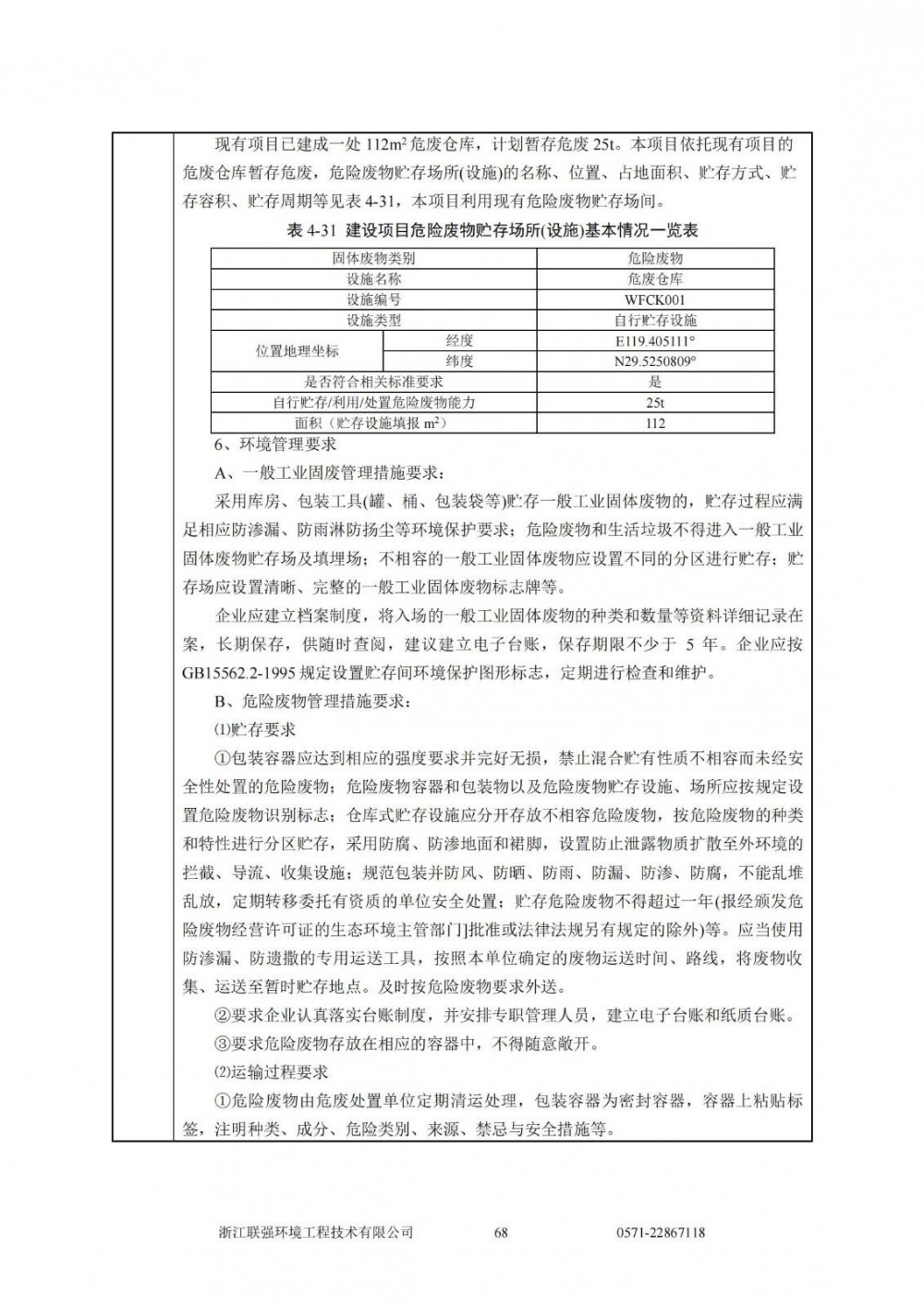
近日,杭州市生态环境局披露了《浙江启源新材料有限公司年产50吨新型硅碳负极材料项目受理公示》。
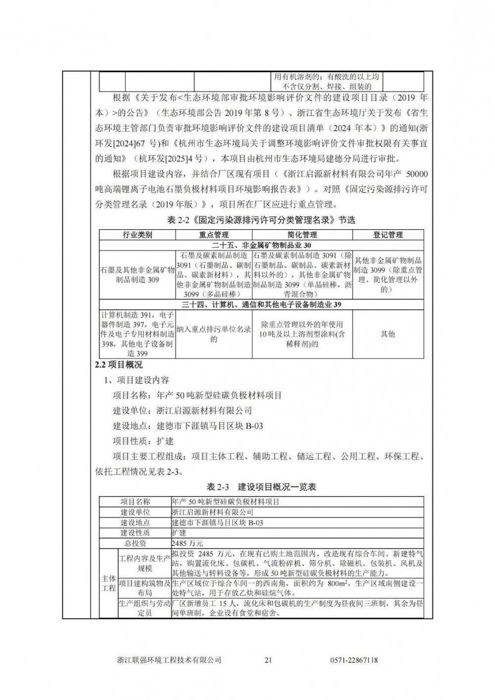
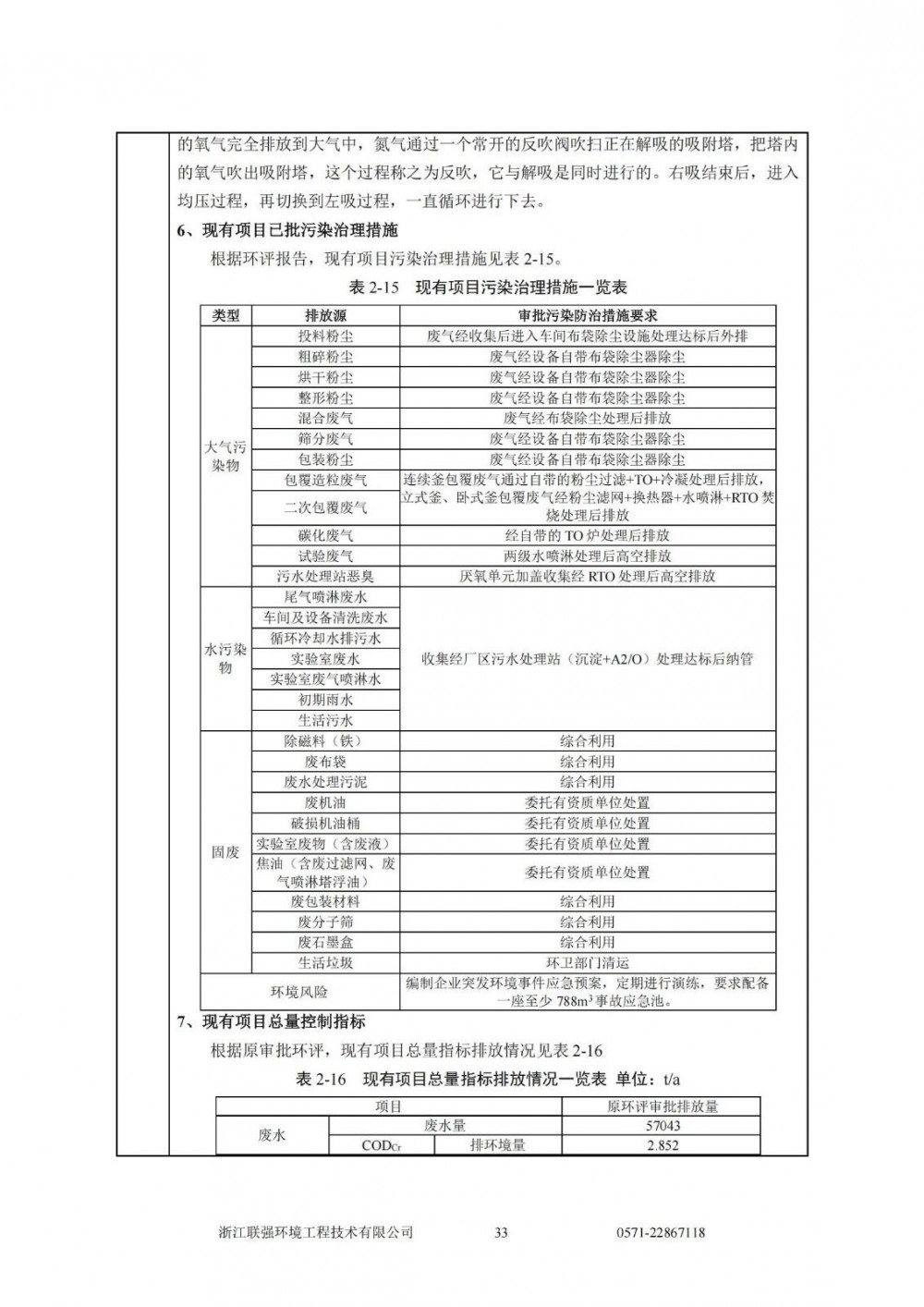
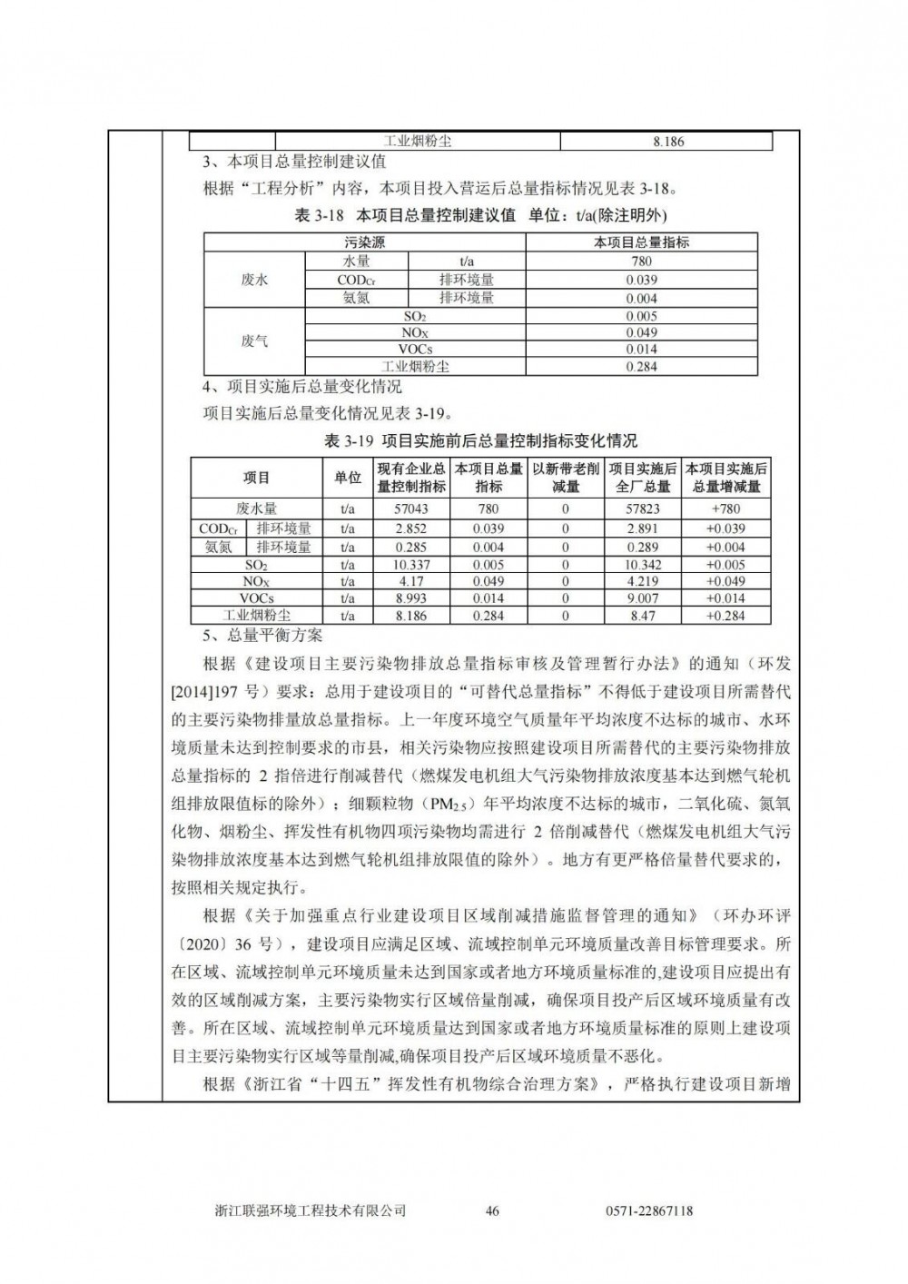
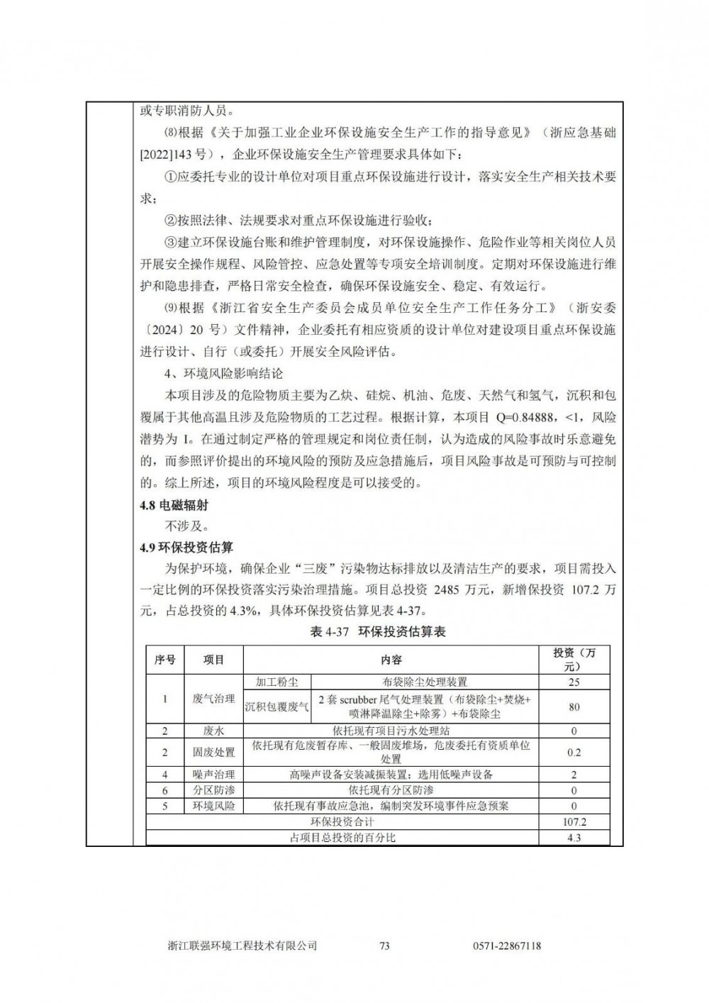
环评文件显示,项目选址浙江省杭州市建德市,浙江启源新材料有限公司拟投资2485万元,在现有已购土地范围内,改造现有综合车间、新建特气站,购置流化床、包碳机、气流粉碎机、筛分机、除磁机、包装机、风机及其他输送与转料设备等,形成50吨新型硅碳负极材料的生产能力。
原文如下:
杭州市生态环境局关于2025年7月23日建设项目环境影响评价文件受理情况的公示
2025年7月23日杭州市生态环境局共受理1个建设项目环境影响评价文件。现将受理情况予以公示,公示期为2025年7月24日-2025年8月1日(7个工作日)。

即日起,公众可以在7个工作日内以信函、传真、电子邮件等方式,向我局咨询相关信息,并提出有关意见和建议。联系电话:64780217
传真:89608013
邮箱:sthjjdfi@126.com
通讯地址:建德市洋溪街道新安江路399号行政服务中心1楼生态环境窗口
邮编:311600
注:根据国家、管信息公开有关规定,上述环境影响报告书(表)不含涉及国家秘密、商业秘密、个人隐私以及涉及国家安全、公共安全、经济安全和社会稳定的内容。














































































