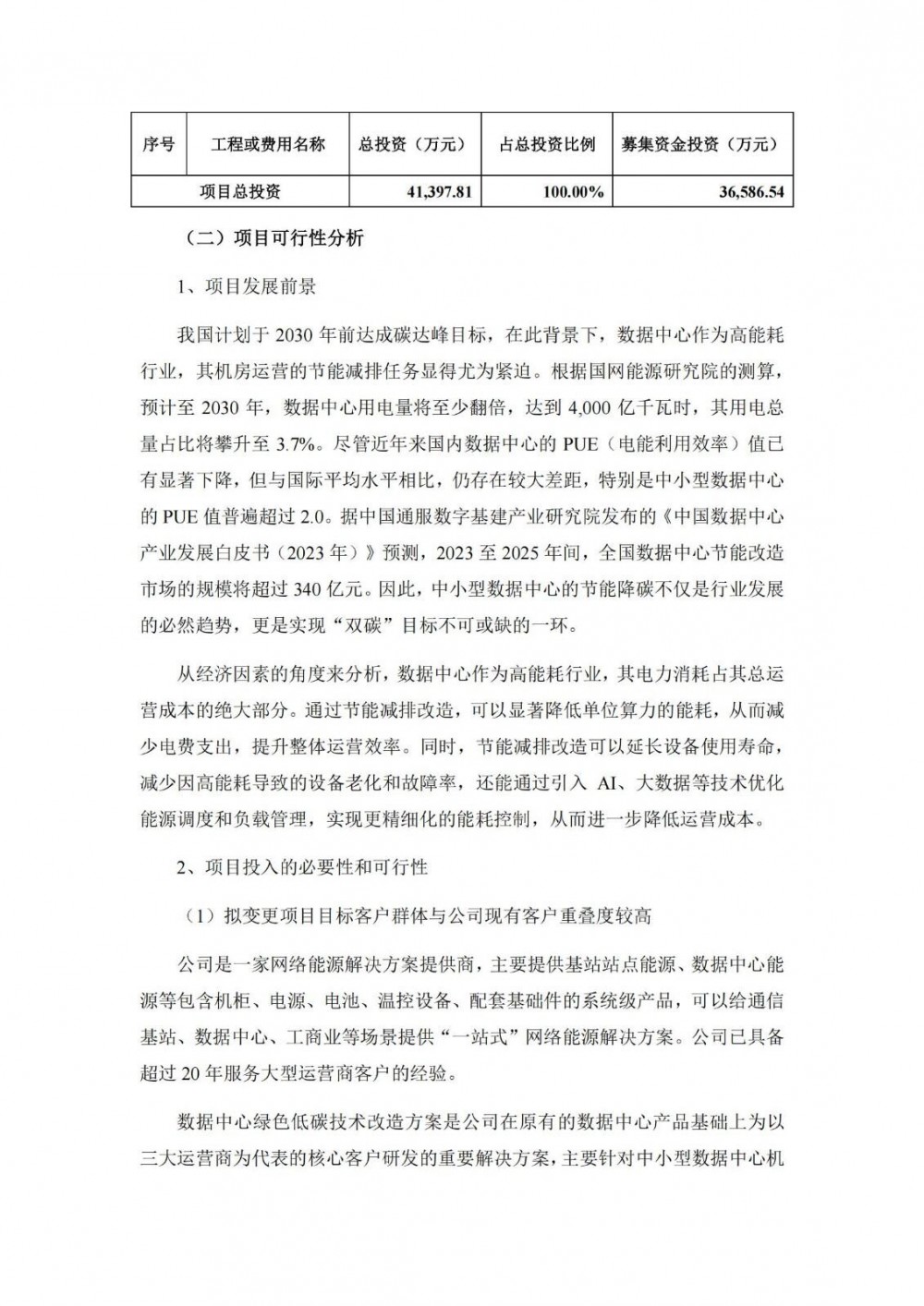
近日,科信技术发布公告称,同意公司将“储能锂电池系统研发及产业化项目”中尚未使用的募集资金36,586.54万元(含扣除相关手续费后的利息收入及现金管理收入,实际转出金额以转出当日募集资金专户余额为准)变更用于“数据中心绿色低碳技术改造项目”,该议案尚需提交公司股东大会审议。
公告显示,“储能锂电池系统研发及产业化项目”原计划由公司购置生产设备、研发设备,进一步扩大储能锂电池系统产能规模,继续积极开展储能行业内新材料、新技术、新产品方面的相关研究,为公司深度布局储能业务,参与电化学储能行业竞争提供发展动能。项目全部建成达产后,将新增2GWh储能锂电池电芯和系统组装生产线及相关配套产能规模。项目投资总额为54,000.34万元,建设期24个月,公司拟使用募集资金额44,017.71万元,调整后募集资金投资总额36,134.15万元。实施主体为公司控股子公司广东科信聚力新能源有限公司,达到预定可使用状态时间为2026年1月8日。
科信技术原募投项目测算时虽考虑了一定的良性市场竞争情况,但前述产能过剩情况仍导致销售单价、成本与项目规划时测算情况出现重大变化。若公司按照规划投资原募投项目,公司每年仍需承担大额固定资产投资的折旧摊销对利润的影响,而项目建成后因产品市场价格的大幅波动又会导致回报难及预期,出现较强的投资不确定性风险。
科信技术表示,本次变更募集资金用途是公司结合当前市场环境、行业发展趋势及未来战略进一步提升公司数据中心业务的规模和市场竞争优势,有效解决客户痛点需求,增强核心竞争力,对公司加速业务转型及国内业务布局具有重要意义。变更后的募集资金投资项目符合公司实际经营需要,并进一步提高募集资金使用效率,优化资金和资源配置,有利于公司持续健康稳定发展。
原公告如下:








