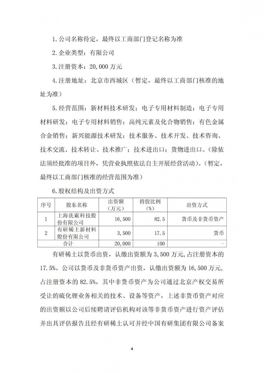
8月4日,上海洗霸发布公告称,公司与有研稀土新材料股份有限公司合资设立一家有限公司(公司名称待定,最终以工商部门登记名称为准,以下简称“新设子公司”),新设子公司注册资本为人民币20,000万元,其中公司以货币和非货币资产出资,认缴出资额为16,500万元,占注册资本的82.5%,有研稀土以货币出资,认缴出资额为3,500万元,占注册资本的17.5%。
上海洗霸称,本次对外投资设立控股子公司,是基于公司事业发展战略需要,强化公司在新能源细分领域的发展,进一步提高公司在锂离子固态电池先进材料领域综合竞争能力,有利于公司事业发展战略的实施。
新设子公司的名称待定,最终以工商部门登记名称为准。新设子公司的经营范围:新材料技术研发;电子专用材料制造;电子专用材料研发;电子专用材料销售;高纯元素及化合物销售;有色金属合金销售;新兴能源技术研发;技术服务、技术开发、技术咨询、技术交流、技术转让、技术推广;技术进出口;货物进出口。
上海洗霸表示,本次对外投资设立控股子公司,是基于公司事业发展战略需要,强化公司在新能源细分领域的发展,进一步提高公司在锂离子固态电池先进材料领域综合竞争能力,有利于公司事业发展战略的实施。本次对外投资设立控股子公司不存在损害公司及全体股东特别是中小股东利益的情形。
原公告如下:










