储能界获悉,8月4日,包头百灵10万千瓦/40万千瓦时电网侧储能电站项目EPC总承包招标中标候选人公示第1次公示。
第一中标候选人为内蒙古电力勘测设计院有限责任公司,投标报价253851854元,折合单价0.6346元/Wh;第二中标候选人为湖北省电力规划设计研究院有限公司,投标报价251790000元,折合单价0.6295元/Wh;第三中标候选人为山东电力工程咨询院有限公司,投标报价247675138元,折合单价0.6192元/Wh。

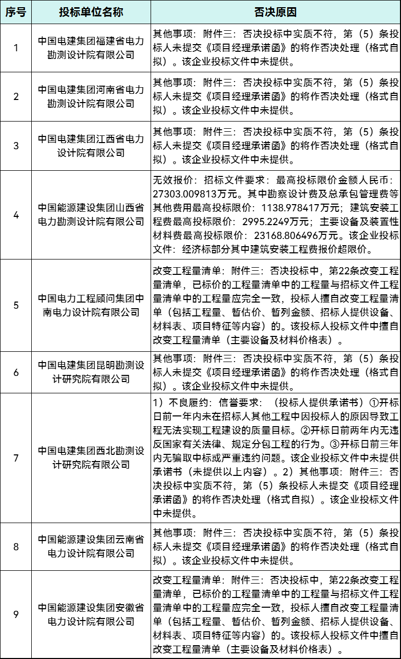
中标公示显示,此次招标,有9家投标单位被否决,具体如下:

招标公告显示,项目位于内蒙古自治区包头市达尔罕茂明安联合旗百灵庙镇红格塔拉村境内,总体规划建设规模为10万千瓦/40万千瓦时,其中:非步入式液冷磷酸铁锂电池9.75万千瓦/39万千瓦时、全钒液流电池0.25万千瓦/1万千瓦时。
项目限价27303.009813万元,折合单价0.683元/Wh。
项目计划2025年8月15日开工,2025年11月30日并网。
要求投标人近五年,至少具有1项已完成的30MW及以上电化学储能项目(含升压站)总承包(EPC)合同(含配套储能)业绩。
原公告如下:
包头百灵10万千瓦/40万千瓦时电网侧储能电站项目EPC总承包招标
中标候选人公示
(项目编号:D1502002025070301D01)
包头百灵10万千瓦/40万千瓦时电网侧储能电站项目EPC总承包招标(项目编号:D1502002025070301D01)于2025年7月29日在包头市公共资源交易中心开标,现评标工作已结束,依据《中华人民共和国招标投标法实施条例》、《招标公告和公示信息发布管理办法》对中标候选人公示的规定,现将评标委员会推荐的中标候选人及否决投标原因(如有)予以公示,公示期3日(2025年8月4日——2025年8月7日)。

本次招标项目否决投标情形:

投标人或者其他利害关系人对以上评标结果有异议的,请在中标候选人公示期间内向招标人提出。
根据《中华人民共和国招标投标法》及相关法律法规规定,投标人和直接参与并且与招投标有直接利害关系的当事人有异议的,有权依法进行异议,提出异议时应注意以下事项:
1.异议必须在本公示结束前以书面形式提出并将符合要求的扫描件发送至邮箱nmgznzx@163.com(工作日、节假日均畅通);异议受理电话:0471-6222324(工作日8:30-12:00,14:30-17:30)。
2.提出异议时应当提交以下内容:
⑴异议书
异议人的姓名、地址、联系人及有效联系方式。
被异议人的名称等相关信息。
异议事项的基本事实(清楚明白且有事实依据,禁止主观猜测)。
相关请求及主张。
异议事项的有效依据、线索及相关证明材料。
⑵异议授权函
法人及被授权人的有效身份信息、联系电话。
法人及被授权人签字并加盖公章。
⑶营业执照复印件(加盖公章)。
⑷异议真实性承诺函。
3.下列异议不予接收
⑴在中标结果公示后提出的。
⑵异议人不能证明是所异议招标投标活动的投标人和直接参与并且与招投标活动有着直接利害关系的当事人。
⑶异议事项为异议人主观猜测且未提供有效线索及相关证明文件的;
⑷对异议事项已经答复,且异议人在异议期内没有提出新的证据的。
4.异议人不得以异议为名排挤竞争对手进行虚假、恶意异议,阻碍招投标活动的正常进行。
5.对捏造事实或者提供虚假材料或以匿名信件、电话、短信、微信、电子邮件等方式提出无证据或不真实异议、投诉,扰乱公司工作秩序和市场秩序的;对招标人或其他供应商进行诋毁或恶意异议、投诉的,按照内蒙古电力集团公司供应商不良行为管理相关办法进行处理。
6.发布媒介:本公示在中国招标投标公共服务平台、内蒙古自治区公共资源交易网、内蒙古自治区包头市公共资源交易网、包头市公共资源交易中心大屏上同步发布。
联系方式:
1.招标人:内蒙古综能智新能源科技有限公司
办公地址:内蒙古自治区呼和浩特市玉泉区五塔寺东街1号
异议受理电话:0471-6222324(工作日8:30-12:00,14:30-17:30)
异议受理邮箱:nmgznzx@163.com(工作日和节假日均畅通)
2.招标代理机构:内蒙古蒙电招标有限公司
办公地址:内蒙古呼和浩特市前达门路锦绣福源C区西门商业104号
工程咨询部 (招标文件)电话:0471-6227369
开评标部(开评标)电话:0471-6227393
3.行业监督:达茂联合旗发展和改革委员会
办公地址:达茂联合旗百灵庙镇旗人民政府2楼
投诉受理联系人:王震
投诉受理电话:0472-8423892
投诉受理邮箱:dmqfgjbgs@163.com
招标人:内蒙古综能智新能源科技有限公司
招标代理机构:内蒙古蒙电招标有限公司
2025年8月4日
来源:包头市公共资源交易系统