储能界获悉,8月5日,上海市发展和改革委员会发布关于上海市贯彻落实新能源上网电价市场化改革有关事项的通知。文件包括《上海市新能源可持续发展差价结算工作方案》、《上海市新能源增量项目机制电价竞价工作方案》、《上海市电力市场成本调查工作方案》等工作方案。
文件提出,新能源上网电量全部参与市场交易。2025年底前,本市集中式光伏、集中式风电、分布式光伏、分散式风电、生物质发电等新能源项目上网电量全部进入电力市场,通过市场交易形成上网电价。
新能源项目可报量报价直接参与市场交易,也可以聚合后参与市场交易,未直接或聚合参与市场交易的,默认接受市场形成的价格。
完善电网企业代理购电机制。新能源上网电量不再作为保量保价优先发电,电网企业可通过市场化方式采购新能源上网电量,用于匹配居民、农业、代理购电工商业用户用电。
存量项目的电量规模、机制电价和执行期限。
电量规模。2025年6月1日(不含)前全容量并网的存量项目,电量规模妥善衔接现行具有保障性质的相关政策。新能源项目在规模范围内,每年签订差价协议,自主确定执行机制的电量比例、但不得高于上一年。未签订差价协议或未自主确定的,默认按照该项目可选最高比例和规模上限执行。鼓励新能源项目通过设备更新改造升级等方式提升竞争力,主动参与市场竞争。
机制电价,按现行价格政策执行,不高于本市燃煤基准价。(上海燃煤标杆电价为0.4155元/千瓦时)
执行期限,按照现行相关政策保障期限确定。
增量项目的电量规模、机制电价和执行期限。
电量规模。2025年6月1日(含)后全容量并网的增量项目,每年新增纳入机制的电量规模,根据国家下达本市的年度非水电可再生能源电力消纳责任权重完成情况,以及用户承受能力等因素确定。超出消纳责任权重的,次年纳入机制的电量规模可适当减少;未完成的,次年纳入机制的电量规模可适当增加。增量项目第一年纳入机制的电量占全市新能源上网电量的比例,与存量项目适当衔接、避免过度波动。单个项目申请纳入机制的电量,适当低于其全部发电量。
机制电价,由市价格主管部门每年组织已投产和未来12个月内投产、且未纳入过机制电价执行范围的项目自愿参与竞价形成,对成本差异大的按技术类型分类组织。初期,本市各类光伏、风电、生物质发电项目原则上统一竞价。竞价时按报价从低到高确定入选项目,机制电价原则上按入选项目最高报价确定、不高于竞价上限。
执行期限,按照同类项目回收初始投资的平均期限确定,起始时间按项目申报的投产时间确定,入选时已投产的项目按入选时间确定。
增量项目竞价上下限。竞价上限由市价格主管部门考虑合理成本收益、绿色价值、电力市场供需形势、用户承受能力等因素确定,初期可考虑新能源项目成本调查结果、新能源EPC市场报价、避免无序竞争等因素设定竞价下限。
《上海市新能源可持续发展差价结算工作方案》明确,场内交易,场外结算。新能源参与电力市场交易后,在市场外建立差价结算的机制,对纳入机制的电量,由电网企业按机制电价开展差价结算,结算费用纳入本市系统运行费。
新老划断,有序衔接。存量项目机制电价,按照现行价格政策执行,不高于本市燃煤基准价。增量项目机制电价,每年组织项目自愿参与竞价形成。
月结月清,近远结合。市电力公司每月按机制电价开展差价结算。在电力现货非完整结算月,与当月同类型新能源项目(风电、光伏、生物质分别作为一类型项目,下同)中长期交易均价开展差价结算;在电力现货完整结算月,与当月同类型新能源项目实时现货结算均价开展差价结算。
新能源项目已开展机制电费差价结算的电量,对应绿证不再归属新能源项目,纳入政府统筹并根据相应规则划转或处理。
结算项目:
参与差价结算的项目
存量项目:2025年6月1日(不含)以前投产的新能源项目,涵盖各类集中式、分布(散)式新能源项目,具体包括海上风电、陆上风电、海上光伏、陆上光伏、生物质发电等。
增量项目:2025年6月1日(含)以后投产的纳入机制的新能源项目,具体范围同上。
特殊项目:深远海项目,战略留白区光伏,在竞争性配置过程中明确上网电价的海上光伏项目等。
不参与差价结算的项目
未纳入机制的新能源项目、自愿退出机制的新能源项目、全生命周期已完成的新能源项目、机制电价执行期限到期的新能源项目。
竞争性配置海上风电项目
2025年6月1日前核准、并通过竞争性配置形成上网电价的海上风电项目按照上海市现行竞争配置相关文件开展结算。
《上海市新能源增量项目机制电价竞价工作方案》提出,本市对集中式光伏、集中式风电、分布式光伏、分散式风电、生物质发电等各类参与主体原则上进行统一竞价。经成本调查确认,与一般类型项目相比平均成本差异较大的项目,可单独组织竞价。
关于竞价申报价格上下限的确定,文件明确,市发展改革委于每次竞价启动前,依据项目合理收益、绿色能源溢价空间、电力市场供需形势、用户承受能力等因素确定申报价格上下限;
首次竞价,竞价价格上限原则上可根据项目合理收益率,或参考本市燃煤基准价合理确定。
竞价下限以同期先进电站造价水平为基准,折算不含收益的度电成本(仅包含固定成本),必要时可参考新能源EPC市场报价。市发展改革委可对新能源发电项目实施成本调查。
已获得入选资格的新能源项目,在与市电力公司签订差价协议时可自愿申请全部或部分退出执行机制电量差价结算,退出部分不再纳入机制执行范围,该项目也不得参与后续年份的机制电价竞价。公示结束后一月内未主动签订差价协议,视为全部放弃执行机制电价。
《上海市电力市场成本调查工作方案》文件明确,本方案适用于本市行政区域内,政府开展发电价格管理过程中,对燃煤、燃气、燃油、新能源等发电项目实施的成本调查行为。
原文如下:
关于上海市贯彻落实新能源上网电价市场化改革有关事项的通知
沪发改价管〔2025〕29号)
国网上海市电力公司,上海电力交易中心,各有关经营主体:
为贯彻落实《国家发展改革委 国家能源局关于深化新能源上网电价市场化改革促进新能源高质量发展的通知》(发改价格〔2025〕136号)有关要求,推动新能源公平参与电力市场交易,促进新能源高质量可持续发展,结合工作实际,现就深化本市新能源上网电价市场化改革有关事项通知如下:
一、推动新能源上网电价全面由市场形成
1.新能源上网电量全部参与市场交易。2025年底前,本市集中式光伏、集中式风电、分布式光伏、分散式风电、生物质发电等新能源项目上网电量全部进入电力市场,通过市场交易形成上网电价。(责任单位:市发展改革委、市经济信息化委、市电力公司、上海电力交易中心)
2.交易形式。新能源项目可报量报价直接参与市场交易,也可以聚合后参与市场交易,未直接或聚合参与市场交易的,默认接受市场形成的价格。(责任单位:市发展改革委、市电力公司、上海电力交易中心)
3.健全中长期市场交易和价格机制。新能源项目公平参与本市年度、月度以及月内等周期的中长期市场交易。允许供需双方结合新能源出力特点,合理确定中长期合同的量价、曲线等内容,并根据实际灵活调整。(责任单位:华东能源监管局,市经济信息化委、市发展改革委、上海电力交易中心)
4.探索组织开展多年期交易。鼓励新能源发电企业与电力用户、绿电需求企业签订多年期购电协议、多年期绿电交易协议,提前管理市场风险,形成稳定供求关系。(责任单位:华东能源监管局,市发展改革委、市经济信息化委、上海电力交易中心)
5.完善现货市场交易和价格机制。推动新能源公平参与实时市场,加快实现自愿参与日前市场。现货市场差量结算调整为差价结算方式。适当放宽现货市场限价,现货市场申报价格上限考虑本市工商业用户尖峰电价水平等因素确定,申报价格下限考虑新能源在电力市场外可获得的其他收益等因素确定,由市价格主管部门另行明确。(责任单位:市发展改革委、市电力公司、上海电力交易中心)
6.完善电网企业代理购电机制。新能源上网电量不再作为保量保价优先发电,电网企业可通过市场化方式采购新能源上网电量,用于匹配居民、农业、代理购电工商业用户用电。(责任单位:市发展改革委、市电力公司)
二、建立新能源可持续发展价格结算机制
7.机制电价差价结算。新能源参与电力市场交易后,在市场外建立差价结算的机制,明确纳入机制的新能源项目的电量规模、机制电价、执行期限等。对纳入机制的电量,市场交易均价低于或高于机制电价的部分,由电网企业按规定开展差价结算,结算费用纳入本市系统运行费。新能源可持续发展差价结算工作方案见附件1。(责任单位:市发展改革委、市电力公司、上海电力交易中心)
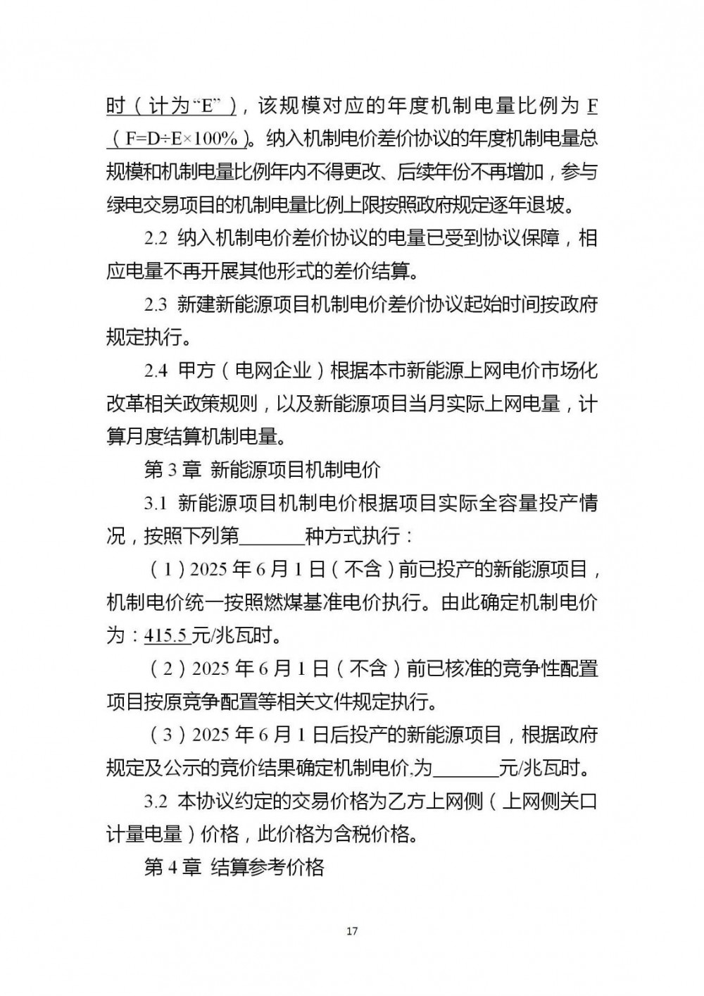
8.存量项目的电量规模、机制电价和执行期限。(1)电量规模。2025年6月1日(不含)前全容量并网的存量项目,电量规模妥善衔接现行具有保障性质的相关政策。新能源项目在规模范围内,每年签订差价协议,自主确定执行机制的电量比例、但不得高于上一年。未签订差价协议或未自主确定的,默认按照该项目可选最高比例和规模上限执行。鼓励新能源项目通过设备更新改造升级等方式提升竞争力,主动参与市场竞争。(2)机制电价,按现行价格政策执行,不高于本市燃煤基准价。(3)执行期限,按照现行相关政策保障期限确定。(责任单位:市发展改革委、市电力公司)
9.增量项目的电量规模、机制电价和执行期限。(1)电量规模。2025年6月1日(含)后全容量并网的增量项目,每年新增纳入机制的电量规模,根据国家下达本市的年度非水电可再生能源电力消纳责任权重完成情况,以及用户承受能力等因素确定。超出消纳责任权重的,次年纳入机制的电量规模可适当减少;未完成的,次年纳入机制的电量规模可适当增加。增量项目第一年纳入机制的电量占全市新能源上网电量的比例,与存量项目适当衔接、避免过度波动。单个项目申请纳入机制的电量,适当低于其全部发电量。(2)机制电价,由市价格主管部门每年组织已投产和未来12个月内投产、且未纳入过机制电价执行范围的项目自愿参与竞价形成,对成本差异大的按技术类型分类组织。初期,本市各类光伏、风电、生物质发电项目原则上统一竞价。竞价时按报价从低到高确定入选项目,机制电价原则上按入选项目最高报价确定、不高于竞价上限。(3)执行期限,按照同类项目回收初始投资的平均期限确定,起始时间按项目申报的投产时间确定,入选时已投产的项目按入选时间确定。新能源增量项目机制电价竞价工作方案见附件2。(责任单位:市发展改革委、市经济信息中心、市电力公司)
10.增量项目竞价上下限。竞价上限由市价格主管部门考虑合理成本收益、绿色价值、电力市场供需形势、用户承受能力等因素确定,初期可考虑新能源项目成本调查结果、新能源EPC市场报价、避免无序竞争等因素设定竞价下限。电力市场成本调查工作方案见附件3。(责任单位:市发展改革委、市价监成调队)
11.结算方式。纳入机制的电量应当分解至月度,由电网企业每月按机制电价开展差价结算;初期不再开展其他形式的差价结算。非电力现货市场连续运行期间,市场交易均价原则上按照交易活跃周期的发电侧中长期交易同类项目加权平均价格确定。电力现货市场连续运行期间,市场交易均价原则上按照月度发电侧实时市场同类项目加权平均价格确定。(责任单位:市发展改革委、市电力公司、上海电力交易中心)
12.退出规则。已纳入机制的新能源项目,执行期限内可自愿申请退出。新能源项目执行到期,或者在期限内自愿退出的,均不再纳入机制执行范围。(责任单位:市发展改革委、市电力公司)
13.特殊项目。已通过竞争性配置明确上网电价的海上风电项目,上网电价继续按照现行政策执行。已核准或备案的海上光伏项目,竞争性配置相关文件中已明确上网电价的,则该上网电价为机制电价,不再参与竞价,纳入机制的电量规模参照存量项目相关规定确定。深远海风电等项目有关规定另行明确。(责任单位:市发展改革委、市电力公司)
三、完善市场跟踪与部门协作工作机制
14.加强政策宣传解读。多渠道开展政策宣贯培训,帮助各类经营主体熟悉交易、结算和竞价的规则和流程,提升新能源项目参与市场的能力。强化沟通协调,及时回应社会关切,凝聚改革共识。(责任单位:市发展改革委、市经济信息中心、市电力公司、上海电力交易中心)
15.加强组织落实。电网企业应与新能源项目签订差价协议,及时建立或更新纳入机制的新能源项目台账。优化电力市场电费、市场外机制差价费用结算流程,做好新能源项目电费结算、平台开发等工作,抓紧开展计量装置改造与升级,满足新能源项目参与市场交易的计量条件。(责任单位:市电力公司)
16.建立电价监测和风险防范机制。加强新能源交易价格监测,评估价格波动的合理性。当市场交易价格出现异常波动时,及时向市价格、能源等主管部门报告,确保新能源上网电价市场化改革政策平稳有序推进。(责任单位:市电力公司、上海电力交易中心)
17.强化电力市场政策协同。修订完善电力市场相关规则,做好新能源上网电价市场化改革与本市新能源发展规划目标、能源电力规划的衔接。强化改革与绿证政策协同,纳入可持续发展价格结算机制的电量,不重复获得绿证收益,对应绿证统一划转至本市专用绿证账户。如国家出台新的相关政策文件,按国家新规定执行。(责任单位:市发展改革委、市电力公司、上海电力交易中心)
本通知试行至2026年底。
附件:1.上海市新能源可持续发展差价结算工作方案
2.上海市新能源增量项目机制电价竞价工作方案
3.上海市电力市场成本调查工作方案
上海市发展和改革委员会
2025年7月30日
附件1
上海市新能源可持续发展差价结算工作方案
第一章 总则
第一条 目的依据
根据《国家发展改革委 国家能源局关于深化新能源上网电价市场化改革促进新能源高质量发展的通知》(发改价格〔2025〕136号)《国家发展改革委 国家能源局关于印发
第二条 结算原则
场内交易,场外结算。新能源参与电力市场交易后,在市场外建立差价结算的机制,对纳入机制的电量,由电网企业按机制电价开展差价结算,结算费用纳入本市系统运行费。
新老划断,有序衔接。存量项目机制电价,按照现行价格政策执行,不高于本市燃煤基准价。增量项目机制电价,每年组织项目自愿参与竞价形成。
月结月清,近远结合。市电力公司每月按机制电价开展差价结算。在电力现货非完整结算月,与当月同类型新能源项目(风电、光伏、生物质分别作为一类型项目,下同)中长期交易均价开展差价结算;在电力现货完整结算月,与当月同类型新能源项目实时现货结算均价开展差价结算。
第二章 结算项目
第三条 参与差价结算的项目
存量项目:2025年6月1日(不含)以前投产的新能源项目,涵盖各类集中式、分布(散)式新能源项目,具体包括海上风电、陆上风电、海上光伏、陆上光伏、生物质发电等。
增量项目:2025年6月1日(含)以后投产的纳入机制的新能源项目,具体范围同上。
特殊项目:深远海项目,战略留白区光伏,在竞争性配置过程中明确上网电价的海上光伏项目等。
第四条 不参与差价结算的项目
未纳入机制的新能源项目、自愿退出机制的新能源项目、全生命周期已完成的新能源项目、机制电价执行期限到期的新能源项目。
第五条 竞争性配置海上风电项目
2025年6月1日前核准、并通过竞争性配置形成上网电价的海上风电项目按照上海市现行竞争配置相关文件开展结算。
第三章 结算电量分类
第六条 电量分类
新能源结算上网电量类型可分为绿电交易电量、其他中长期交易电量、超发电量、价格接受者电量、现货交易电量、调试运行电量等。
第七条 绿电交易电量
指按照国家和本市绿色电力交易政策开展交易的电量,申报和成交价格应分别明确电能量价格和相应绿色电力证书(简称绿证)价格。
第八条 其他中长期交易电量
指除绿电交易外的其他各类型中长期交易电量,包括多年期、年度、月度、月内、多日、逐日等多种交易周期的普通直接交易(含电网企业代理购电)电量,交易申报和成交价格均为电能量价格。
第九条 超发电量和电价
超发电量是指具备参与中长期和现货交易条件的新能源项目,未能在市内电力中长期市场和省间市场中达成交易、由本市电网企业消纳的电量。本市具备参与中长期和现货交易条件的市场化新能源企业,仅在当月电力现货非结算日结算超发电量。超发电价初期暂按照全月中长期交易平均电价乘以系数K1确定;后续按照全月分时段中长期交易平均电价乘以系数K1确定。K1暂取0.95,今后根据市场情况适时调整。
超发电价(初期)=全月中长期交易平均电价×K1
超发电价=全月分时段中长期交易平均电价×K1
其中,全月中长期交易平均电价=全月中长期交易总电费÷全月中长期交易净电量。
全月分时段中长期交易平均电价=全月分时段中长期交易总电费÷全月分时段中长期交易净电量。
全月中长期交易涵盖本市批发用户和售电公司的相关绿电交易电能量部分、普通直接交易等各种交易类型,交易周期包括多年或年度分解至月度、月度、月内、逐日等。
第十条 价格接受者电量和电价
价格接受者电量指不具备参与中长期和现货交易条件的、由本市电网企业消纳的新能源项目发电电量。价格接受者按照全月实际上网电量开展结算。结算价格按照全月同类型新能源项目市场交易均价乘以I1确定,I1系数暂取1。
价格接受者结算价格=全月同类型新能源项目市场交易均价×I1
其中,全月同类型新能源项目市场交易均价根据当月是否完整开展电力现货结算运行,分别取全月同类型新能源项目实时现货结算均价或中长期交易均价(不含超发电量)。
鼓励具备调节能力的分布式新能源发电项目直接参与市场交易,视市场建设情况,今后将逐步下调I1系数。
第十一条 电力现货交易电量
电力现货交易电量是指新能源参与现货市场的实时市场电量等。
第十二条 调试运行电量和电价
新能源发电项目调试运行期上网电量,由电网企业收购,纳入代理购电电量来源。调试运行电价按照同类型项目当月代理购电市场化采购均价结算。同类型项目当月未形成代理购电市场化采购电量的,按照最近一次同类型项目月度代理购电电网采购均价结算。
第四章 机制电量规模
第十三条 新能源项目年度电量总规模和机制电量比例
存量项目年度电量总规模原则上按照该项目近3年上网电量均值确定;投产时间不足3年的,按照过去1-2年上网电量均值确定;不足1年的,按照本市最近3年同类型新能源项目平均利用小时数×该项目装机容量×(1-本市同类型新能源项目平均厂用电率)确定。存量新能源项目最高按年度电量总规模的100%纳入机制电量,每年在签订差价协议时自主确定执行机制的电量比例,年内不得更改。首年确定年度机制电量总规模后,后续年份不再增加。
增量项目年度电量总规模和机制电量比例,按照《上海市新能源增量项目机制电价竞价工作方案》开展竞价后发布的竞价结果公告确定。每年在签订差价协议时自主确定执行机制的电量比例,年内不得更改。首年确定年度机制电量总规模后,后续年份不再增加。
年度机制电量比例不得超过上年度机制电量比例,也不得超过该项目近3年未参与绿电交易电量比例的平均值。
年度机制电量比例=min(上年度机制电量比例,(1-该项目近3年参与绿电交易比例的平均值))。
年度机制电量总规模=年度电量总规模×年度机制电量比例。
市价格主管部门根据电力市场运行情况,适时优化年度机制电量比例退坡方式。
第十四条 月度分解机制电量
月度分解机制电量=月度总上网电量×月度机制电量比例,其中,月度机制电量比例与年度机制电量比例相同。
第十五条 月度结算机制电量
月度结算机制电量,按照以下三个电量中最小值确定:月度分解机制电量、当月未参与绿电交易电量、当月年度剩余机制电量。
月度结算机制电量=min(月度分解机制电量,(当月上网电量-当月绿电交易电量),当月年度剩余机制电量)
其中,当月年度剩余机制电量=年度机制电量总规模-∑各月结算机制电量。
第十六条 非完整年度机制电量规模
非完整年度结算的,按照当年剩余月份数量占比折算新能源项目相应的机制电量规模。
第五章 机制电价
第十七条 存量项目机制电价
存量项目机制电价统一按照本市燃煤基准价执行。
第十八条 增量项目机制电价
增量项目机制电价由每年组织已投产和未来12个月内投产、且未纳入过机制执行范围的项目自愿参与竞价形成,具体根据《上海市新能源增量项目机制电价竞价工作方案》及公示的竞价结果确定。
第十九条 特殊项目机制电价
2025年6月1日前已核准的竞争性配置海上光伏项目,机制电价为燃煤基准价,深远海项目、高成本光伏项目机制电价另行明确。
第六章 执行期限
第二十条 存量项目执行期限
按照现行相关政策保障期限确定,一般按照项目全生命周期合理利用小时与国家可再生能源电价补贴利用小时(如有),自政策实施之日起(含)计算的剩余小时数两者取小值确定。原国家批复文件中另行明确项目利用小时或运行年限的,按照国家有关要求执行。
存量项目执行期限=min(全生命周期合理利用小时自政策实施之日起计算的剩余小时数,国家可再生能源电价补贴利用小时自政策实施之日起计算的剩余小时数(如有))
第二十一条 增量项目执行期限
执行期限按照同类项目回收初始投资(不考虑相关收益)的平均期限确定,一般为12年。起始时间按项目申报的投产时间确定,入选时已投产的项目按入选时间(入选项目公示结束之日起)确定。如未按期投产,实际投产日期前覆盖电量自动失效。具体增量项目执行期限,按照《上海市新能源增量项目机制电价竞价工作方案》公示的竞价结果确定。
第二十二条 退出规则
已纳入机制的新能源项目,执行期限内每年可在与市电力公司签订差价协议时自愿申请退出。新能源项目执行到期,或者在期限内自愿退出的,均不再纳入机制执行范围。
第七章 机制电费结算方式
第二十三条 电力现货非完整结算月差价结算方式
在电力现货非完整结算月,新能源项目机制电价与全月同类型新能源项目市场交易均价的差值,乘以月度结算机制电量,则得出月度机制电费。
月度机制电费=月度结算机制电量×(机制电价-全月同类型新能源项目市场交易均价)
其中,全月同类型新能源项目市场交易均价是指本市所有同类型新能源项目当月中长期交易电量(包括年度交易分解的当月电量、绿电交易电能量部分、代理购电交易、月度及月内交易、日交易等,不含省间购售交易)的加权平均价格。
全月同类型新能源项目市场交易均价=全月同类型新能源项目中长期交易总电费÷全月同类型新能源项目中长期交易净电量。
第二十四条 电力现货完整结算月结算方式
在电力现货完整结算月,新能源项目机制电价与全月同类型新能源项目实时现货结算均价的差值,乘以月度结算机制电量,则得出月度机制电费。
月度机制电费=月度结算机制电量×(机制电价-全月同类型新能源项目实时现货结算均价)
其中,全月同类型新能源项目实时现货结算均价是指风电、光伏、生物质三类项目的全月现货实时市场分时节点结算加权平均价格。
第二十五条 机制绿证
新能源项目已开展机制电费差价结算的电量,对应绿证不再归属新能源项目,纳入政府统筹并根据相应规则划转或处理。
第八章 机制电费结算程序
第二十六条 结算部门分工
新能源项目电费分为市场化电量电费和市场外机制电量差价电费。其中,市场化电量电费按照本市中长期交易和现货市场相关规则,以及本方案第九条、第十条明确的超发电量和电价,以及价格接受者市场结算价格,由市电力公司根据上海电力交易中心出具的结算依据开展结算;机制电量差价电费由市电力公司、上海电力交易中心,按照本方案按月开展结算。机制电费由市电力公司统一归集及疏导。
第二十七条 结算前准备
市电力公司于上一年度12月31日前,完成当年新能源项目差价协议签订,建立或更新新能源项目台账,按项目机组类型逐个维护机制电量信息,包括但不限于年度机制电量总规模、年度机制电量比例、月度分解机制电量、机制电价、执行期限等。存量新能源项目原购售电合同暂继续有效,价格条款按照本方案有关规定执行,后续随变更等业务办理逐步重新签订。
现货连续运行前,当月所有中长期交易出清后(当月月底前),按照项目机组类型,上海电力交易中心向当月参与差价结算的新能源项目披露全月同类型新能源项目市场交易均价,同步向市电力公司提供该均价。
现货连续运行后,当月实时市场交易全部出清且上网电量推送上海电力交易中心后1个工作日内,上海电力交易中心会同电力调度机构,按项目机组类型,向当月参与差价结算的新能源项目披露当月同类型新能源项目实时现货结算均价,同步向市电力公司提供该均价。
当月所有绿电交易完成后(不晚于月末倒数第2个工作日),上海电力交易中心向市电力公司提供当月所有参与绿电交易的新能源项目清单等信息。
第二十八条 正式结算
机制电量差价电费由市电力公司结算至所有新能源项目。
1.本市直接(含聚合)参与市场交易的新能源项目。初期暂按如下时间节点,开展月度机制电量差价电费结算,后续视实际情况调整。
每月3日前,市电力公司完成新能源项目上一月度上网电量采集抄表(或根据政府主管部门明确的规则拟合),新能源项目应配合完成上网电量核对确认。经确认无误后,市电力公司向上海电力交易中心提供新能源项目上网电量。
每月5日前,上海电力交易中心完成新能源项目上一月度绿电交易电能结算电量计算,新能源项目应配合完成绿电交易电能结算电量核对、确认。经确认无误后,上海电力交易中心向市电力公司提供新能源项目的绿电交易电能结算电量。
每月8日前,市电力公司根据本方案第十五条,完成上一月度新能源项目月度结算机制电量计算。再根据本方案前款有关规定,完成新能源项目的机制电量差价电费结算。对因计量误差、计算舍尾、政策调整等因素导致的结算偏差费用,纳入次月系统运行费用滚动开展结算。
2.本市未直接参与市场交易、作为价格接受者的新能源发电项目。初期暂按如下时间节点,开展月度机制电量差价电费结算,后续视实际情况调整。
每月3日前,市电力公司完成新能源项目上一月度上网电量采集抄表(或根据政府主管部门明确的规则拟合)。
每月5日前,市电力公司根据本方案第十五条,完成上一月度新能源项目月度结算机制电量计算。再根据本方案前款有关规定,完成新能源项目的机制电量差价电费结算。对因计量误差、计算舍尾、政策调整等因素导致的结算偏差费用,纳入次月系统运行费用滚动开展结算。
3.根据本市中长期交易和现货市场相关规则明确的时限要求,市电力公司将机制电量差价电费与市场化电量电费合并计算,形成新能源项目月度总结算电费,并向新能源项目发布电费账单。按照相关文件规定,新能源项目(除自然人户用分布式光伏外)应配合在规定时限内完成账单确认并开具增值税专用发票,市电力公司据此及时开展电费收支。
4.市电力公司完成月度机制电量差价电费结算后,应按月跟踪、动态调整当年所有参与差价结算的新能源项目年度剩余机制电量,根据政府主管部门要求,按需做好信息报送。
第二十九条 机制电量差价结算电费归集及疏导
衔接月度代理购电价格测算,市电力公司、上海电力交易中心,按月测算次月机制电量差价电费结算规模及系统运行费(机制电量差价电费结算部分)度电折价。完成月度机制电量差价电费结算后,市电力公司开展系统运行费(机制电量差价结算部分)滚动清算,向全体工商业用户分摊或分享。
第九章 保障措施
第三十条 政策协同
市电力公司要积极与市价格主管部门沟通汇报,配合做好本市新能源上网电价市场化改革组织落实工作,明确机制电量分配、交易组织、交易结算等关键环节。按照要求优化新能源市场交易机制,修订相关交易规则,确保政策落地实施。政策实施过程过中遇有问题及时向总部相关部门报告有关情况,协商研究处理方式。
第三十一条 电价监测和风险防范
市电力公司、上海电力交易中心要定期监测新能源交易价格波动情况,评估价格波动的合理性。当交易价格出现异常波动时,及时向市价格、能源等主管部门报告,确保新能源上网电价市场化改革政策平稳有序推进。
第十章 附则
第三十二条 解释权
本方案由上海市发展和改革委员会负责解释。









附件2
上海市新能源增量项目机制电价竞价工作方案
第一章 总则
第一条 目的依据
根据《国家发展改革委 国家能源局关于深化新能源上网电价市场化改革促进新能源高质量发展的通知》(发改价格〔2025〕136号),为完善适应新能源发展的市场交易和价格机制,建立新能源增量项目可持续发展价格结算机制,促进新能源高质量可持续发展,结合本市实际,制定本方案。
第二条 竞价原则
市场导向。本市新能源增量项目通过市场化竞价方式形成机制电价,反映供需关系、绿色价值及合理成本。
公平规范。推动各类新能源项目公平参与,原则上各类参与主体统一竞价。
动态调节。机制电量规模与上海市非水电可再生能源电力消纳责任权重挂钩,根据完成情况及时调整。
有序退出。纳入机制的新能源项目,退出后不再纳入机制执行范围。
第二章 竞价组织与参与主体
第三条 组织方
竞价工作由市价格主管部门牵头,联合市能源主管部门、电力运行管理部门、能源监管部门组织开展,并由市经济信息中心、市电力公司、上海电力交易中心等负责具体落实。
竞价成立竞价工作小组,成员包括市发展改革委、市经济信息化委、华东能源监管局、市经济信息中心、市电力公司、上海电力交易中心等相关单位。
第四条 组织场所
竞价工作依托市电力公司“新能源云”“网上国网”等对外服务平台(以下统称“竞价平台”)开展,包括集中式、分布(散)式新能源项目资格审核及竞价业务。
(一)资格审核
新能源项目主体应通过竞价平台提交项目申报材料,履行资质审核程序:
1.集中式新能源项目主要通过“新能源云”平台填报资料,完成项目申报及资质审核;
2.分布式新能源项目主要通过“网上国网”平台填报资料,完成项目申报及资质审核。
资质审核结果应分别在项目申报平台(即“新能源云”或“网上国网”)向社会公示。
(二)竞价管理
市电力公司负责在“新能源云”“网上国网”平台开发竞价业务功能模块,确保功能模块与资格审核系统数据互联互通。
通过资质审核的项目,其数据应自动接入竞价平台,并按照以下要求实施竞价:
1.项目主体可通过“新能源云”平台“竞价业务”专栏或“网上国网”平台“新能源竞价”入口参与竞价;
2.竞价过程全程留痕,市电力公司加强对竞价方案执行、数据安全及结果公示的管理,市发展改革委加强监督。
竞价结果经公示无异议后,纳入本市新能源项目机制电价清单,并作为后续并网、机制电价结算等政策执行的依据。
第五条 竞价主体范围
符合下列条件的新能源项目主体可参与机制电价竞价:
(一)全容量并网项目
2025年6月1日(含)后全容量投产且未纳入过机制执行范围的自愿参加竞价的新能源项目,包括集中式光伏、集中式风电、分布式光伏、分散式风电、生物质发电等项目,不含外送配套电源。
全容量投产时间认定标准:
1.集中式新能源项目:以项目最后一台机组的并网时间为准。产生异议的,以“多方核验”方式确认项目投产信息。
2.分布式新能源项目:以电网企业营销系统中明确的并网发电时间为准。
(二)承诺并网项目
竞价公告发布时未投产,但建设单位承诺公告发布的次年底前全容量投产的集中式或分布式新能源项目。
(三)分布式电源聚合商
1.聚合商代理的分布式项目,其最早与最晚投产时间间隔不得超过1年;
2.聚合商须具备合法资质,并与其代理项目签订书面委托协议。
(四)例外规定
深远海风电等成本差异较大的项目、已通过竞争性配置形成价格的特殊新能源项目按相关政策明确的上网电价执行,暂不参加统一竞价,后期根据本市实际情况组织实施。
第六条 竞价方式
本市对集中式光伏、集中式风电、分布式光伏、分散式风电、生物质发电等各类参与主体原则上进行统一竞价。经成本调查确认,与一般类型项目相比平均成本差异较大的项目,可单独组织竞价。
第七条 新能源项目竞价主体资质条件
竞价主体为具有法人资格或经法人单位授权从事发电业务的新能源发电企业,以及符合条件的聚合商和自然人。
(一)已投产项目
集中式新能源项目应提供政府相关部门出具的核准文件/备案文件,电力业务许可证、并网调度协议等与电网项目并网相关的其他必要信息。
分布式项目需提供项目备案文件、购售电合同、发电户号等。
(二)未投产项目
集中式新能源项目应提供项目合规证明(备案证明或核准批复文件)、项目规模、营业执照等材料,并提供承诺书。
分布式项目应提供项目核准(备案)文件、营业执照(非自然人项目)或居民身份证明(自然人项目)、市电力公司出具的项目接入系统方案答复单(函)、土地/屋顶租赁协议或所有权证等材料。
第八条 分布式电源聚合商资质要求
分布式电源聚合商参与竞价应当符合下列条件:
(一)基本资质
1.具有售电公司资质;
2.与聚合项目签订委托代理协议,向电网企业提交聚合项目清单、委托代理协议备案;
3.具备固定经营场所,并配备满足竞价需求的电力市场技术支持系统及客户服务平台,能够履行报量报价、信息报送、合同签订、客户服务等功能。
(二)能力要求
1.具备聚合分布式电源资源的调节与控制能力;
2.聚合范围、技术条件及运营规则应当符合本市电力市场相关管理规定。
(三)文件提交要求
1.已投产项目
(1)代理项目的核准(备案)文件、购售电合同;
(2)项目单位委托聚合商参与竞价的书面协议;
(3)代理高压分布式项目的,需提供与电网企业签订的并网调度协议。
2.未投产项目
(1)代理项目的核准(备案)文件或产权证明(户用分布式光伏);
(2)项目单位委托聚合商参与竞价的书面协议;
(四)参与规则
1.聚合商可参与不同年度、不同场次的竞价工作。
2.同一场次中,任一分布式项目主体仅可委托一家聚合商作为竞价代理机构。
3.分布式电源聚合商代理参与竞价的代理服务费等相关收益费用由聚合商与分布式项目自行约定结算。
第三章 竞价电量规模
第九条 首次竞价电量规模核定
(一)首次纳入机制的电量规模可参考本市增量新能源项目上网电量规模和现有非市场化的新能源电量比例确定。
(二)增量项目为2025年6月1日-2026年12月31日期间全容量投产项目;
(三)增量项目上网电量按近3年本市风电、光伏、生物质发电同类型项目平均利用小时数核算,并扣除厂用电量;
第十条 第二次及以后竞价电量规模
自第二次竞价起,市发展改革委会同相关部门及专业机构,综合以下因素确定次年纳入机制的电量规模:
(一)上年度非水电可再生能源消纳责任权重目标完成情况;
(二)工商业用户电价承受能力及电力供需情况;
(三)行政区域内新能源增量项目情况。
第十一条 申报充足率
申报充足率=∑竞价主体申报电量/竞价电量总规模。
第十二条 电量规模动态调整机制
(一)当年完成情况预计超出非水电可再生能源消纳责任权重目标的,次年纳入机制的电量规模可在当年增量水平的基础上适当减少。
(二)未完成非水电可再生能源消纳责任权重目标的,次年纳入机制的电量规模可适当增加。
(三)价格出清前开展申报充足率检测,当竞价主体申报电量规模无法满足申报充足率下限要求时,竞价电量总规模自动缩减,直至满足申报充足率要求。
第十三条 单个项目申报上网电量限制
单个项目申报电量限制按照以下公式计算:
新能源项目上网电量上限=装机容量×近3年本市同类型电源平均发电利用小时数×(1-本市同类型新能源项目平均厂用电率)×K
系数K根据本市新能源消纳情况及电力市场供需情况确定,取值范围在0-100%。
相关参数应在每次竞价前的公告中明确。
分布式项目按照自身平均自发自用率合理确定竞价电量规模,但不高于上述公式计算的限制规模。
第四章 价格限制与执行期限
第十四条 竞价申报价格上下限的确定
市发展改革委于每次竞价启动前,依据项目合理收益、绿色能源溢价空间、电力市场供需形势、用户承受能力等因素确定申报价格上下限;
首次竞价,竞价价格上限原则上可根据项目合理收益率,或参考本市燃煤基准价合理确定。
竞价下限以同期先进电站造价水平为基准,折算不含收益的度电成本(仅包含固定成本),必要时可参考新能源EPC市场报价。市发展改革委可对新能源发电项目实施成本调查。
第十五条 期限核定
(一)执行期限
按照同类型项目回收初始投资(不考虑相关收益)的平均期限确定,一般不超过12年。具体执行期限以每次公告为准。
(二)起始时间
未投产项目按申报投产时间确定。
已投产项目按入选时间确定,一般为竞价入选项目公示结束之日起。
第五章 竞价程序
第十六条 竞价准备
(一)成立竞价工作小组
市发展改革委定期启动组织开展次年的竞价工作,会同华东能源监管局、市经济信息化委、市经济信息中心、市电力公司、上海电力交易中心成立竞价工作小组,推进增量项目竞价工作。竞价工作应在本市年度电力中长期交易开展前完成。
(二)发布竞价公告
市发展改革委于每年10月份前发布竞价公告,明确竞价电量规模、申报充足率、竞价项目类型及相关参数、申报价格上下限、执行期限、竞价组织方与场所等相关事宜。
首次竞价于本市贯彻落实新能源上网电价市场化改革方案发布后择期开展。
第十七条 竞价公告与资质审核
(一)发布竞价组织公告
市经济信息中心、市电力公司在市发展改革委网站、“网上国网”、“新能源云”平台等发布竞价组织公告,包括竞价标的、竞价主体、需提供竞价资质材料、竞价流程安排等事项。
(二)提交竞价材料
自愿参与竞价的项目,需要在10个工作日内,通过项目对应的“新能源云”或“网上国网”等平台提交项目竞价相关材料。
1.已投产的新能源项目
集中式项目需提供项目核准或者备案文件、电力业务许可证(或电力业务许可申请已受理的证明)、并网调度协议等,分布式项目需提供项目备案文件、购售电合同、发电户号等。
2.未投产的新能源项目
集中式新能源项目应提供项目合规证明(备案证明或核准批复文件、项目规模、营业执照等材料,并提供承诺书。
分布式项目应提供项目核准(备案)文件、营业执照(非自然人项目)或居民身份证明(自然人项目)、市电力公司出具的项目接入系统方案答复单(函)、土地/屋顶租赁协议或所有权证等材料。
3.分布式电源聚合商
(1)资质与能力证明材料
需具备售电公司资质;具备聚合分布式电源等资源的能力;具备聚合资源调节和控制能力,应具有固定经营场所及能够满足参加机制竞价的报量报价、信息报送、合同签订、客户服务等功能的电力市场技术支持系统和客户服务平台,并能提供有资质的单位审核认证的相关证明文件。
(2)已投产项目
聚合商需提供所有代理项目的项目核准(备案)文件、购售电合同,项目单位委托聚合商参与竞价的协议。聚合高压分布式新能源项目还需提供与电网企业签订的并网调度协议。
(3)未投产项目
聚合商需提供所有代理项目的项目核准(备案)文件或产权证明(户用分布式光伏)、项目单位委托聚合商参与竞价的协议。
(三)审核竞价资质
1.申报材料审核程序
竞价工作小组应于报名截止后10个工作日内完成申报材料审核,具体程序如下:
(1)对项目主体提交的申报材料进行完整性、合规性审查;
(2)汇总本行政区域内新能源项目建设、电力市场及本年度申报项目相关信息;
(3)归集项目所属控股单位信息;
(4)实施市场集中度动态监测,防范市场垄断风险。
2.材料补正机制
对于申请材料不齐全或者不符合规定形式的,一次告知项目主体需要补正的全部内容;申报主体应在3个工作日内补齐,并申请再次审核。
(四)公示审核结果
审核结束后,竞价工作小组统一汇总通过资质审核的项目名单。在“新能源云”、“网上国网”分别公示审核结果,公示期为5个工作日。
第十八条 竞价实施
(一)提交履约保函或履约保险
1.提交时间
公示名单企业在公示期结束前向市电力公司提交履约保函(明确开具保函信息)或履约保险。
已投产项目参与竞价的,无需提交。
2.保函的内容
必须包含保函编号、签发日期、保函金额、申请人及受益人的名称、银行详细地址、联系电话等信息、有效期、保函使用条件等。
3.保函金额计算
保函金额=项目核准装机容量×本市该类电源过去3年平均发电利用小时×本市该类电源过去3年平均上网电价×5%。
4.保函有效期
自项目投产后半年内有效。
5.退还规则
未入选项目:竞价结果公示后可申请退还保函。
入选项目:全容量投产后可申请退还保函。
未按期投产:若入选项目未按约定时间全容量投产,电网企业可申请兑付保函,并向保函开立单位出具兑付通知,要求支付款项。
(二)组织主体竞价
1.竞价申报
(1)竞价主体应在交易公告明确的申报时间内参与竞价,完成竞价申报。竞价申报后,平台自动封存全部申报信息,不再更改。
(2)竞价主体应当一次性完成全部电量申报(即仅可申报一段电量),若竞价主体提交的报价高于竞价上限或低于竞价下限,则视为无效申报。
2.价格出清
竞价实施边际价格出清,具体程序如下:
(1)将全部有效申报项目按申报电价由低至高排序,依次累加至申报电量满足当期竞价电量规模为止;
(2)最终入选项目的申报电价确定为当期竞价机制电价;
(3)若最后入选多个主体申报价格相同,可按项目申报电量进行等比例分配。
(4)若最后入选项目分配的电量小于其申报电量的50%,则按照这些(个)入选项目申报电量的50%确定其机制电量。
(5)当年未入选或未参与竞价的主体(包括集中式、分布式项目),可顺延至后续年份参与竞价。期间的上网电价全部由市场形成,作为价格接受者开展结算的新能源项目,按照本市相关规定接受市场形成的价格。
(三)公示竞价结果
1.公示时限与平台
竞价工作结束后2个工作日内,市电力公司应通过“新能源云”“网上国网”等公共服务平台,对竞选结果进行公示,公示期为5个工作日。
2.公示内容要求
(1)单个项目参与竞价的,公示信息应当包含:项目名称、项目类型、入选电量、机制电价、执行期限;
(2)通过聚合方式参与竞价的,公示信息应当包含:聚合项目名称、入选总电量、代理项目名称、代理项目类型、代理项目入选电量、机制电价、执行期限。
3.异议处理
(1)竞价主体对公示结果有异议的,应当于公示期内以书面形式向竞价工作小组提出,并附具相关证明材料;
(2)书面异议材料应当载明异议事项、事实依据及诉求内容。
(四)公布竞价结果
公示期结束且各方无异议后,报请竞价工作小组审定,市发展改革委审核后予以公布。
(五)签订协议
1.协议签订时限与主体
(1)市电力公司应于竞价结果公布后1个月内(截止日期为当年12月31日),与入选项目主体签订差价协议;
(2)通过聚合方式入选的项目,需自行与市电力公司签订差价协议,聚合商配合做好相关工作。
2.协议必备条款
差价协议应当载明下列事项:
(一)项目名称、项目类型、核准(备案)容量;
(二)机制电量总规模及机制电量规模占项目预测上网电量的比例;
(三)新能源机制电价、结算参考价;
(四)协议期限、结算方式;
(五)其他需约定的权利义务事项。
3. 未投产项目特别约定
对于未投产的项目,应在协议中明确,若实际全容量投产时间晚于申报投产时间6个月及以上,协议自动失效。
4.协议期限与续签规则
(1)差价协议原则上按年度签订;
(2)协议期限届满前,双方未提出书面异议的,协议自动延期一年,延期次数不受限制;
(3)任一方对协议续签存在异议的,应于协议期限届满前三十日以书面形式通知对方,并在协议期届满前进行协商,重新签订协议。
5.协议文本标准化
(1)“新能源云”平台应于首次竞价实施前完成差价协议标准化合同模块开发;
(2)平台应根据竞价结果自动生成协议文本,确保条款与公示信息一致。
第十九条 退出机制
已获得入选资格的新能源项目,在与市电力公司签订差价协议时可自愿申请全部或部分退出执行机制电量差价结算,退出部分不再纳入机制执行范围,该项目也不得参与后续年份的机制电价竞价。公示结束后一月内未主动签订差价协议,视为全部放弃执行机制电价。
第六章 监督与考核
第二十条 考核机制
(一)履约要求
参与竞价并纳入增量机制电量的新能源项目,应当严格履行申报承诺,按核准(备案)的投产时限完成全容量投产。
(二)投产延迟处理规则
若项目实际投产时间较申报投产延迟时间不超过6个月,实际投产日期前的覆盖电量自动失效、不滚动纳入后续月份。
若项目实际投产时间较申报投产延迟时间超过3个月、不超过6个月,按延期天数每日扣除履约保函金额的0.5‰作为违约金,剩余履约保函资金在项目实际投产后退还,扣除的履约保函资金纳入本市新能源机制电量差价费。
若实际投产时间较申报投产时间晚超过6个月,该项目当次竞价入选结果作废,并且取消3年内该项目控股单位所有新能源项目竞价资格。
(三)不可抗力免责认定
因重大政策调整、自然灾害等不可抗力因素变化导致的延期,项目主体应提供不可抗力因素专项说明报告,经竞价工作小组讨论决定后,可免于考核和取消后续竞价资格。
第二十一条 并网监督
(一)接网工程建设监督
市电力公司应做好并网服务,仔细梳理2025年6月1日前全容量投产项目的配套电网建设明细,严格按照时间节点做好建设及并网调试工作,建立并网进度跟踪机制,按月公开接网工程进展,避免因电网原因导致新能源项目不能按期投产。
(二)项目建设进度监督
1.竞价工作小组依托国网对外服务信息化平台,对新能源项目建设进度实施并网监督;
2.竞价主体应当通过平台定期填报项目前期工作进展、建设进度情况。
(三)购售电合同衔接要求
结合新能源差价协议签订情况,修订购售电合同范本,在电源投产前完成合同签订协议。
第二十二条 限制参与竞价的规定
竞价主体如发生以下情况,入选结果无效,三年内禁止参加竞价:
(一)被行政主管部门责令停产、停业或进入破产程序;
(二)行政主管部门相关文件确认的禁止竞价范围和处罚期间内;
(三)近三年存在骗取中标或严重违约;
(四)对上海市域内发生的较大及以上电力事故负有责任;
(五)被最高人民法院在“信用中国”网站或各级信用信息共享平台中列入失信被执行人名单。
此外,上一次竞价公告发布日至本次竞价公告发布日之间,竞价主体对上海市域内发生的一般电力事故负有责任的,取消本次竞价资格。
第二十三条 争议处理
因竞价工作实施过程中引起的争议问题,可向竞价工作小组提起申诉,工作小组会商后研究予以明确。
通过聚合商代理参与竞价工作的,聚合商视为法定竞价主体,发生争议时由其代理商的项目单位应首先与聚合商协商处置。
第二十四条 保密与信息安全
(一)竞价主体合规义务
各竞价主体应当依法合规参与新能源项目竞价活动,严格履行下列义务:
1.遵守国家电力市场管理法律法规及本市竞价方案,自觉维护新能源项目竞价秩序公平竞争秩序;
2.不得滥用市场支配地位操纵市场价格,不得实施串通报价、哄抬价格、虚假申报等扰乱市场秩序的行为。
(二)竞价工作小组监管职责
竞价工作小组应当履行下列市场监督与风险防控职责:
1.严格执行保密规定,不得泄露竞价主体申报信息及其他涉密数据;
2.督促竞争主体签订自律公约并规范执行,强化行业自我约束;
3.履行市场监控和风险防控责任,对违反竞价方案、串通报价等违规行为依规开展监测。
第七章 附则
第二十五条 解释权
本方案由上海市发展和改革委员会负责解释。
附件3
上海市电力市场成本调查工作方案
第一章 总则
第一条 目的依据
为规范电力市场成本调查行为,合理确定发电成本、完善电价形成机制,提高政府价格决策的科学性、公正性和透明度,根据《中华人民共和国价格法》、《政府制定价格成本监审办法》(国家发展改革委令第8号)等有关规定,制定本方案。
第二条 适用范围
本方案适用于本市行政区域内,政府开展发电价格管理过程中,对燃煤、燃气、燃油、新能源等发电项目实施的成本调查行为。
第三条 基本原则
(一)合法性原则
计入成本的费用应当符合《中华人民共和国会计法》等有关法律法规、国家有关财务制度和国家价格监管制度等规定。
(二)相关性原则
计入成本的费用应当限于发电企业生产经营活动的直接费用或者需要分摊的间接费用。
(三)合理性原则
计入成本的费用应当反映生产经营活动的正常需要,并按照合理方法和标准核算。影响成本水平的主要技术、经济指标应当符合行业标准或者公允水平。
第二章 调查流程
第四条 责任主体
市价格主管部门负责组织实施成本调查工作,履行主体责任,对成本调查结论负责。
第五条 调查对象
调查对象应当以满足发电并网运行一个完整会计年度以上的单一项目为主体。调查数据应当以经会计师事务所、审计部门或税务部门审计(审核)的年度财务会计报告、手续齐备的会计凭证、账簿,以及发电企业提供的真实、完整、有效的其他相关资料为基础。
第六条 调查程序
(一)资料收集
价格主管部门向发电企业下达《成本调查函》,明确调查范围、调查期间,以及需要提供的资料等内容,发电企业根据要求应在10个工作日内提交相关资料,并对所提供资料的真实性、合法性、完整性负责。
(二)实地调查
价格主管部门按照规定进驻企业现场,开展一致性、相关性、合法性和合理性调查,查阅、复制有关资料,实地调查了解发电企业生产经营情况。
(三)出具报告
价格主管部门在实地调查的基础上,形成调查初步意见并征求发电企业意见,最后根据各项目调查情况汇总,出具《成本调查报告》。
第三章 调查成本构成与归集
第七条 发电企业项目成本构成
新能源发电项目成本由资产折旧及摊销费、材料修理费、职工薪酬、财务费用和其他运营费用构成。燃煤、燃气、燃油等其他发电项目成本构成内容及归集办法另行明确。
(一)折旧及摊销费
折旧及摊销费指与发电相关的固定资产原值、无形资产原值按照规定的折旧和摊销年限直线计提的费用,包括管理费用和销售费用中的折旧及摊销费。
1.固定资产原值原则上按照历史成本核定,按规定进行过清产核资的,按财政或国有资产监督管理部门认定的各类固定资产价值确认。政府无偿投入、政府补助或者社会无偿投入等形成的固定资产,从主业分离出去的辅业或者多种经营等形成的固定资产,相关折旧不计入调查成本。
2.固定资产折旧年限参照行业标准确定。无形资产中特许经营权费用按特许经营年限分摊。土地使用权费随建筑物提取折旧。海域使用权费按照使用权年限分摊。
3.多个新能源发电项目存在共用设备设施的,应按照装机容量、发电量或收入的比例分摊计入相关成本。
(二)材料修理费
材料费、修理费按照调查期间平均水平计入成本,如有长期协议的,按照协议年限分摊计入成本。
(三)职工薪酬
职工薪酬包括职工工资、社会保险费、福利费、工会经费、职工教育经费、住房公积金和其他人员支出等。职工薪酬按照调查期间最末一年水平计入。部分人员身兼多个项目职务的,其人员费用按照工作量或收入的比例分摊计入相关项目。
(四)财务费用
财务费用包括项目在生产经营过程中发生的利息收支、汇兑损益、金融机构手续费以及筹资过程中发生的其他财务费用。利息支出参考同期全国银行间同业拆借中心公布的贷款市场报价利率(LPR)水平确定。自有资本金比例未达国家要求的部分,借款利息不计入成本。
(五)其他运营费用
其他费用按照实际发生数剔除不合理因素后的调查期间平均值计入。管理费用、销售费用需要分摊的,可按照项目装机容量、发电量或收入的比例分摊计入成本,也可参考市场公允形成的单位装机容量管理费用计入成本。
(六)不得计入调查成本的费用
1.虽与发电业务有关但由政府补助、政策优惠、社会无偿捐赠或有其他收入来源补偿的费用;
2.各类赞助、滞纳金、违约金、罚款;
3.向上级公司或管理部门上交的利润性质的管理费用、代上级公司或管理部门缴纳的各项费用、向出资人支付的利润分成以及对附属单位的补助支出等;
4.其他不计入新能源发电成本的不合理费用。
(七)单独列示费用
储能配套项目的折旧及相关费用、新能源发电项目在开发或运行中的非技术成本,在调查补充事项中予以单独列示。
第八条 发电企业电量
(一)发电量数据以上海市电力公司计量为准,上网电量数据以结算单为准。电量数据按照调查期间平均水平确定。
(二)全额上网的项目厂用电率,区分发电类型确定。
(三)新能源项目弃电损失,因电网限电导致的电量损失,按合理比例(如历史均值)计算;因发电企业自身运营问题导致的停机电量损失,不计入调查电量。
第四章 附则
第九条 经营者义务
发电企业应当建立健全独立的项目成本核算制度,完整准确记录发电项目的生产经营成本和收入。
发电企业应当配合价格主管部门的成本调查工作,客观如实反映情况,提供的资料主要包括下列内容:
(一)经营者基本情况:1.主营业务和其他业务;2.经营管理方式;3.组织机构设置。
(二)项目基本情况:1.立项文件;2.投资及电量情况;3.借款和利息台账及相关合同、文件。
(三)会计核算及财务资料:1.财务决算报表、审计报告;2.至末级科目余额表;3.收入和成本费用明细账。
(四)发电成本调查表:成本调查表及涉及的成本项目核算方法、成本费用分摊依据。
(五)资产类资料:1.固定资产、使用权资产和无形资产卡片清单;2.工程决算报告;3.主要设备采购合同。
(六)电量类资料:1.发电量、上网电量及单价、电力销售收入等;2.厂用电量计量数据;3.市场化交易电量与保障性收购电量划分等。
(七)政府补贴明细。
(八)与发电成本有关的其他资料。
第十条 调查纪律
成本调查工作人员不得将获得的经营者成本资料用于价格监管以外的任何其他目的,不得泄露经营者的商业秘密。成本调查工作人员与经营者有利害关系的,应当回避。
第十一条 解释权
本方案由上海市发展和改革委员会负责解释。
《关于上海市贯彻落实新能源上网电价市场化改革有关事项的通知》政策解读
1.《通知》出台的主要背景是什么?
党的二十届三中全会提出,完善主要由市场供求关系决定要素价格机制,推进能源等领域价格改革,健全绿色低碳发展机制。为贯彻落实党的二十届三中全会决策部署,充分发挥市场在资源配置中的决定性作用,推动新能源行业高质量发展,促进能源绿色低碳转型,2025年1月,国家发展改革委、国家能源局印发《关于深化新能源上网电价市场化改革促进新能源高质量发展的通知》(发改价格〔2025〕136号),推动新能源上网电价全面由市场形成,建立支持新能源可持续发展价格结算机制,并要求各省市在2025年底前出台实施方案。根据国家要求,结合本市新能源行业发展实际情况,市发展改革委研究制定了本《通知》。
2.《通知》的主要内容是什么?
《通知》主要包括以下三部分内容:
一是推动新能源上网电价全面由市场形成。新能源上网电量全部参与市场交易,通过市场交易形成上网电价。健全中长期、现货市场交易和价格机制,满足新能源参与市场交易的条件。完善电网企业代理购电机制,由电网企业以市场化方式采购新能源上网电量,作为代理购电电量来源。
二是建立新能源可持续发展价格结算机制。对于纳入机制的电量,由电网企业按照规定开展场外结算,结算费用纳入本市系统运行费。区分存量项目和增量项目分类施策:存量项目机制电量、机制电价妥善衔接现行政策,增量项目机制电量、机制电价通过市场化竞价方式合理确定。
三是完善市场跟踪与部门协作工作机制。加强部门协作分工,做好配套政策宣贯培训、差价协议签订、信息平台开发等工作,确保新能源上网电价市场化改革政策平稳有序推进。
3.本市哪些新能源项目需要参与市场交易?
2025年底前,本市集中式光伏、集中式风电、分布式光伏、分散式风电、生物质发电等新能源项目上网电量全部参与市场交易,通过交易形成上网电价。
4.本市新能源项目参与市场交易的形式是什么?
新能源项目可报量报价直接参与市场,也可以聚合后参与市场,未直接或聚合参与市场的,默认作为“价格接受者”,接受市场形成的价格。参与市场交易的市场注册、交易方式、交易结算等具体事项,按照本市电力直接交易、绿电交易等规则开展,可通过上海电力交易平台(网址:https://pmos.sh.sgcc.com.cn)、电力交易服务热线(400-18-95598)咨询办理。
5.什么是新能源可持续发展价格结算机制?
新能源可持续发展价格结算机制是新能源参与电力市场交易后,在市场外建立的一种差价结算机制。对纳入机制的电量,市电力公司将按照机制电价开展差价结算,当市场交易均价低于机制电价时给予差价补偿、高于机制电价时扣除差价,结算费用纳入本市系统运行费。新能源进入市场后,收益模式转变,这一“多退少补”的差价结算方式,有利于给予企业合理稳定的预期,促进行业平稳健康发展。
本市新能源可持续发展差价结算工作方案作为《通知》附件同步印发。
6.本市存量项目、增量项目的机制电量规模、机制电价分别是多少?
2025年6月1日(不含)前全容量并网的存量项目:最高按年度电量总规模的100%纳入机制电量,年度电量总规模原则上按照该项目近3年上网电量均值确定;机制电价统一为0.4155元/千瓦时。
2025年6月1日(含)后全容量并网的增量项目:年度机制电量总规模根据国家下达本市的年度非水电可再生能源消纳责任权重完成情况、用户承受能力等因素合理确定,单个项目机制电量规模、机制电价通过市场化竞价方式形成,按照本市当年度开展竞价后发布的竞价结果公告确定。
本市新能源增量项目机制电价竞价工作方案作为《通知》附件同步印发。
7.新能源增量项目竞价工作如何开展?
增量项目竞价工作于每年10月份左右定期开展。
市发展改革委将提前向社会发布竞价公告,明确竞价的电量规模、申报充足率、申报价格上下限等事项,符合要求的新能源项目均可参与。竞价全程通过线上办理,届时集中式项目、分布式项目可分别登录“新能源云(网址:https://sgnec.sgcc.com.cn/)”“网上国网APP”等平台完成网上申报、资质审核、参与竞价等流程。
现阶段,本市各类风力、光伏、生物质等新能源增量发电项目统一竞价,竞价时按照报价从低到高确定入选项目,机制电价按照入选项目最高报价确定,不高于竞价上限。
8.本次改革对本市终端用户用电价格有什么影响?
本市居民、农业用户继续执行现行目录销售电价,电价水平将保持稳定。
工商业用户通过市场化方式购电,新能源入市后,电力市场交易品种更加丰富,交易更加活跃,工商业用户将有更多机会购买到清洁低碳的绿色电力,购电价格也有望稳中有降。
9.本次改革对户用分布式光伏项目上网电价有什么影响?
本次改革后,户用分布式光伏项目可直接或聚合参与市场交易,通过交易形成上网电价,或是接受市场形成的价格。纳入机制的,按照机制电价差价结算规则开展结算。
本市户用分布式光伏存量项目机制电价与原上网电价0.4155元/千瓦时保持一致,因此机制电量差价结算后,户用分布式光伏项目度电收益基本稳定。增量项目如竞价获得机制电量,纳入机制的上网电量同样享受机制保障;如未获得机制电量,则上网电价全部由市场形成。
10.享有财政补贴的新能源项目,补贴政策是否有变化?
本市享有财政补贴的项目,全生命周期合理利用小时数内的补贴标准按照原有规定执行。新能源项目全量入市以及开展差价结算,不影响财政补贴政策的执行。
来源:上海市发展改革委