储能界获悉,山东省新能源上网电价市场化改革持续推进,落地政策不断完善。
8月7日,山东省发展改革委公布关于印发《山东省新能源上网电价市场化改革实施方案》的通知(鲁发改价格〔2025〕576号)。
8月7日,山东省发改委下发《关于2025年新能源机制电价竞价工作有关事项的通知(鲁发改价格〔2025〕578号)》和《《山东省新能源机制电价竞价实施细则》的通知(鲁发改价格〔2025〕577号)》。
8月11日,国网山东电力公司正式印发《2025年山东省新能源机制电价竞价组织公告》,明确竞价流程、时间安排等具体事项。
此次国网山东电力公司正式印发《2025年山东省新能源机制电价竞价组织公告》中,再次明确,参与申报主体有,2025年6月1日-12月31日(含)投产(全容量并网)的风电、集中式光伏、自然人户用光伏、非自然人户用光伏项目,2025年6月1日-6月17日(含)投产的一般工商业分布式光伏项目。
本次竞价申报通过线上平台进行操作,具体情况如下:
1.风电(含分散式风电)、集中式光伏项目,通过“新能源云”网站申报,网址为https://sgnec.sgcc.com.cn。
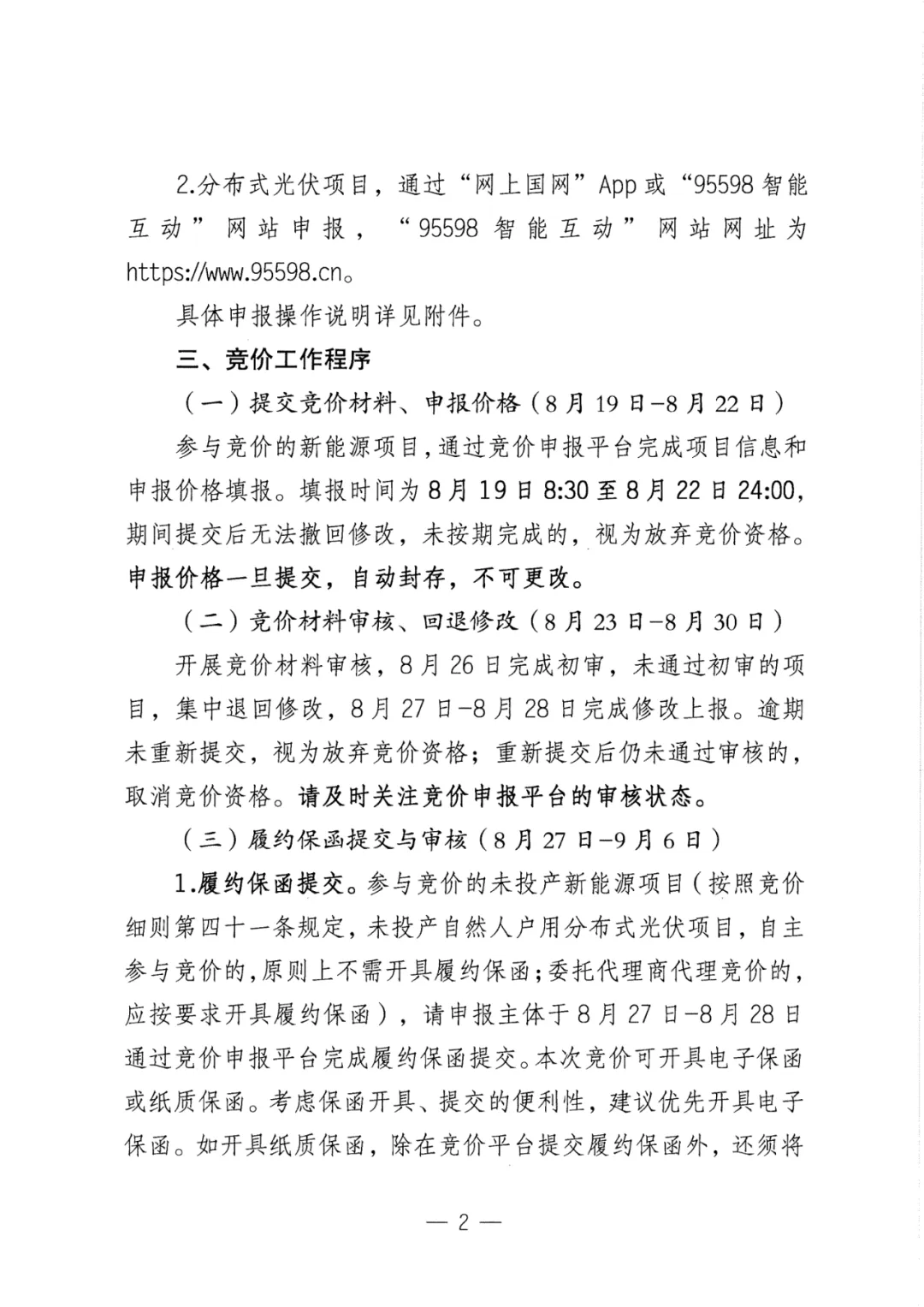
2.分布式光伏项目,通过“网上国网”App或“95598智能互动”网站申报,“95598智能互动”网站网址为https://www.95598.cn。
具体竞价程序如下:
(一)提交竞价材料、申报价格(8月19日-8月22日)
参与竞价的新能源项目,通过竞价申报平台完成项目信息和申报价格填报。填报时间为8月19日8:30至8月22日24:00,期间提交后无法撤回修改,未按期完成的,视为放弃竞价资格。申报价格一旦提交,自动封存,不可更改。
(二)竞价材料审核、回退修改(8月23日-8月30日)
开展竞价材料审核,8月26日完成初审,未通过初审的项目,集中退回修改,8月27日-8月28日完成修改上报。逾期未重新提交,视为放弃竞价资格;重新提交后仍未通过审核的,取消竞价资格。请及时关注竞价申报平台的审核状态。
(三)履约保函提交与审核(8月27日-9月6日)
1.履约保函提交。参与竞价的未投产新能源项目(按照竞价细则第四十一条规定,未投产自然人户用分布式光伏项目,自主参与竞价的,原则上不需开具履约保函;委托代理商代理竞价的,应按要求开具履约保函),请申报主体于8月27日-8月28日通过竞价申报平台完成履约保函提交。
2.履约保函审核、回退修改。9月1日完成履约保函初审,
未通过初审的项目,集中退回修改,9月2日-9月3日完成修改上报。如需修改纸质保函,请申报主体携带签字盖章后的保函退回申请,现场取回保函原件,并于9月2日-9月3日工作时间内现场重新提交。逾期未重新提交,视为放弃竞价资格;重新提交后仍未通过审核的,取消竞价资格。请及时关注竞价申报平台的审核状态。
(四)申报价格出清
审核结束后,根据相关规定,竞价平台对通过审核的项目自动完成价格出清。
(五)公示竞价结果
价格出清结束后,在“新能源云”网站、“95598智能互动”网站对出清的项目名称、项目类型、机制电量比例、机制电价标准等信息进行公示,公示期3个工作日。
(六)公布竞价结果(9月中旬)
省发展改革委履行相关程序后发布竞价结果。
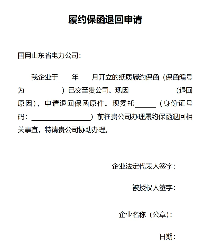
(七)履约保函退还
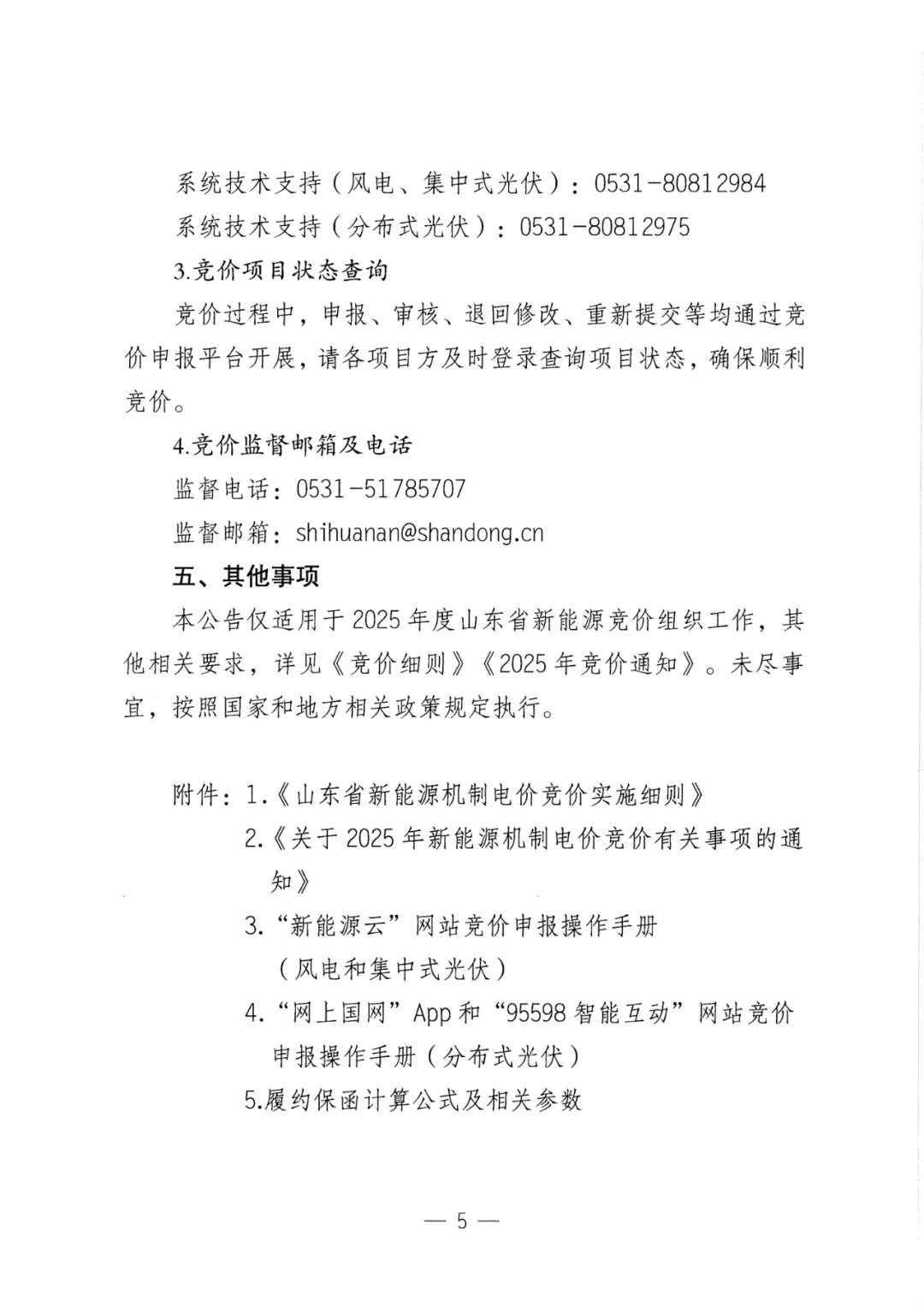
竞价结束后,符合《竞价细则》第四十五条规定的保函退还条件的,竞价申报主体可携带签字盖章后的履约保函退回申请,向国网山东省电力公司申请退还保函。
附文件原文:







附件1:《山东省新能源机制电价竞价实施细则》.pdf
附件2:《关于2025年新能源机制电价竞价工作有关事项的通知》.pdf
(附件1、附件2,详见《山东机制电价竞价细则出台!》)。
附件3:“新能源云”网站竞价申报操作手册(风电和集中式光伏).docx
附件4:“网上国网App”和“95598智能互动”网站竞价申报操作手册(分布式光伏).docx
附件5:履约保函计算公式及相关参数.docx

附件6:履约保函退回申请.docx
