8月11日,广东珠海市发展和改革局发布《珠海市用户侧电化学储能安全技术指引》。设备设施要求中指出,电池模块宜采用浸没式灭火,电池模块防护等级应不低于IP67。储能系统消防给水系统应确保火灾延续时间内(≥3h)用水量。步入式电池预制舱的安全出口不应少于2个,疏散门应向外开启。
文件适用于珠海市工商业企业自用的,额定功率100kW及以上或额定能量100kWh及以上的锂离子电池/钠离子电池(含固态电池)储能系统及电站的建设运行。
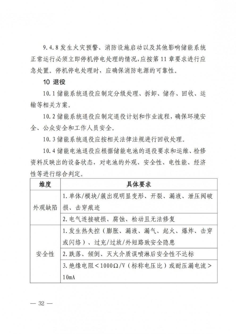
文件规定了电池强制退役的情况,包括:热失控、耐压击穿、绝缘失效;误操作导致过充/过放/过载,经评估不安全;预制舱/电池簇跌落、倾倒后安全性不满足;电池管理系统频繁报警,维护无效;能量衰减加速(如3个月内容量下降>10%);达到标称循环次数(如5000次后容量<80%额定值)等。
验收要求中指出,储能系统宜连续无故障运行168小时后开展验收工作。
原文如下:



































