8月19日,格林美发布关于与华电湖北分公司签署全球范围共建低碳与零碳绿色产业园区战略合作框架协议的公告。
根据公告,格林美与中国华电集团有限公司湖北分公司(简称“华电湖北分公司”)本着互利共赢的原则,于2025年8月18日共同签署了《全球范围共建低碳与零碳绿色产业园区战略合作框架协议》,双方就全球范围低碳与零碳产业园区建设,以园区“绿电直连”为抓手,实施绿电溯源,展开多层面、多种类的“绿色+循环”模式合作。
双方合作范围包括:
全球范围内低碳与零碳园区建设。积极响应国家发改委、工信部、能源局三部委《关于开展零碳园区建设的通知》(发改环资〔2025〕910号)要求,结合双方资源,双方共同推进零碳园区申报和建设实施,以“绿电直连”为主要路径,延伸厂区分布式光伏发电、配套储能、绿电绿证交易、综合能源开发、碳配额交易等合资内容,条件成熟时双方可合作开展绿电交易,引进新型电力系统先进技术等。具体合作内容,由双方下属具体执行公司签订协议另行约定。
新能源项目开发与配套储能设施。基于双方资源共享优势互补原则,双方共同开发风光储新能源项目。该类风光储项目包括但不限于集中式风光电、分布式光伏、分散式风电及配套储能电站,以及用户侧储能、电源侧储能、电网侧储能等项目。双方以格林美荆门园区为基地,在2025年内实际推动合作。
电力市场建设与开发。双方在电力现货市场交易、虚拟电厂建设、售电公司代理(代管)等业务板块相互支持发展,在符合市场规律且依法合规的前提条件下,为对方提供必要的技术支持和管理经验分享;为降低电力用户用能成本,提升双方电力市场盈利能力,双方合作加强电力系统调节的建设与运营能力。具体合作内容,由双方的售电公司或实际执行公司签订协议另行约定。
生物质能利用。双方资源共享、优势互补,在生物质能综合利用、技术支持、工程建设、设备采购等方面加强合作。具体合作内容,由双方下属具体执行公司签订协议另行约定。
绿电直连及分布式项目。双方共同推进绿电直连和分布式发电等项目,合理分配资源,降低格林美集团及相关所属湖北区域范围内的企业用能成本,提高其产品绿色属性。双方以甲方荆门园区为基地,在2025年内实际推动合作。具体合作内容,由双方具体执行公司签订协议另行约定。
节能与能源管理。中国华电集团有限公司湖北分公司依托在能源供应、技术管理等方面优势,在节能诊断、能源管理优化、余热余压回收利用等方面与格林美加强合作,有效降低格林美能源消耗与用能成本,提升能源利用效率,共同推进格林美产业绿色低碳发展。
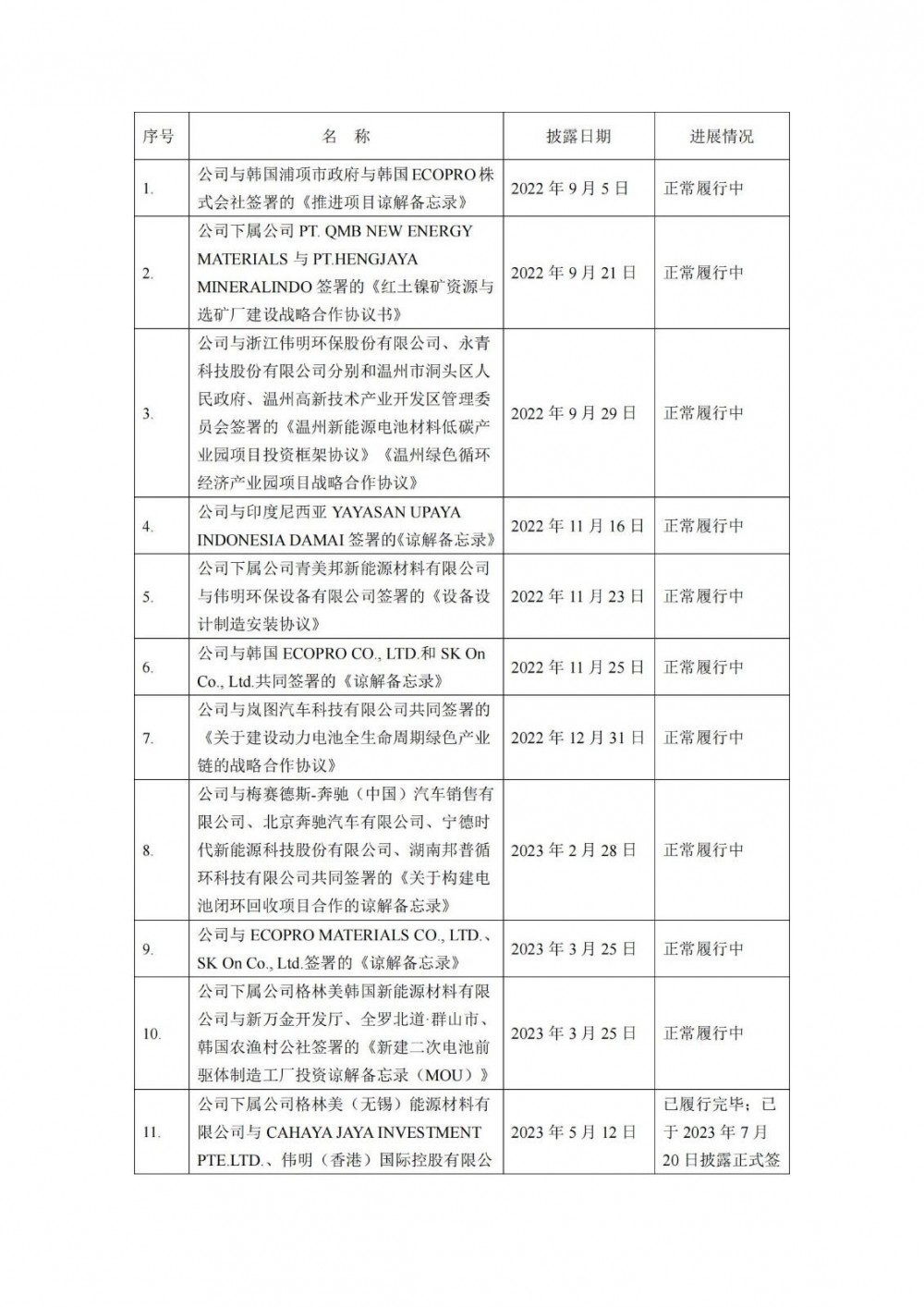
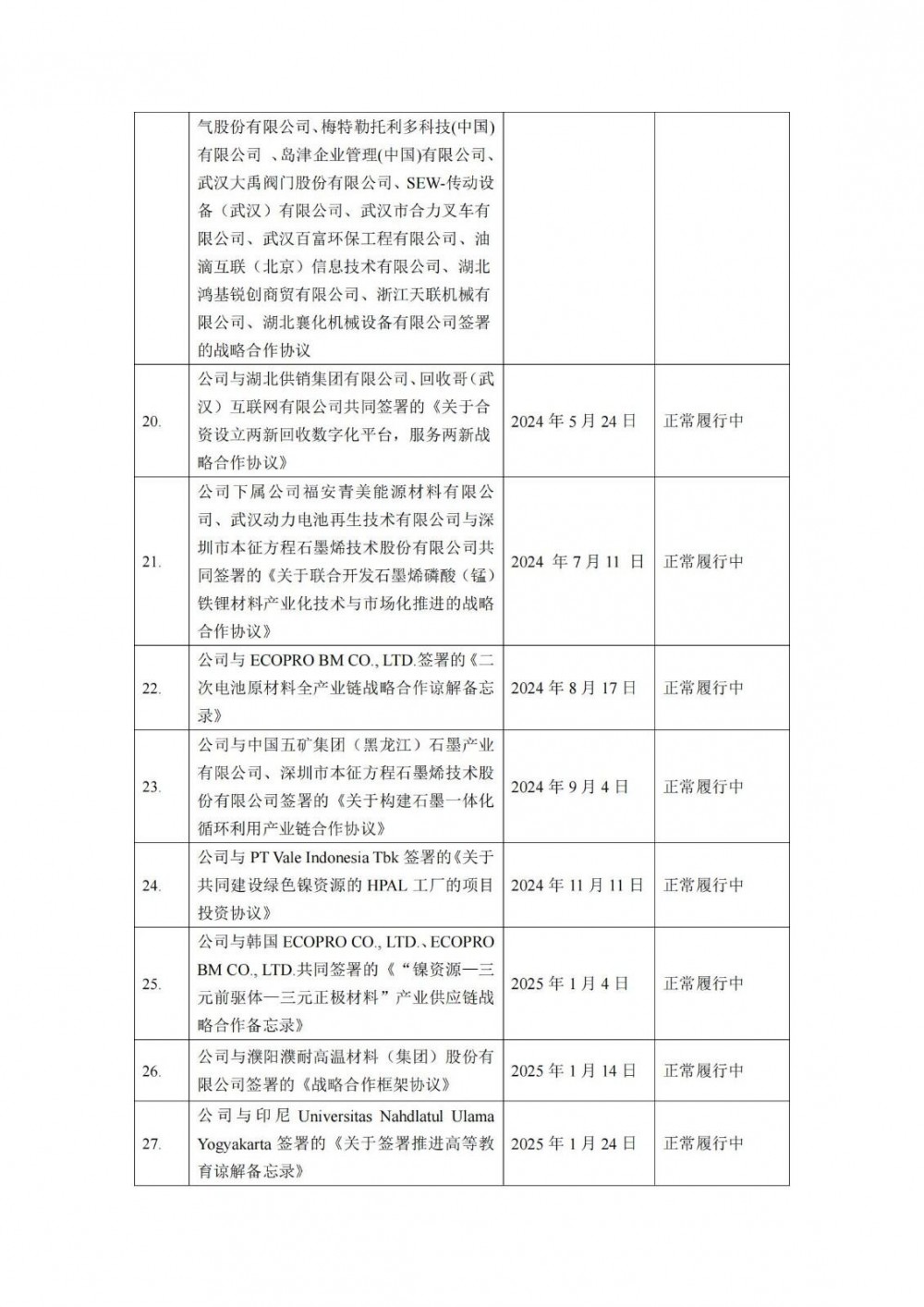
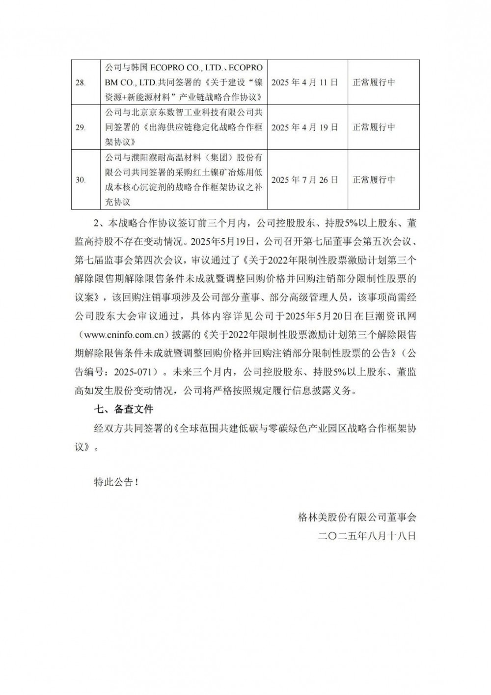
原公告如下:







