能源圈获悉,8月22日,赣能股份发布公告称,为进一步优化公司资源配置,提高资产运营效率,江西赣能股份有限公司控股子公司江西赣能能源服务有限公司拟通过江西省产权交易所公开挂牌转让其所持有的赣能凌峰65%股权,转让底价不低于股权对应评估值2422.57万元。本次公开挂牌转让的结果存在不确定性,若本次交易顺利完成,公司将不再持有赣能凌峰股权。
江西赣能凌峰新能源有限公司股权结构:赣能能源持股 65%,凌峰售电持股 35%。
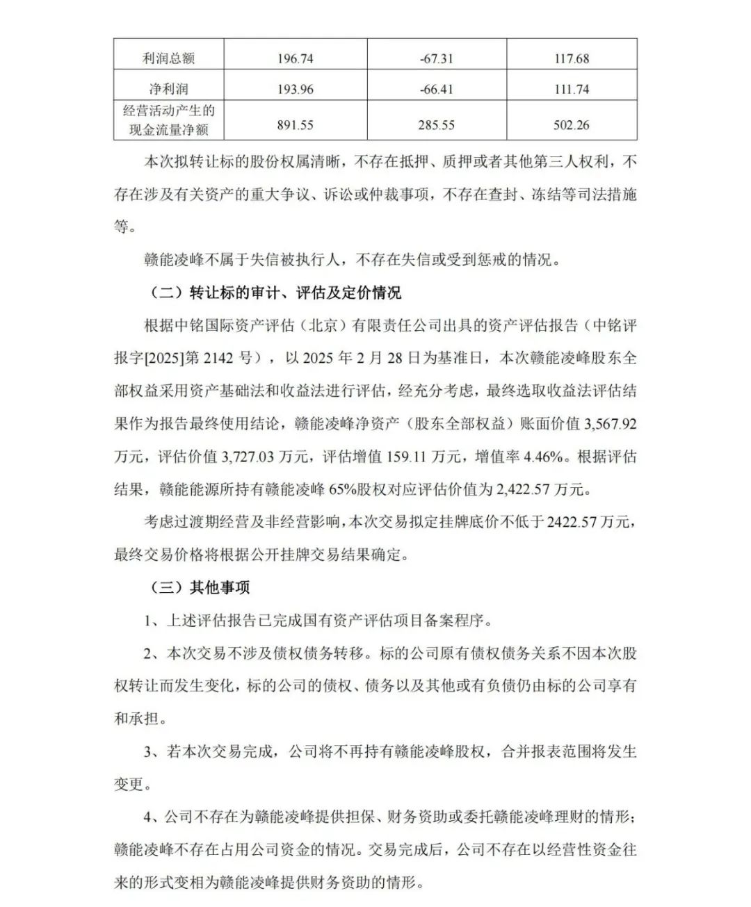
本次交易拟定挂牌底价不低于 2422.57 万元,最终交易价格将根据公开挂牌交易结果确定。
附公告:



