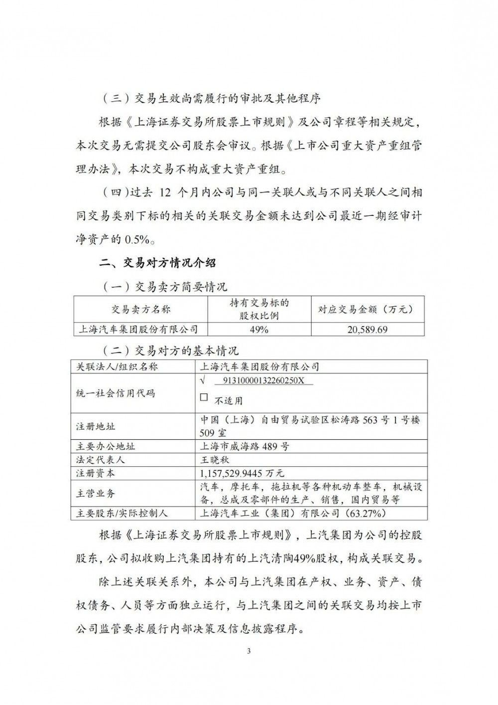
8月27日,华域汽车发布公告称,公司拟以20,589.69万元人民币收购公司控股股东上海汽车集团股份有限公司持有的上海上汽清陶能源科技有限公司49%股权。本次交易完成后,公司将持有上汽清陶49%的股权。
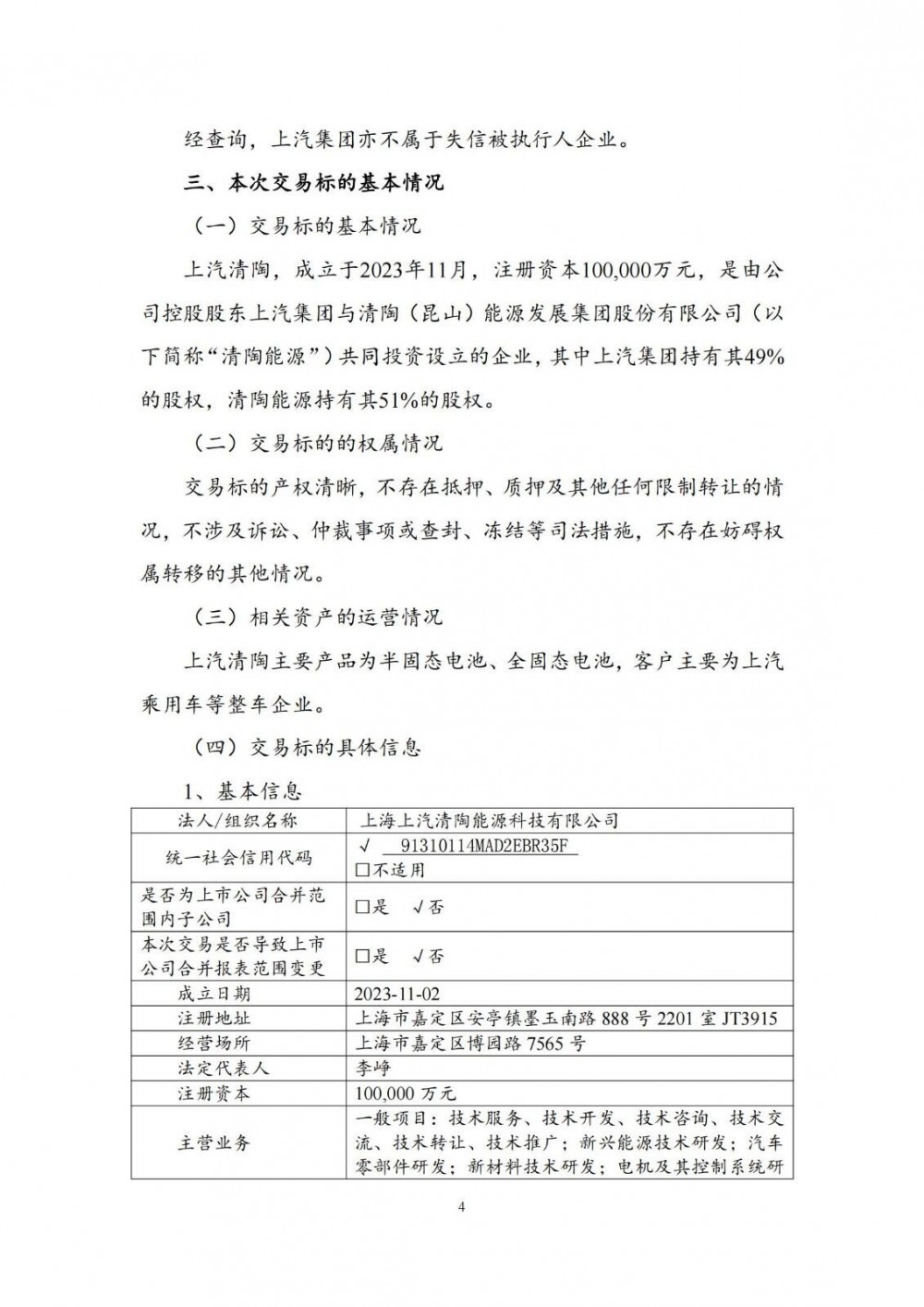
公告显示,上汽清陶主要产品为半固态电池、全固态电池,客户主要为上汽乘用车等整车企业。
华域汽车表示,本次股权收购完成后,上汽清陶拟更名为:清陶动力科技(上海)有限公司(以市场监督管理部门最终登记备案为准),未来,公司将利用现有管理资源和客户资源,加速完成其在运行机制、品控体系、研发能力和生产能力的建设,利用“中性化”市场拓展优势,进一步丰富其客户结构,加快推进半固态、固态电池整体战略布局的全面落地。
原公告如下:








