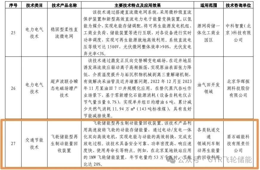
近日,北京市发展和改革委员会关于发布北京市节能技术产品推荐目录(2025年本)的通知,盾石磁能科技飞轮储能型再生制动能量回收装置入选《北京市节能技术产品推荐目录(2025年本)》并作为典型案例进行推广。

《北京市节能技术产品推荐目录(2025年本)》

公司简介
盾石磁能科技有限责任公司是国家高新技术企业,河北省“专精特新”中小企业。总部位于中国(河北)自由贸易试验区正定片区内,在美国和英国设有全资子公司,是全球唯一具有无轮毂复合材料大功率飞轮研发制造能力公司。拥有“河北省高速飞轮储能与节能技术重点实验室”。目前公司持有美国专利2项,中国授权专利过百项,软件著作权6项。
公司技术平台源于欧洲最大的铀浓缩公司Urenco高速离心机技术,作为核工业级产品具有最高级别的安全、可靠的特性。包括高速永磁电机及控制技术;复合材料及特种材料技术;大功率、高频次电力电子及阵列控制技术;精密加工技术;大数据云平台、物联网、数据建模等技术,开发出GTR飞轮储能系统、磁悬浮离心式鼓风机、ORC超低温余热发电系统、能联网系统、数字化矿热炉均衡电源系统等产品,所开发的产品均列入国家发改委、国家能源局《能源技术革命创新行动计划2016-2030》。公司产品及技术均属于新能源、节能减排、环保等国家重点支持的新兴产业,面向世界科技前沿、面向经济建设主战场、面向国家重大需求,广泛服务于先进轨道装备、新一代信息技术产业、电力装备、节能与新能源汽车、海洋工程及高技术船舶、航空航天装备、生物医药、高档数控机床和机器人等方面。
公司产品与技术特点
GTR飞轮储能系统

GTR飞轮储能属于一种物理储能方式,利用旋转体高速旋转时所具备的动能来存储能量,通过电动/发电一体化双向高效电机,实现电能和动能的双向变换,是真正的安全环保型节能减排设备。具有绿色环保、安全无毒、不起火、寿命长、维护少、体积小、噪音低、容量无衰减等特点。复合碳纤维转子技术、高速电机控制技术、被动磁悬浮轴承系统,这些技术的组合使得GTR飞轮具备兆瓦级大功率、毫秒级快速响应、千万次频繁充放电等特性,产品技术先进、性能稳定、安全可靠,是平抑短时、高频次冲击性负荷的重要技术手段,可广泛应用于轨道交通再生能回收利用、电力电网稳压调频、数据中心UPS电源、石油钻井平台势能回收利用等领域实现节能减碳、提升电能质量。
KTS磁悬浮离心式鼓风机

KTS磁悬浮离心式鼓风机产品采用世界先进的磁悬浮轴承技术、高速永磁电机技术、变频控制技术、三元流叶轮技术,实现了整个设备旋转部件无机械磨损,运行效率高达85%以上,使用寿命达20年以上,设备基本免维护。该磁悬浮离心式鼓风机采用集成化设计,鼓风机主机及电气控制部件全部集成在同一柜体内,设备安装便捷,自动化控制运行,操作简单方便,运行噪音低,宽流量及压力调节范围,可满足用户不同工况使用需求。可广泛适用于污水处理、石油化工、水泥建材、脱硫环保、食品卫生等领域。与罗茨风机相比节电30-50%,与多级离心风机相比节电20%,2~3年即可回收投资成本。
ORC低温余热发电系统

ORC低温余热发电系统(ORC:有机朗肯循环)区别于传统以水作为循环工质的余热发电系统,将传统的水(常压下沸点为100℃)工质替换成以R245fa(常压下沸点为15.3℃)为代表的具有更低沸点的有机工质,可实现250℃以下低品位余热回收发电,可极大提升余热资源的外排浪费;同时,也可将低品位余热资源转换成高质量电能,利于能源的远距离传输及二次利用,进而降低传统能源消耗,降低温室气体排放,可广泛应用于太阳能光热梯级高效利用、地热发电、工业余热回收发电等领域。
能联网系统(基于人工智能与DCS的能效管理系统)
能联网系统通过接入工厂内部的DCS系统,对各个设备的能耗的进行实时监控和精细化控制,充分发挥设备的生产效能,提高能源利用率。
产品特点:
1. 有效降低能源消耗,节能5%-10%。
2.增加设备在高效生产区间运行时间,减少空载的能源浪费。
3.稳定功率,减少设备功率的突变发生,提高生产可靠性。
4.其他定制化的服务。
数字化矿热炉均衡电源系统(矿热炉供电节能解决方案)
针对电石炉非线性无规则负载特性,通过整流逆变技术,采用电流闭环控制策略实现电石炉三个电极电流稳定和均衡。抑制电石炉闪变和高次谐波,提高运行功率因数,将无效功率转换为有效功率,不但可以提高电能效率,节省电能,也可以消除对电网的冲击和污染,对敏感电力设备起到保护作用。