8月29日,四川省经济和信息化厅发布《四川省新能源产业链建圈强链发展规划(2025—2027年)》。
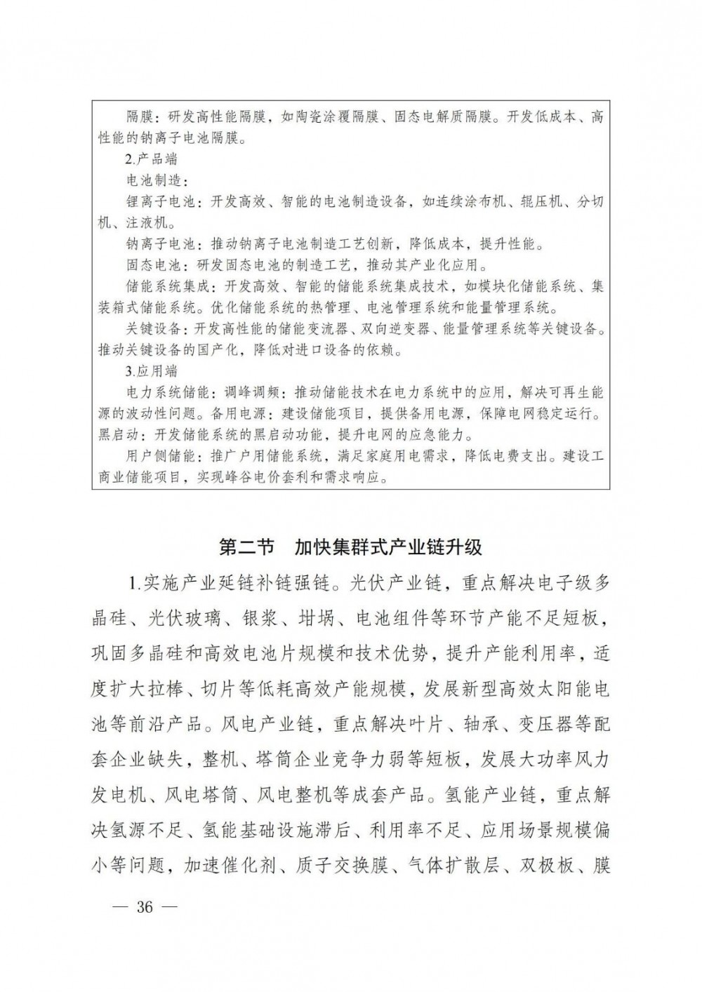
文件提出,围绕“新型储能材料研发—系统集成—储能装备—装备回收”全产业链,构建多技术路线协同、安全高效的新型储能产业体系。面向多类型、多时间尺度、大规模应用场景储能需求,促进新型储能技术产品多元化发展,突破高效集成、智慧调控、全生命周期多维度安全等技术,大幅提升可靠性和转化效率。重点发展高安全性、长循环寿命、高能量密度储能锂离子电池,加快储能用固态电池、钠离子电池、全钒液流电池等技术研发和产业化进程,积极推进氢储能、压缩空气储能、重力储能等储能技术研发和应用。推动建立健全新型储能技术标准、管理、监测、评估体系,保障新型储能示范安全可靠。积极发展电网侧储能、稳步推进电源侧储能、灵活发展用户侧储能。电网侧新型储能优先在区域电力缺口较大、负荷峰谷差明显、电源就地支撑规模不足的点位布局。在送出输电通道不受限、新能源大规模汇集的断面,适当合理配置电网侧新型储能。在“三州一市”等新能源资源富集地区,结合新能源消纳利用和支撑保供需要,科学配建电源侧新型储能。
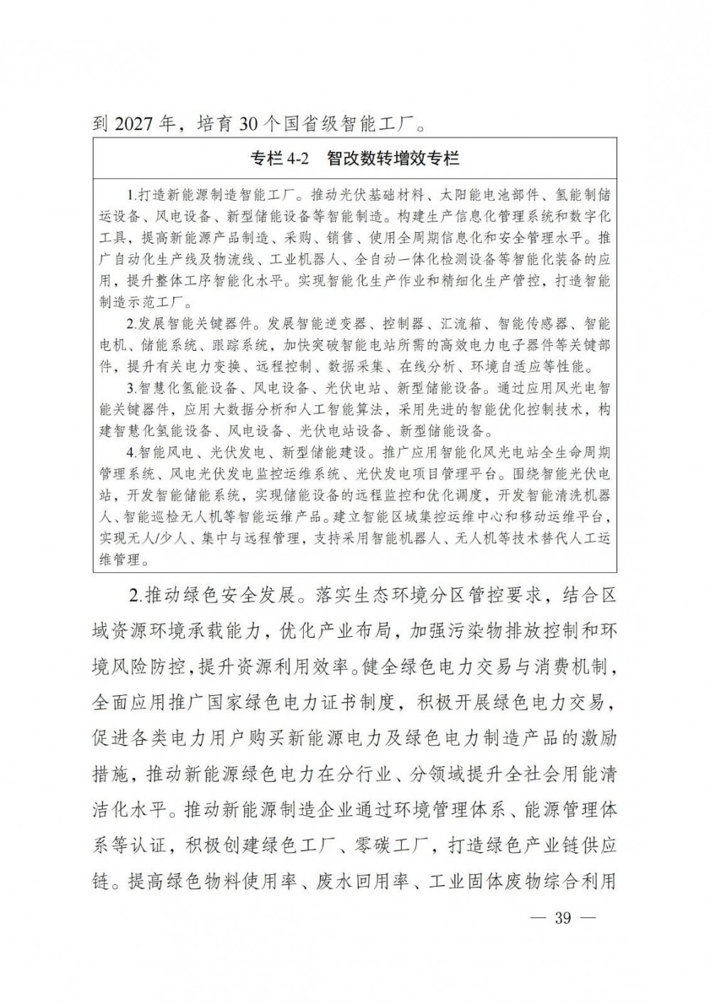
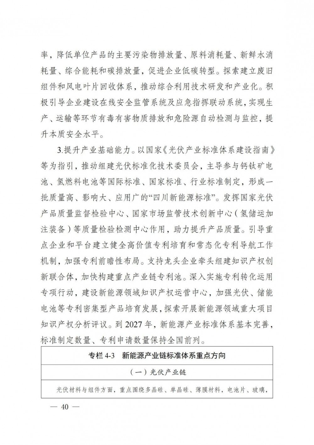
到2027年,构建形成“研发—制造—应用—回收”的全产业链生态,实现新型储能技术自主化率超90%,全省新型储能装机规模达500万千瓦,其中成都新型储能装机规模不低于200万千瓦,新型储能制造全产业链竞争优势更加突出,龙头企业带动能力显著增强,产业集群和生态体系不断完善,构建具有较强国际竞争力的新型储能产业链。
原文如下:
关于印发《四川省新能源产业链建圈强链发展规划(2025—2027年)》的通知
川经信材料〔2025〕167号
各市(州)人民政府,省直有关部门(单位):
经省政府同意,现将《四川省新能源产业链建圈强链发展规划(2025—2027年)》印发你们,请认真组织实施。
四川省经济和信息化厅
四川省能源局
2025年8月26日
附件:四川省新能源产业链建圈强链发展规划(2025—2027年).pdf

























































