储能界获悉,8月29日,2025年广东电力市场半年报告发布。
1-6月,广东电力中长期市场储能交易电量2.1亿千瓦时,月度交易中,储能成交0.4亿千瓦时,成交均价374.2厘/千瓦时;现货市场交易中,共有9家独立储能与1家抽水蓄能参与,充放电价差(放电-充电)为121.3厘/千瓦时,仅参与电能量市场的独立储能与抽水蓄能充电(抽水)电量共计6.0亿千瓦时,均价251.3厘/千瓦时。
2025年上半年,广东电力市场直接交易电量达2076.0亿千瓦时,同比增长14.3%,近九成市场电量由中长期交易覆盖并锁定;现货市场日前价格在0.088-0.547元/千瓦时之间波动,与一次能源价格和供需形势的变化吻合;110kV新能源电站分批有序入市,市场发用电规模持续扩大;绿电交易规模同比增长81.7%,为低碳经济发展注入绿色动能;虚拟电厂电能量交易细则落地实施,引导分散资源积极参与系统调节。半年来,广东电力市场持续平稳有序运行,圆满完成各项建设目标。
电力供需情况
截至2025年6月底,广东电网统调装机容量2.423亿千瓦,同比增长18%,其中中调装机容量1.673亿千瓦,地调装机容量0.750亿千瓦。
其中,蓄能(含储能)装机容量1048.5万千瓦,同比增长4.43%,装机容量占比4.33%。

中长期市场交易
1-6月,广东电力中长期市场总成交电量1835.0亿千瓦时,成交均价384.0厘/千瓦时。其中,年度交易电量1536.7亿千瓦时,多月交易电量2.7亿千瓦时,月度交易电量295.3亿千瓦时,周及多日交易电量0.3亿千瓦时。
分电源类型来看,煤机交易电量1236.9亿千瓦时,气机交易电量411.6亿千瓦时,核电交易电量157.3亿千瓦时,光伏交易电量3.5亿千瓦时,风电交易电量23.6亿千瓦时,储能交易电量2.1亿千瓦时。

1-6月,月度交易累计成交电量297.4亿千瓦时,成交均价374.6厘/千瓦时。月度交易中,煤机成交202.1亿千瓦时,成交均价372.8厘/千瓦时;气机成交62.4亿千瓦时,成交均价373.7厘/千瓦时;核电成交26.0亿千瓦时,成交均价373.5厘/千瓦时;光伏机组成交0.6亿千瓦时,成交均价374.3厘/千瓦时;风电机组成交3.9亿千瓦时,成交均价376.6厘/千瓦时;储能成交0.4亿千瓦时,成交均价374.2厘/千瓦时。
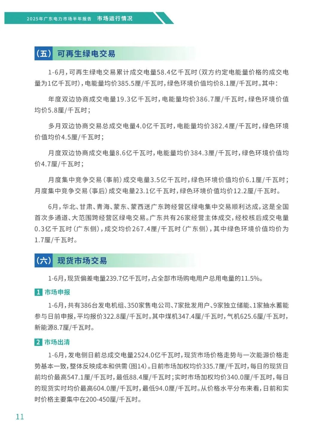
现货市场交易
独立储能及抽水蓄能参与现货交易
1-6月,独立储能及抽水蓄能电站参与现货日前市场累计充电电量4.54亿千瓦时,放电电量3.23亿千瓦时,充放电平均价差(放电-充电)195厘/千瓦时。
1-6月,独立储能及抽水蓄能电站参与现货实时市场累计充电电量6.14亿千瓦时,放电电量4.91亿千瓦时,充放电平均价差(放电-充电)177厘/千瓦时。
1-6月,共有9家独立储能与1家抽水蓄能参与电力现货市场,充电(抽水)电量共计9.6亿千瓦时,均价276.3厘/千瓦时;放电(发电)电量8.0亿千瓦时,均价397.6厘/千瓦时;充放电价差(放电-充电)为121.3厘/千瓦时。合计结算电费5213.0万元4,其中充放电能量电费5477.4万元,分摊考核补偿电费-264.4万元。
仅参与电能量市场的独立储能与抽水蓄能充电(抽水)电量共计6.0亿千瓦时,均价251.3厘/千瓦时;放电(发电)结算电量4.8亿千瓦时,均价441.2厘/千瓦时;合计结算电费6105.0万元。参与电能量及调频市场的独立储能在电能量市场中充电(抽水)电量共计3.6亿干瓦时,均价318.7厘/千瓦时;放电(发电)结算电量3.2亿千瓦时,均价331.0厘/千瓦时,合计结算电费-892.0万元。
原文如下:

































来源:广东省电力交易中心
会议预告
2025年,储能行业迈入规模化爆发期,全球装机量持续攀升,技术迭代加速,随着136号文取消强配储能,市场迎来短暂阵痛期。为助力从业者精准把握行业趋势、抢占投资先机,“2025第四届储能产业大会”将于10月11日在上海启幕!
本次大会聚焦三大核心价值:
前沿洞察:权威解读新型储能政策、海外市场需求变化,剖析构网型储能、长时储能等关键技术突破;
资源对接:特设项目路演、供需洽谈会,汇聚电网公司、新能源开发商、投资机构等百余家合作伙伴,高效链接产业链上下游;
实战赋能:分享头部企业出海经验、零碳园区储能应用案例,助力企业降本增效,开拓新增长点。
无论您是制造商、集成商还是渠道商,这里都是拓展人脉、挖掘商机的黄金平台!立即报名参会,与行业精英共谋发展,抢占储能赛道制高点!

扫码报名






推荐阅读招标2GWh!新疆立新能源2025年第一批储能设备采购
超12GWh!广东7月储能备案项目清单及储能开发商名录
超10GWh!广东6月储能备案项目清单及储能开发商名录
合计500MW!广东鹤山2025年电网侧独立储能电站竞配
广东发布虚拟电厂注册管理、参与电力市场细则
广东2025年储能建设计划:209个,41.8GW/84.6GWh