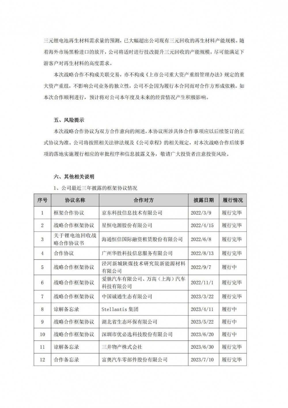
9月1日,天奇股份发布公告称,公司与惠州亿纬锂能股份有限公司签署《战略合作框架协议》,双方拟共同构建锂电池“制造-应用-逆向回收-再生利用”全链条闭环体系,通过强化回收网络布局、高效分选与再生利用等逆向供应链环节,共同构建锂电池全生命周期绿色价值链闭环,提升产业链韧性,引领行业绿色可持续发展。
双方将充分整合各自在锂电池制造、梯次利用、再生回收、全球回收网络布局及逆向供应链系统、正极材料研发生产等锂电池循环产业全链条的资源优势及信息渠道,建立高效、稳定的信息共享机制。及时交流产业链内关键商品(如金属原材料、再生材料、电池产品等)的市场供需、价格动态及技术发展趋势等信息,实现信息互通有无,共同提升市场洞察力与决策效率。
双方将紧密协同,结合各自的发展规划与区域布局,共同推进全球回收网络体系布局。通过资源共享与合作开发,加速扩张全球回收市场覆盖,显著提升整体回收效率。天奇股份在海外已布局的回收资源(包括回收网点、破碎处理工厂、湿法厂等)将授权作为亿纬锂能的指定回收点,用于合规回收、处置海外市场废旧锂电池。双方协同发展,致力于构建覆盖广泛、运转高效的国际化回收网络及逆向供应链,为锂电池产业的绿色闭环发展提供坚实基础。
天奇股份作为锂电池再生利用领域的国家标杆企业,依托其全链条资源化技术体系与规模化再生锂盐加工基地,持续稳定供应电池级碳酸锂、硫酸镍、硫酸钴、磷酸铁等高纯度再生关键材料(循环二次料),产品性能已获国际市场认证。亿纬锂能高度认可天奇股份的技术实力与供应保障能力,郑重承诺在其全球正极材料生产体系中,同等条件下,优先规模化采购天奇股份的再生关键材料,双方共同推动锂电池产业链绿色原料渗透率提升,显著降低对初级矿产资源的依赖。具体采购规划及合作模式包括:1)直接采购:建立再生材料专属供应通道,纳入核心原料采购体系;2)废料置换:创新“废料换原料”循环模式,实现资源闭环利用。双方共同推动锂电池产业链绿色原料渗透率提升,显著降低对初级矿产资源的依赖。
双方将共同探讨并建立锂电池循环再生关键材料的创新定价机制,双方承诺共同推进循环再生关键材料的工艺改进、在生产过程中的使用及其他应用。旨在通过差异化定价机制,充分展现锂电池再生材料及循环产业链的绿色低碳价值,积极响应全球碳中和政策导向,保障锂电循环产业链的经济效益与环保效益的有效统一,为全球锂电池行业构建可持续供应链体系提供范式参考。
基于天奇股份在机器人等应用领域的显著市场优势与产品需求,天奇股份承诺在满足其电池性能与质量要求的前提下,同等条件下,优先采购亿纬锂能生产的全新A品电池作为相关产品的核心电源解决方案。双方将就具体产品规格、供应保障、技术支持等建立长期稳定的采购合作机制。
天奇股份表示,本次签署战略合作协议,是双方基于全球锂电产业链低碳化、可持续的发展共识,在资源共享、技术协同、市场联动等方面开展的深度合作。双方将共同打造覆盖全球市场的锂电池逆向供应链系统,通过再生材料的差异化定价机制,引导市场对再生材料内在绿色价值的充分认可与重估。公司积极实施锂电池循环全球化战略,目前已在日韩、东南亚、欧洲等国家或地区布局回收网络或破碎产能,2025年下半年海外回收的电池废料占比有望大幅提升。在欧盟《新电池法案》实施及国内锂电池再生黑粉进口放开的政策背景下,本次合作将进一步提升公司长期在全球锂电循环领域的市场占有率,巩固公司的综合竞争力。
原公告如下:





