9月2日,国家能源局综合司发布关于公开征求《新型储能电站建设工程质量监督检查大纲(征求意见稿)》意见的通知。
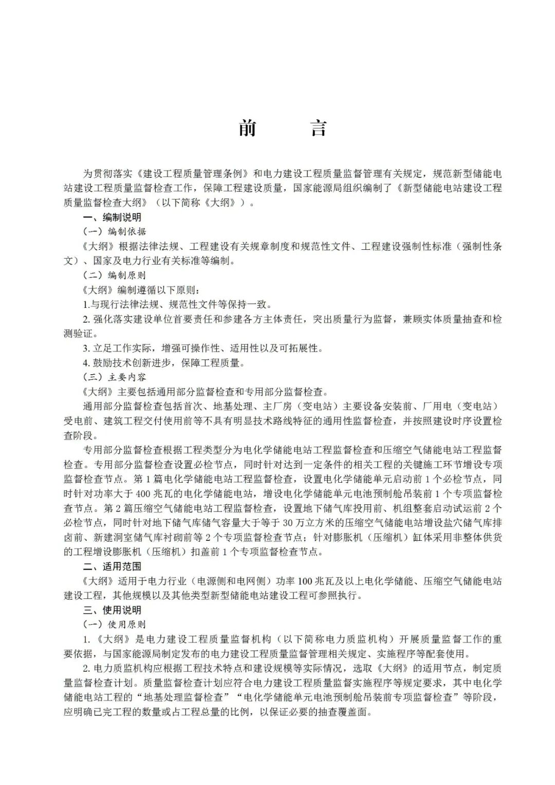
《大纲》适用于电力行业(电源侧和电网侧)功率100兆瓦及以上电化学储能、压缩空气储能电站建设工程,其他规模以及其他类型新型储能电站建设工程可参照执行。
《大纲》主要包括通用部分监督检查和专用部分监督检查。
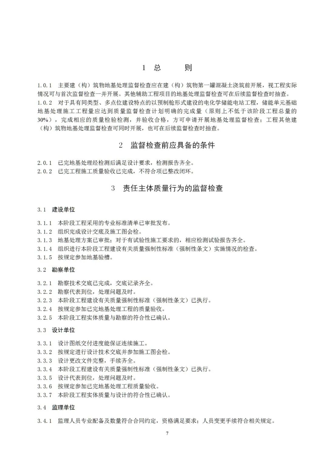
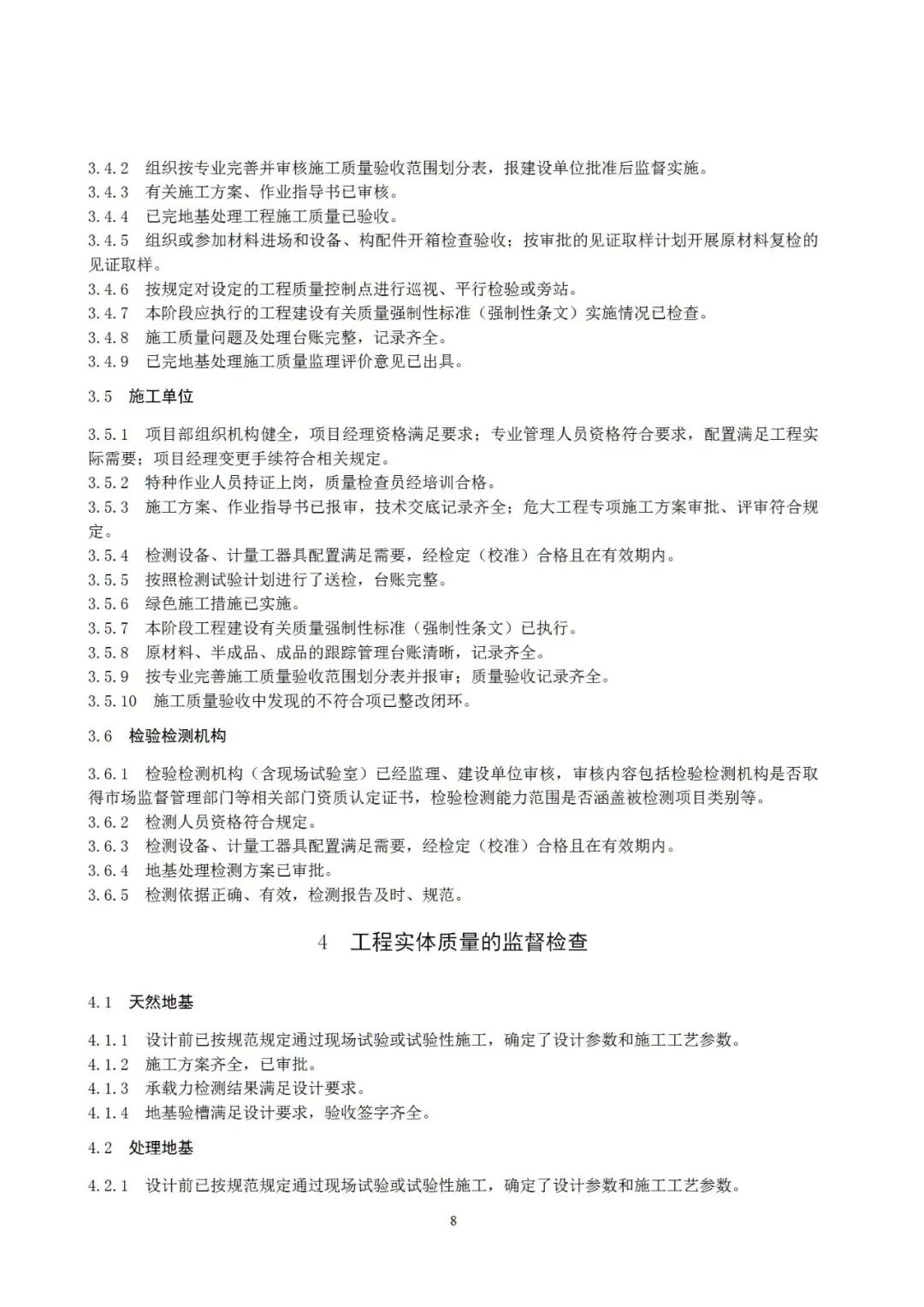
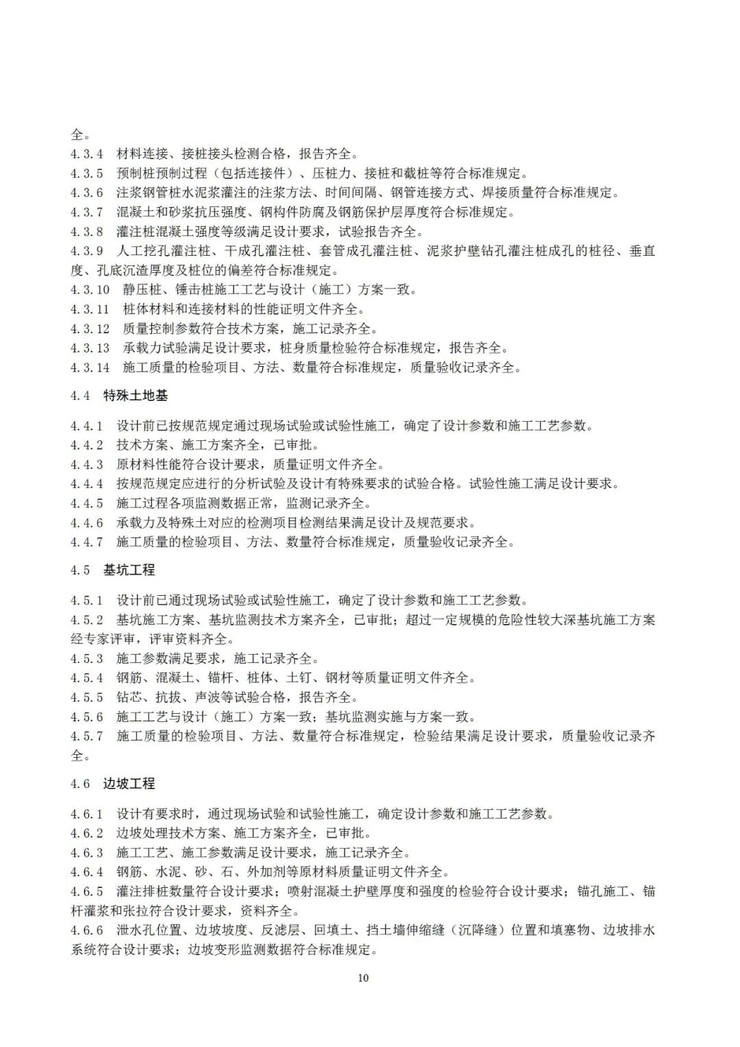
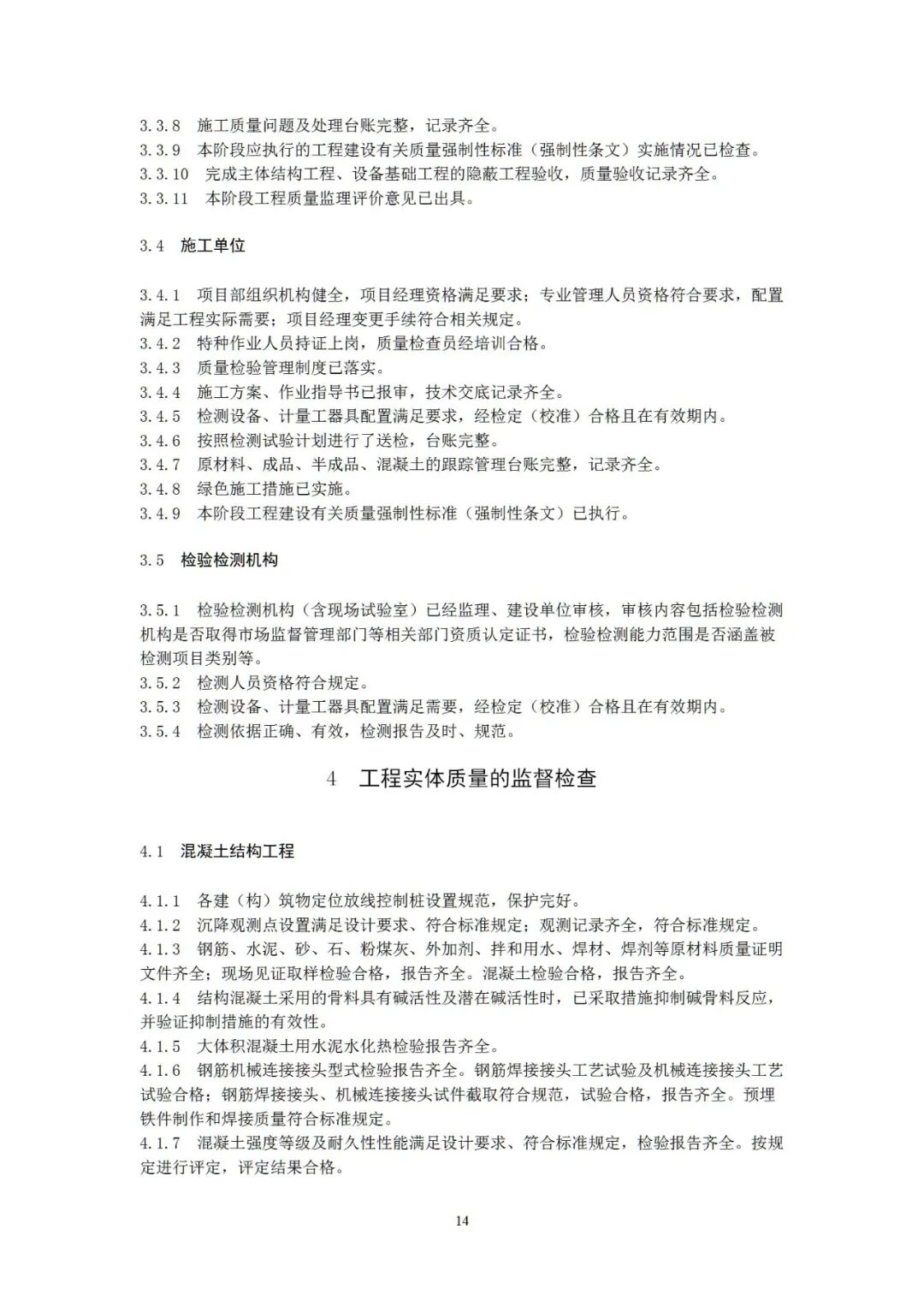
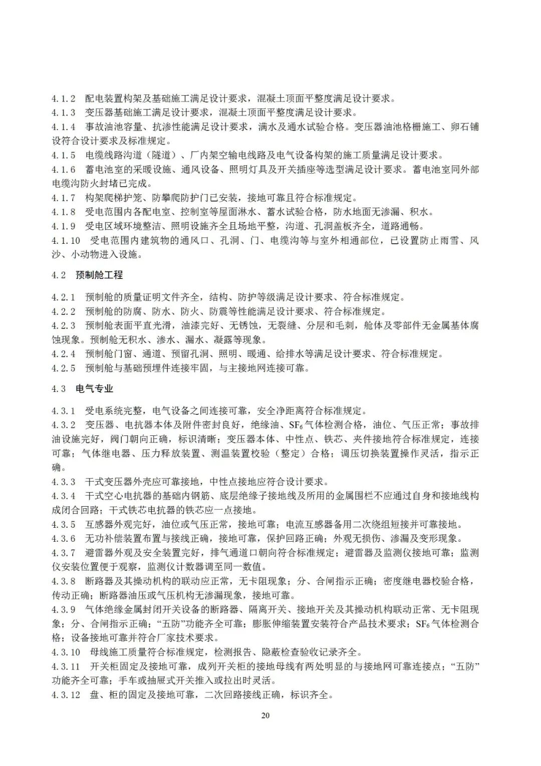
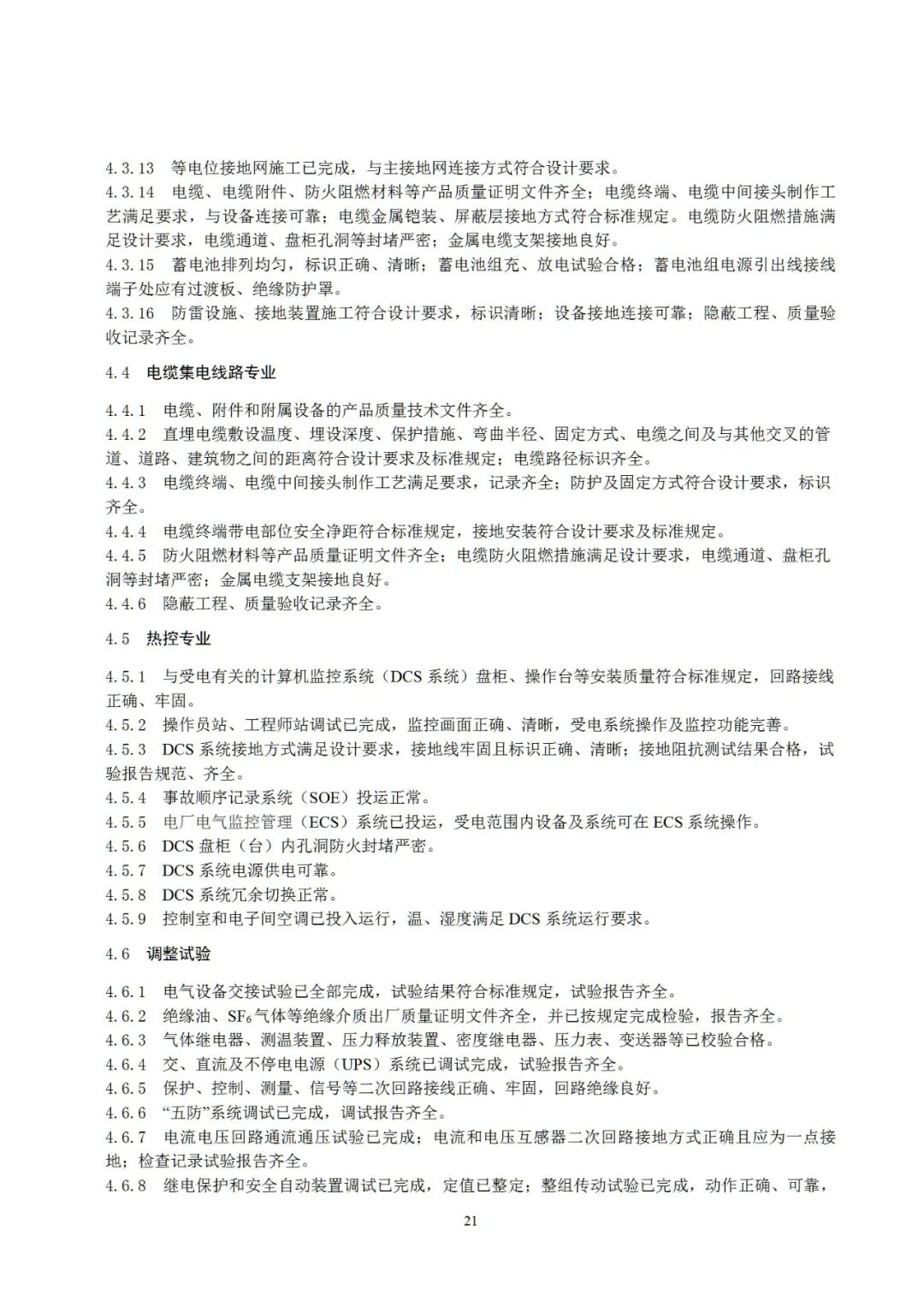
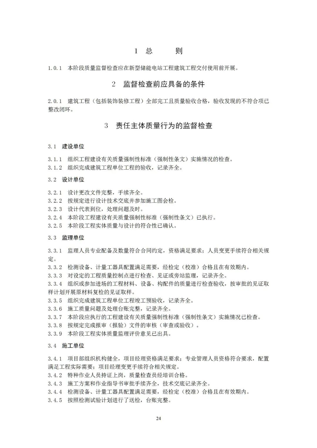
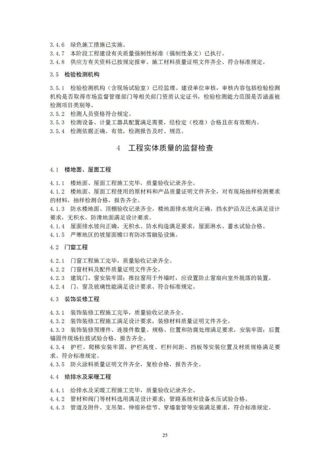
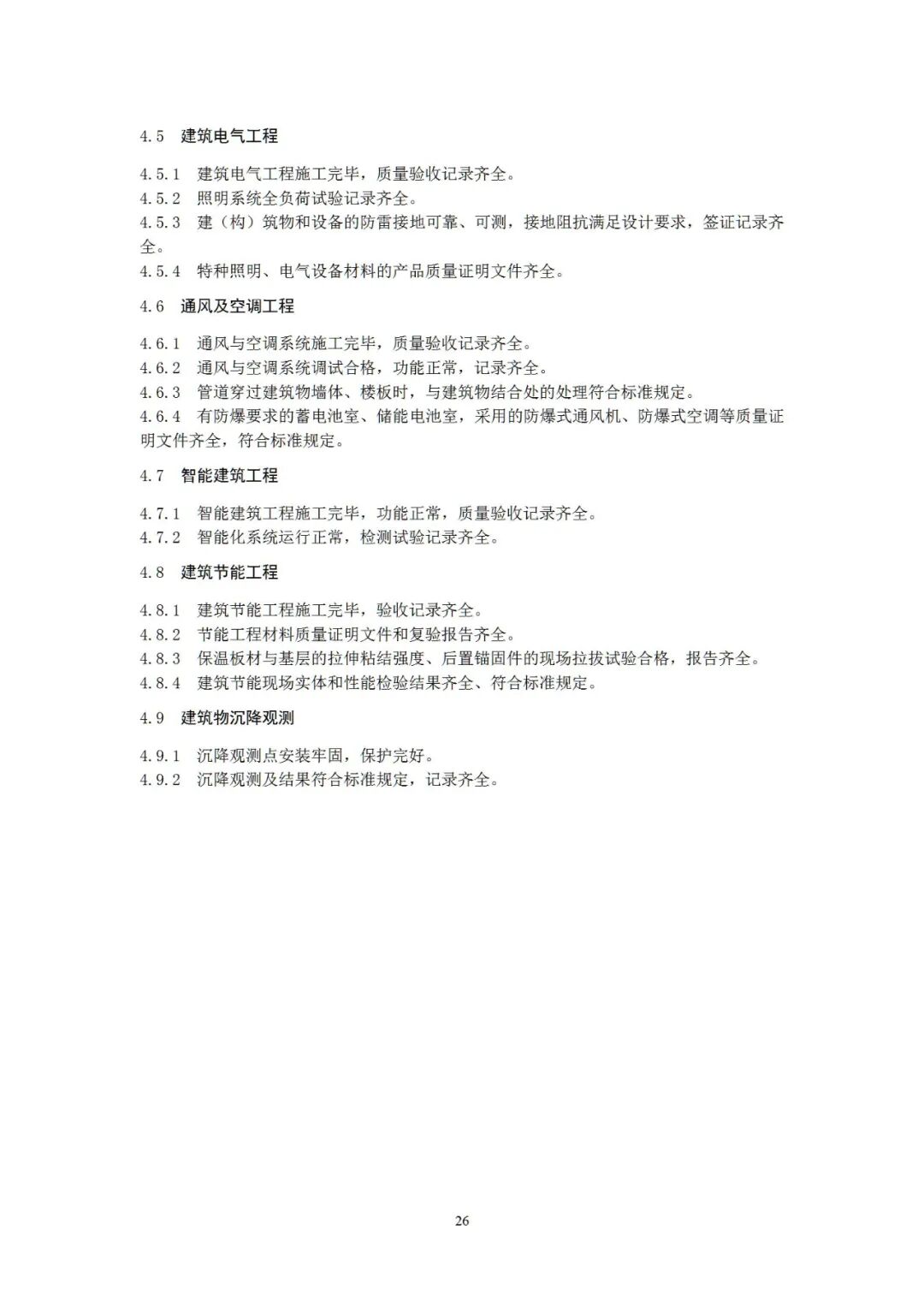
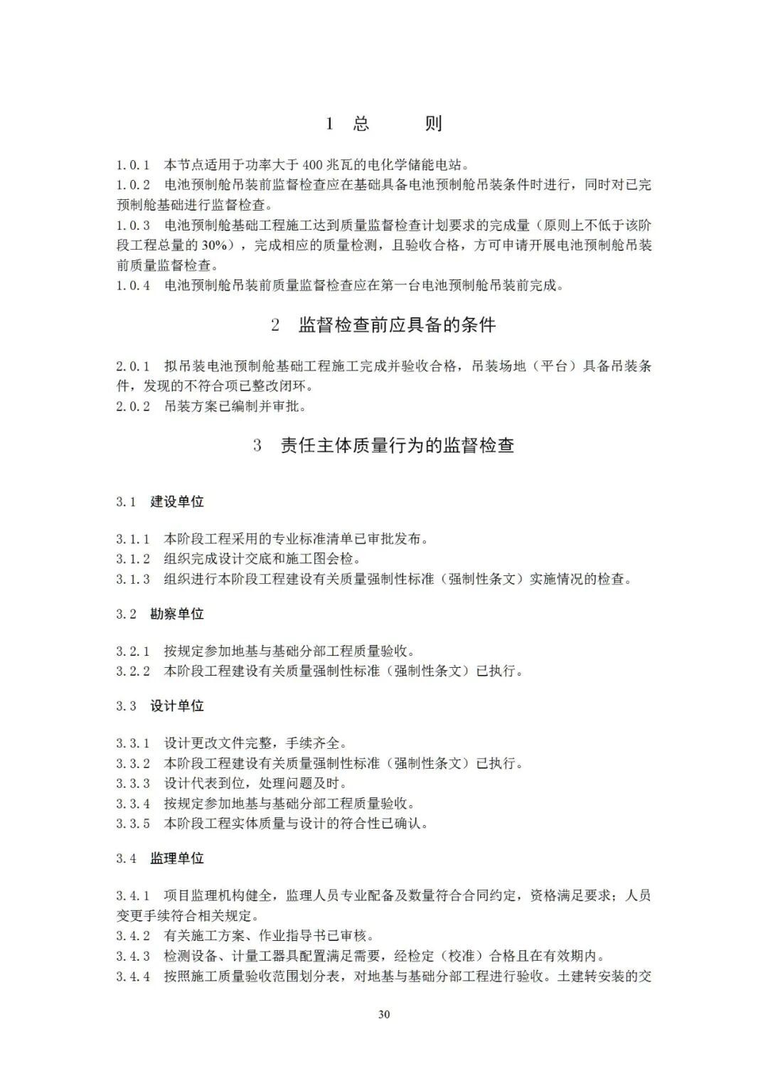
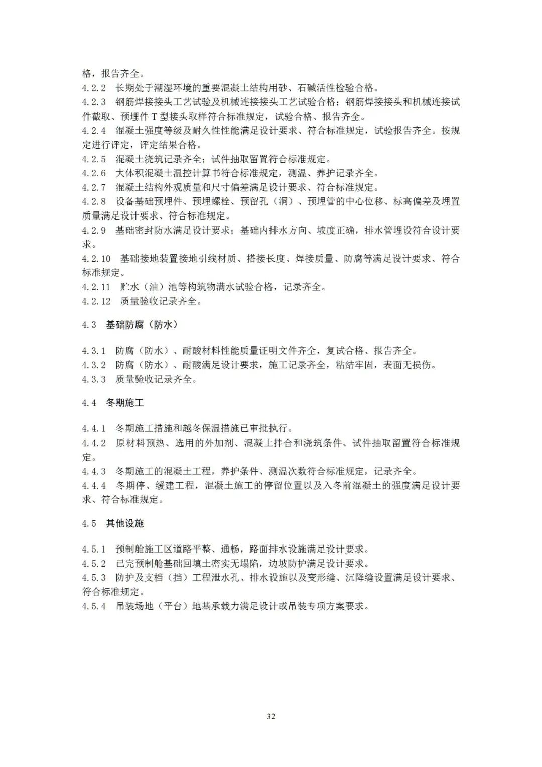
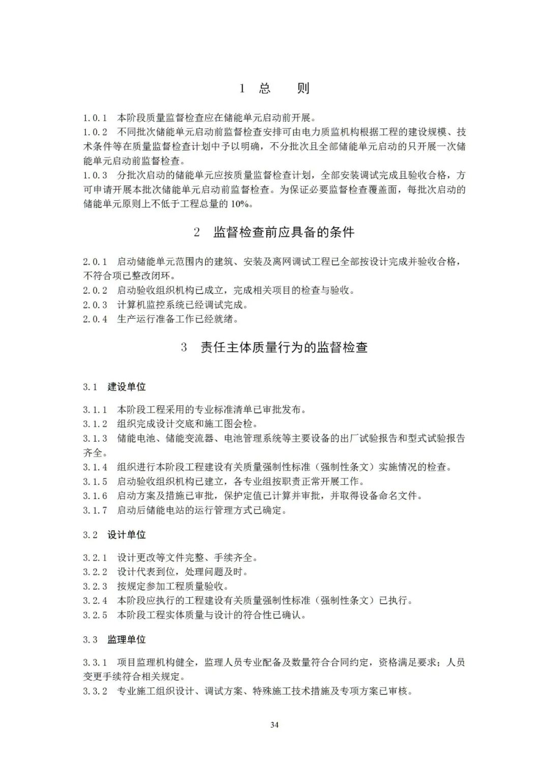
通用部分监督检查包括首次、地基处理、主厂房(变电站)主要设备安装前、厂用电(变电站)受电前、建筑工程交付使用前等不具有明显技术路线特征的通用性监督检查,并按照建设时序设置检查阶段。
专用部分监督检查根据工程类型分为电化学储能电站工程监督检查和压缩空气储能电站工程监督检查。专用部分监督检查设置必检节点,同时针对达到一定条件的相关工程的关键施工环节增设专项监督检查节点。
附通知:
国家能源局综合司关于公开征求《新型储能电站建设工程质量监督检查大纲(征求意见稿)》意见的通知
为进一步加强和规范新型储能电站建设工程的质量监督工作,国家能源局编制了《新型储能电站建设工程质量监督检查大纲(征求意见稿)》,现向社会公开征求意见。公众可通过以下途径和方式反馈意见:
一、通过电子邮件方式发送至:gchch@nea.gov.cn。
二、通过信函方式邮寄至:北京市西城区三里河路46号国家能源局电力安全监管司,邮政编码:100045。
意见反馈截止日期为2025年9月30日。
感谢您的参与和支持!
附件:新型储能电站建设工程质量监督检查大纲(征求意见稿).doc
国家能源局综合司
2025年8月29日







































