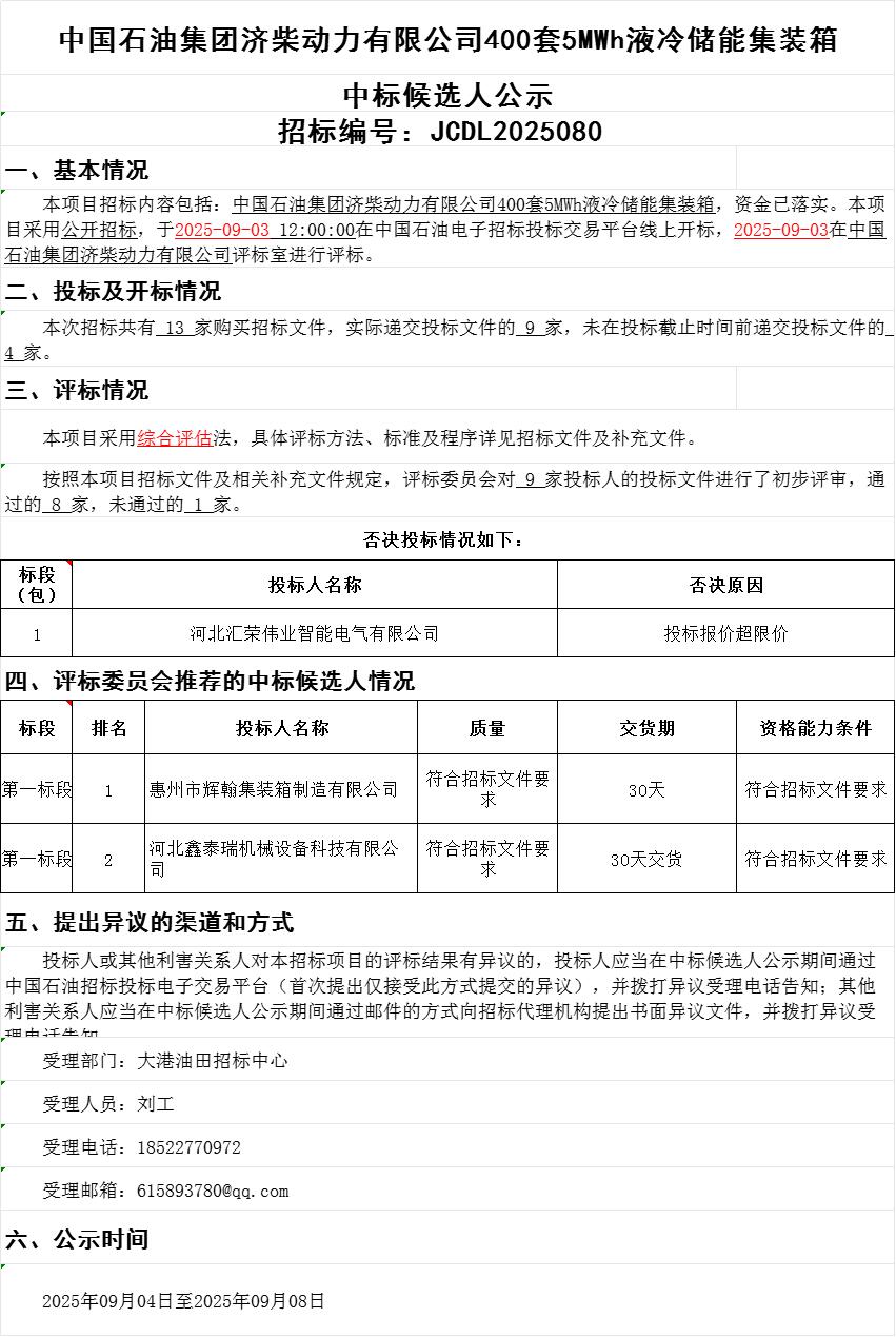
9月4日,中国石油集团济柴动力有限公司400套5MWh液冷储能集装箱中标候选人公示,惠州市辉翰集装箱制造有限公司、河北鑫泰瑞机械设备科技有限公司分别列第1、第2中标候选人。
据此前公布的招标信息显示,本次采购400套5MWh液冷储能集装箱的供货与安装,储能集装箱采用20尺拼舱方案(短边相接),分A、B箱,各200套,B箱为A箱的镜像版(实际参考设计),即6058*2438*3000mm(参考),A、B箱拼舱后成一套10MWh储能舱,以满足项目所在地规范,供货铭牌、出厂检验报告均按10MWh电池舱出具。本项目采购预算为含税3680万元。

附中标候选人公告:

