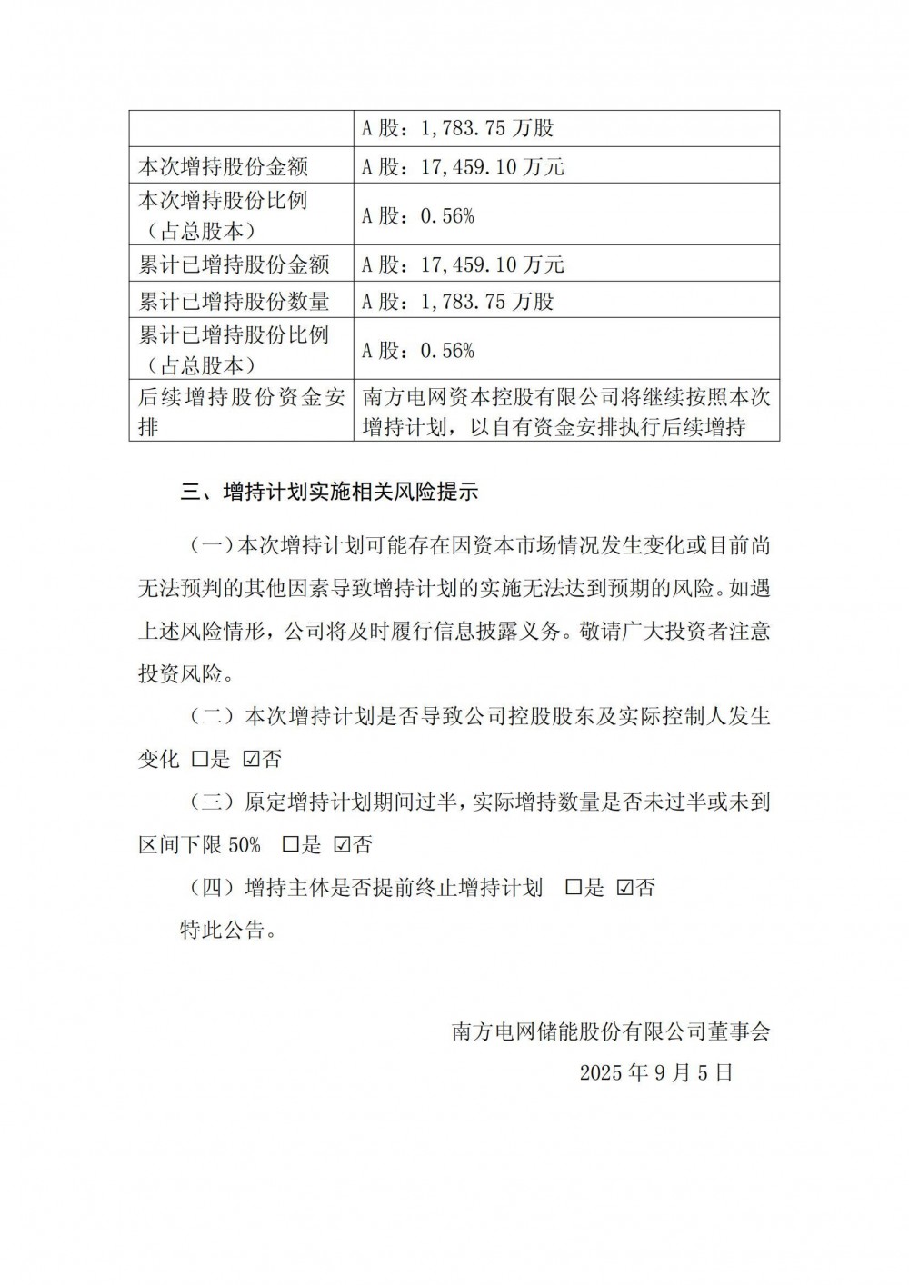
9月5日,南网储能发布公告称,截至2025年9月4日,公司控股股东中国南方电网有限责任公司通过其全资子公司南方电网资本控股有限公司(简称“南网资本”)集中竞价交易方式累计增持公司A股股份17837500股,占公司总股本的0.56%,对应增持金额17459.10万元(不含交易费用)。在本次增持计划时限内,南网资本将根据资本市场情况,继续实施增持计划。
2025年4月9日披露的《关于控股股东全资子公司增持公司股份计划的公告》称,自 2025 年 4 月 9 日起 6 个月内,南方电网储能股份有限公司(以下简称“公司”)控股股东中国南方电网有限责任公司(以下简称“南方电网公司”)拟通过其全资子公司南方电网资本控股有限公司(以下简称“南网资本”)以上海证券交易所允许的方式(包括但不限于集中竞价交易、大宗交易等)增持公司 A 股股份,增持金额不低于人民币2亿元、不超过人民币4亿元。
原公告如下:


