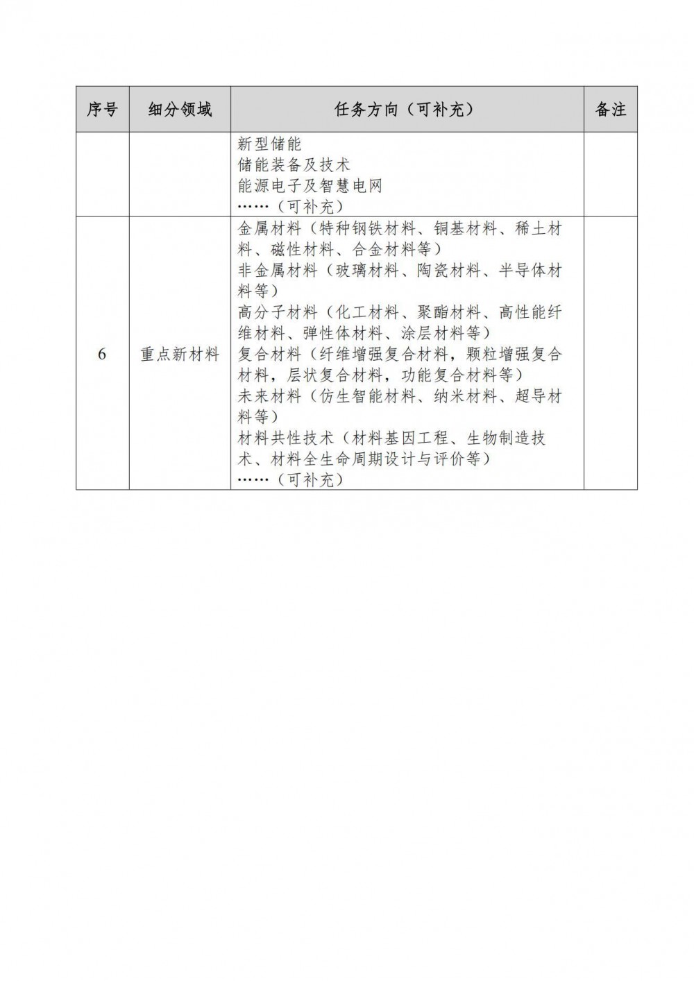
9月7日,广东省科学技术厅关于征集“十五五”电子信息、新材料、新能源等领域重点技术布局建议的通知发布,重点围绕电子信息、新材料、新能源等领域二级目录,如芯片设计与制造、通信与网络、软件与信息安全、新一代人工智能、新型储能与新能源、重点新材料等(详见附件1),编制重点技术布局建议报告。其中在新型储能与新能源细分领域里,包括氢能、风能、太阳能、核能、生物质能、海洋能、地热能、新型储能、储能装备及技术、能源电子及智慧电网等方向。
附公告:
广东省科学技术厅关于征集“十五五”电子信息、新材料、新能源等领域重点技术布局建议的通知
粤科函高字〔2025〕1576号
各有关单位:
为加强电子信息、新材料、新能源等领域“十五五”科技创新战略谋划与分析研究,加快形成推动各项重点工作的路径指引,我厅现启动重点技术布局建议的征集工作,鼓励各领域有关单位积极参与、建言献策。有关通知如下。
一、重点领域及技术方向
重点围绕电子信息、新材料、新能源等领域二级目录,如芯片设计与制造、通信与网络、软件与信息安全、新一代人工智能、新型储能与新能源、重点新材料等(详见附件1),编制重点技术布局建议报告。
二、编制工作要求
(一)建议编制单位应为国内注册、具有独立法人资格的企事业单位和社会组织,长期关注上述相关领域,具有相应的研究能力和积累,能够独立或联合相关单位按时提交建议报告(具体参考附件2,部分内容可视情况调整篇幅)。
(二)建议报告应聚焦可支撑国家战略和经济发展的重点领域某个或若干任务方向,重点梳理国内外发展趋势与广东产业需求,提出明确的发展思路和总体目标,重点任务方向应聚焦发达国家管制清单技术、产业补短板技术、重大公用技术等,提出具体的工作路径,同步绘制相关技术路线图。
(三)建议报告应真实,所引用或提供的资料数据以直接来源或最新数据为主,涉及科技安全、敏感领域的科学数据、新颖技术、重大创新等,须做好脱密处理。
(四)建议编制工作以自愿为主,提交的建议报告将由我厅认真研究,作为“十五五”省重点领域研发计划攻关任务布局的重要参考。
三、提交时间
建议报告(含初稿)请牵头单位盖章后通过电子邮件于9月26日17:00前提交至相关联系人邮箱。
四、联系人及联系方式
(一)芯片设计与制造、通信与网络:匡韧,020-83163971、skjt_kuangr@gd.gov.cn。
(二)新一代人工智能、重点新材料:鄢羿,020-83163973、skjt_yany@gd.gov.cn。
(三)软件与信息安全、新型储能与新能源:龙圆正,020-83163875、skjt_longyz@gd.gov.cn。
附件:1.重点领域任务方向表.pdf
2.关于“十五五”广东省XX领域重点技术布局建议报告(建议提纲).doc
省科技厅
2025年9月7日




