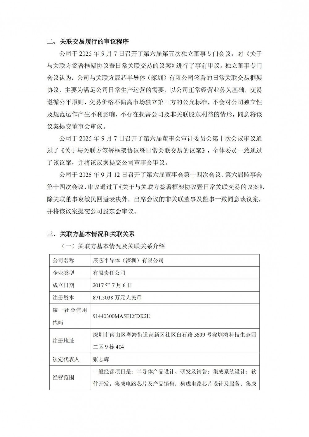
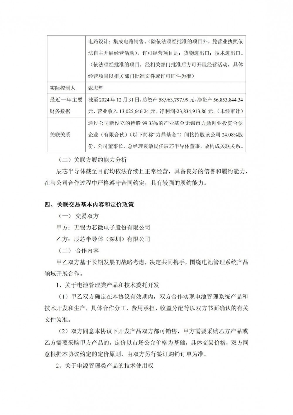
近日,力芯微发布公告称,公司与辰芯半导体(深圳)有限公司就日常销售及采购、接受技术服务等进行日常性关联交易。双方经诚信、友好协商,同意签署《业务合作框架协议》并按其约定进行日常关联交易,双方同意并保证按照协议的条款履行各自的义务。协议有效期为2025年9月30日至2028年9月29日。
双方确定在本协议有效期内,合作实现电池管理系统产品和技术开发和生产,具体合作分工、费用承担、收益分配等以双方书面确认的有关文件为准。
双方同意本协议下开发产品双方都可销售,甲方需要采购乙方产品或乙方需要采购甲方产品的,定价以市场公允价格为基础,具体交易价格,双方同意根据本协议约定的定价原则,由双方另行签订购销订单为准。
原公告如下:



