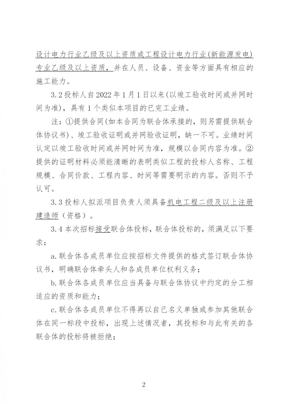
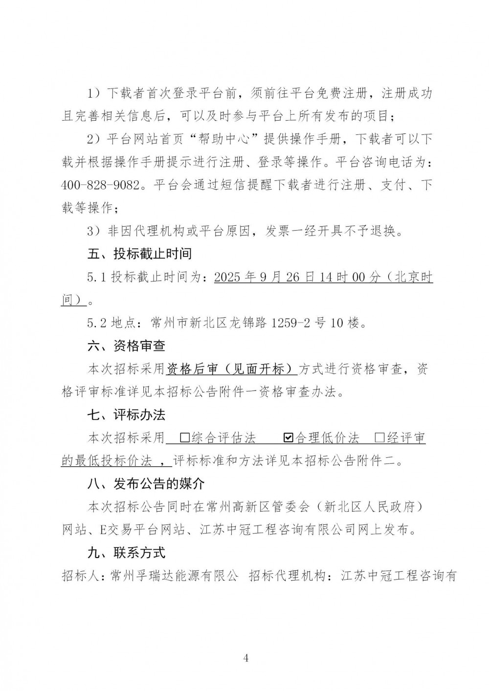
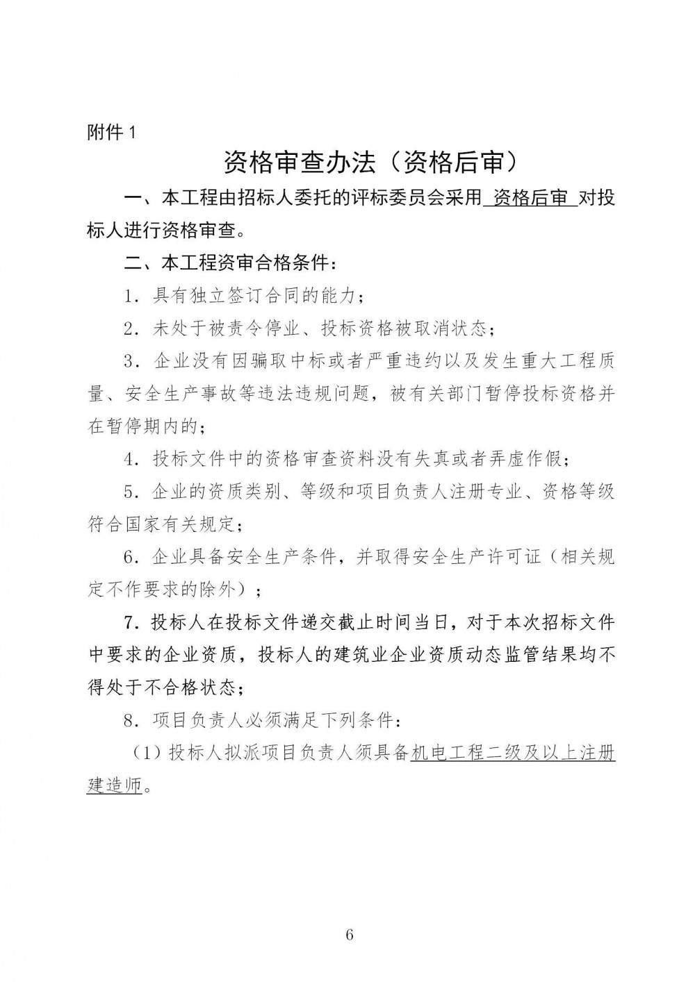
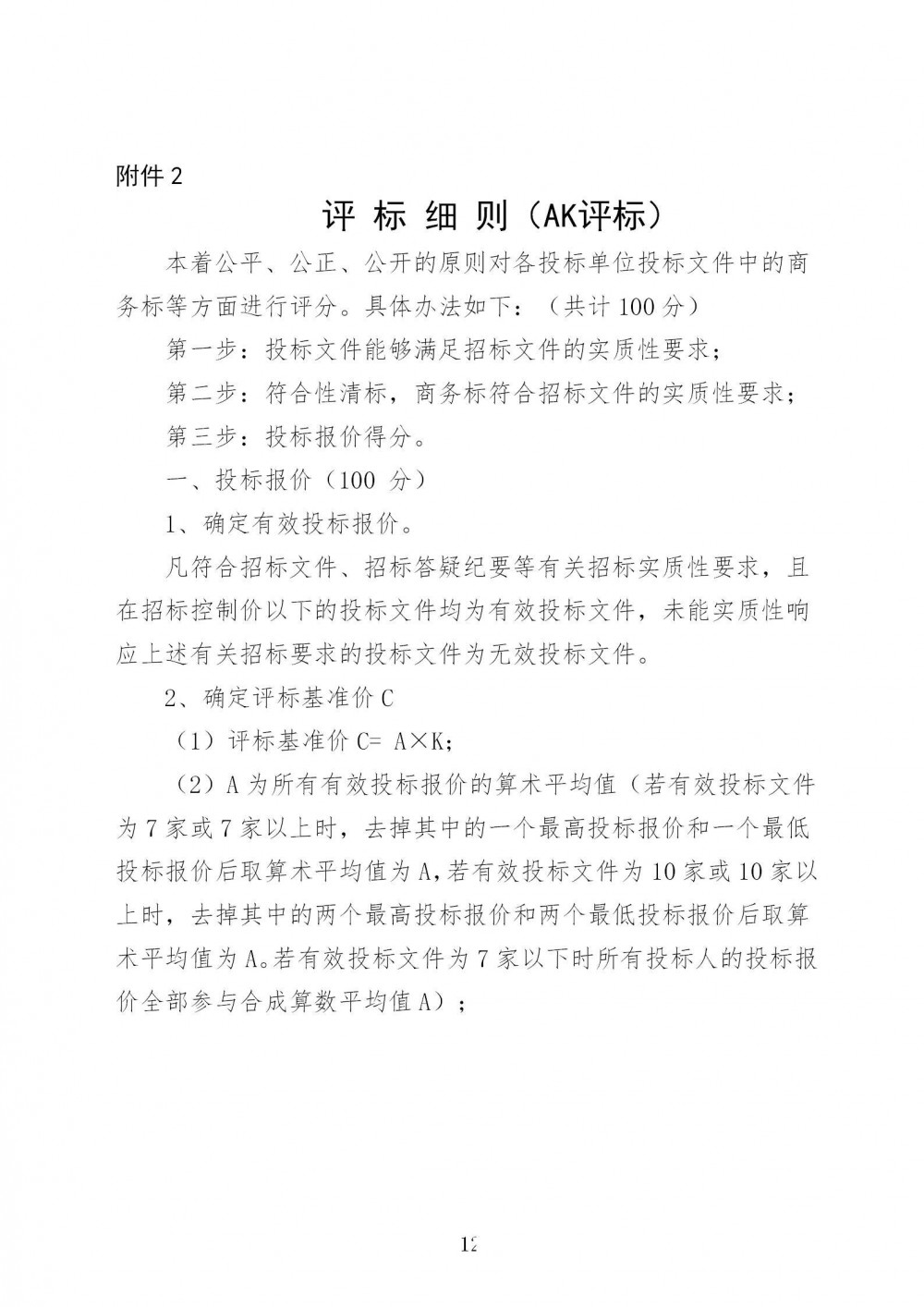
9月15日,江苏常州智能装备企业港、滨江国际企业港储能电站工程招标公告(三次)发布,据了解,招标人为常州孚瑞达能源有限公司,建设资金来自国有,项目出资比例为国有资金:100.00 %。
该项目包括智能装备企业港0.625MW/1.305MWh储能电站工程、滨江国际企业港0.5MW/1.044MWh储能电站工程,具体装机容量以实际建成交付并经发包人确认的为准。工程控制价为2399000元。
附招标公告:


















9月15日,江苏常州智能装备企业港、滨江国际企业港储能电站工程招标公告(三次)发布,据了解,招标人为常州孚瑞达能源有限公司,建设资金来自国有,项目出资比例为国有资金:100.00 %。
该项目包括智能装备企业港0.625MW/1.305MWh储能电站工程、滨江国际企业港0.5MW/1.044MWh储能电站工程,具体装机容量以实际建成交付并经发包人确认的为准。工程控制价为2399000元。
附招标公告:


















资讯来源:
免责声明: 本站内容转载自合作媒体、机构或其他网站的信息,转载此文仅出于传递更多信息的目的,但这并不意味着赞同其观点或证实其内容的真实性。本站所有信息仅供参考,不做交易和服务的根据。本站内容如有侵权或其它问题请及时告之,本网将及时修改或删除。凡以任何方式登录本网站或直接、间接使用本网站资料者,视为自愿接受本网站声明的约束。