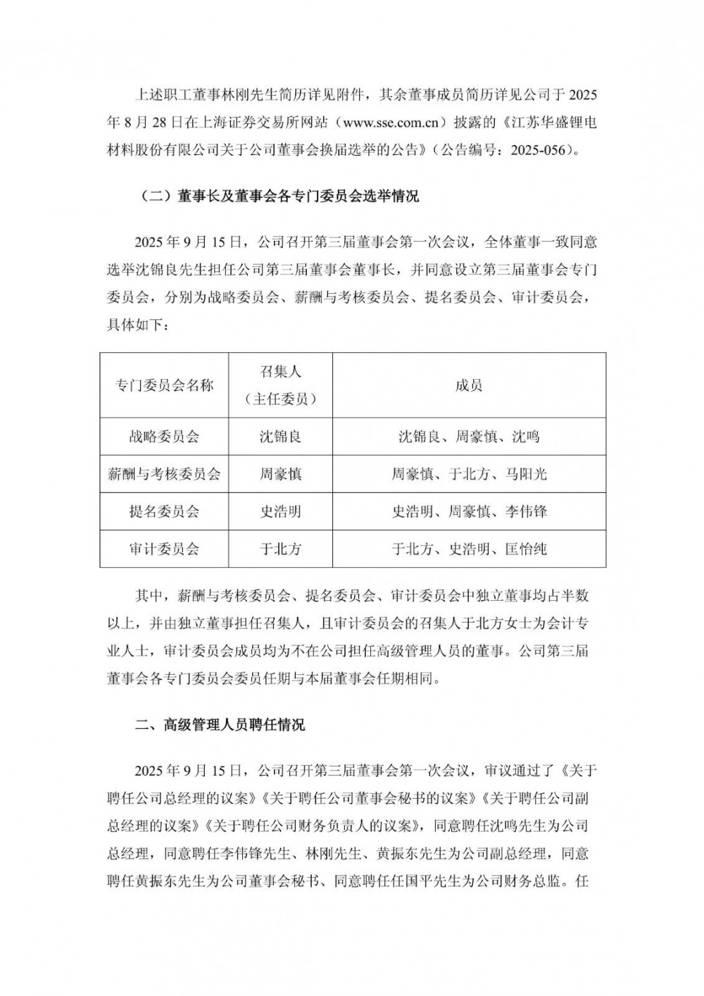
近日,华盛锂电发布公告称,公司召开职工代表大会选举林刚先生为公司第三届董事会职工代表董事。同日,公司召开2025年第二次临时股东会,审议通过了《关于换届选举第三届董事会非独立董事的议案》《关于换届选举第三届董事会独立董事的议案》,选举沈锦良先生、沈鸣先生、马阳光先生、李伟锋先生、匡怡纯女士为公司第三届董事会非独立董事,选举史浩明先生、周豪慎先生、于北方女士为公司第三届董事会独立董事。上述1名职工代表董事、5名非独立董事、3名独立董事共同组成公司第三届董事会,任期自公司2025年第二次临时股东会审议通过之日起三年。
高级管理人员简历
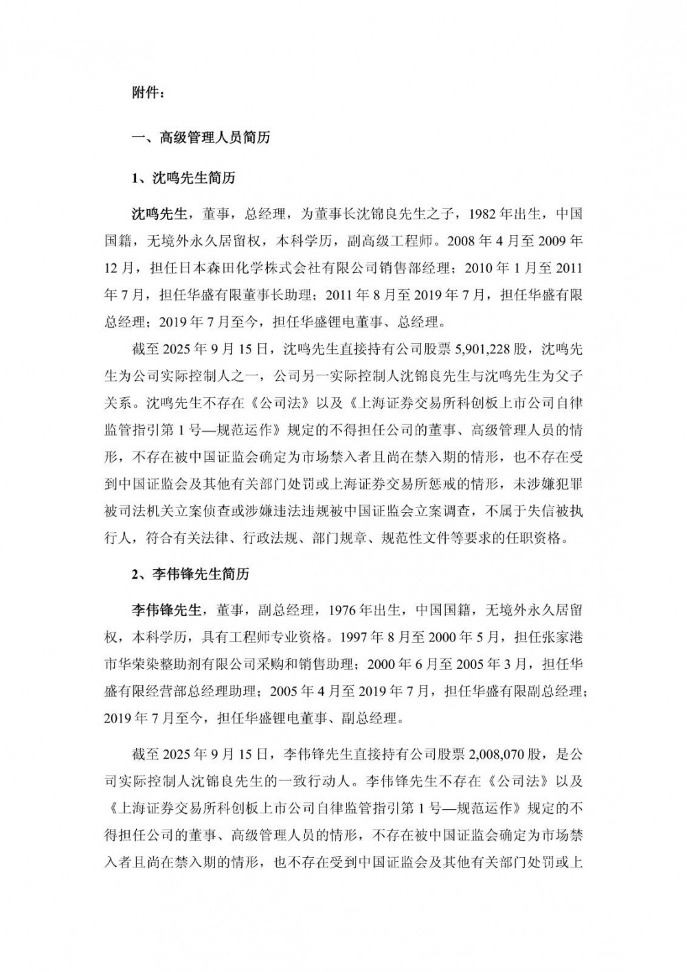
1、沈鸣先生简历
沈鸣先生,董事,总经理,为董事长沈锦良先生之子,1982年出生,中国国籍,无境外永久居留权,本科学历,副高级工程师。2008年4月至2009年12月,担任日本森田化学株式会社有限公司销售部经理;2010年1月至2011年7月,担任华盛有限董事长助理;2011年8月至2019年7月,担任华盛有限总经理;2019年7月至今,担任华盛锂电董事、总经理。
2、李伟锋先生简历
李伟锋先生,董事,副总经理,1976年出生,中国国籍,无境外永久居留权,本科学历,具有工程师专业资格。1997年8月至2000年5月,担任张家港市华荣染整助剂有限公司采购和销售助理;2000年6月至2005年3月,担任华盛有限经营部总经理助理;2005年4月至2019年7月,担任华盛有限副总经理;2019年7月至今,担任华盛锂电董事、副总经理。
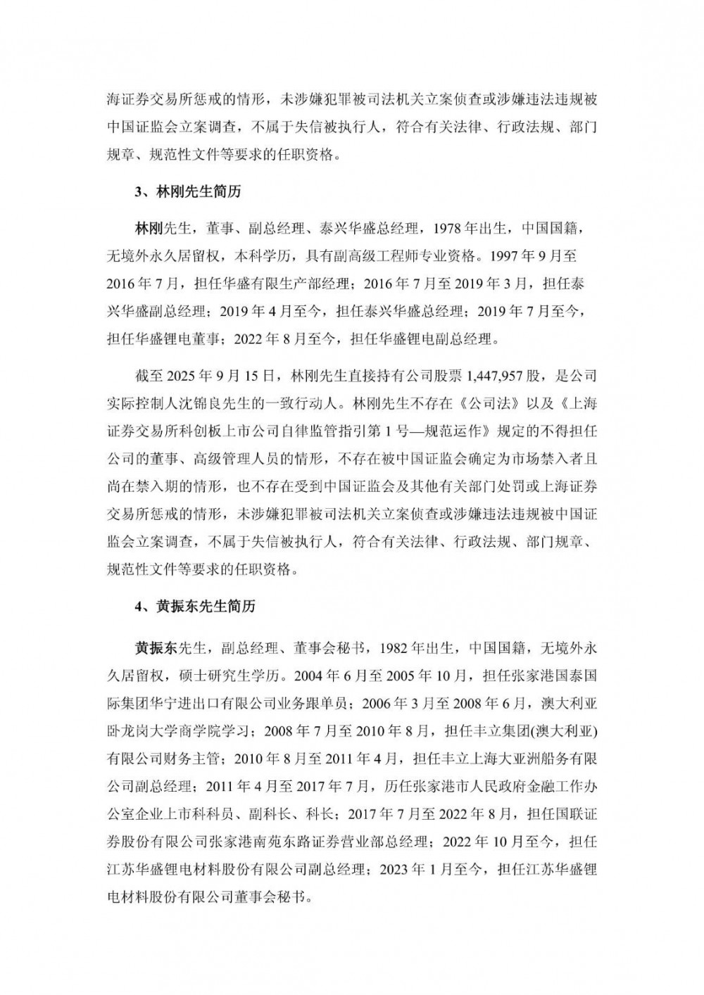
3、林刚先生简历
林刚先生,董事、副总经理、泰兴华盛总经理,1978年出生,中国国籍,无境外永久居留权,本科学历,具有副高级工程师专业资格。1997年9月至2016年7月,担任华盛有限生产部经理;2016年7月至2019年3月,担任泰兴华盛副总经理;2019年4月至今,担任泰兴华盛总经理;2019年7月至今,担任华盛锂电董事;2022年8月至今,担任华盛锂电副总经理。
4、黄振东先生简历
黄振东先生,副总经理、董事会秘书,1982年出生,中国国籍,无境外永久居留权,硕士研究生学历。2004年6月至2005年10月,担任张家港国泰国际集团华宁进出口有限公司业务跟单员;2006年3月至2008年6月,澳大利亚卧龙岗大学商学院学习;2008年7月至2010年8月,担任丰立集团(澳大利亚)有限公司财务主管;2010年8月至2011年4月,担任丰立上海大亚洲船务有限公司副总经理;2011年4月至2017年7月,历任张家港市人民政府金融工作办公室企业上市科科员、副科长、科长;2017年7月至2022年8月,担任国联证券股份有限公司张家港南苑东路证券营业部总经理;2022年10月至今,担任江苏华盛锂电材料股份有限公司副总经理;2023年1月至今,担任江苏华盛锂电材料股份有限公司董事会秘书。
5、任国平先生简历
任国平先生,财务总监,1974年出生,中国国籍,无境外永久居留权,本科学历,具有高级会计师专业资格。1998年7月至2003年2月,任职于江苏沙钢集团有限公司财务部职员;2003年3月至2007年11月,担任张家港泰普奇装饰材料有限公司财务部副科长;2007年11月至2011年5月,担任张家港衡业特种树脂有限公司财务部副经理、经理;2011年6月至2019年7月,担任华盛有限财务部经理、财务总监;2019年7月至今,担任华盛锂电财务总监。
原公告如下:







