9月17日,格林美发布公告称,公司与总部位于美国的欧美优势动力锂电池综合回收利用企业ASCEND ELEMENTS, INC共同签署了谅解备忘录,双方决定组合在地缘关系、资源、资本、技术与运行管理等方面的优势,构建欧洲领先的动力锂电循环产业体系,包括合作建设欧洲领先的动力锂电池回收体系、拆解与黑粉制造体系、锂镍钴资源化与电池材料再制造产业体系,服务欧洲新能源全生命周期价值链的发展,并将积极探索在美国合作推进锂离子电池回收与工程电池材料生产的可能性,推动全球电池护照实施与新能源的绿色发展。
根据本MOU,组合双方在地缘关系、资源、资本、技术与运行管理等方面的优势,以欧洲动力锂电池回收市场以及镍钴锂资源回收和电池材料市场为目标,双方希望在欧洲构建动力锂电池的回收体系、拆解与黑粉制造体系、锂镍钴资源化与电池材料再制造产业体系,这一倡议旨在构建欧洲领先的动力锂电循环产业体系,服务欧洲新能源全生命周期价值链的发展,推动全球电池护照实施与新能源的绿色发展。双方将在本协议期限内,就以下在欧洲可的合作进行讨论,推进双方合作共赢。
1、探索以AE公司为目标,实施资本与股权的合作;
2、签订合作协议,共同在欧洲开发、投资、收购或运营电池回收设施,在欧洲布局动力锂电回收与循环利用产业体系,提升合作体在欧洲动力锂电回收市场的占有率;
3、在电池原料破碎生产黑粉相关的技术及运营经验方面展开合作;
4、在生产碳酸锂和/或氢氧化锂、前驱体材料相关的技术和运营经验方面展开合作;
5、签订合作协议,以支持在欧洲开发和运营商业规模的碳酸锂和/或氢氧化锂生产设施以及前驱体材料生产设施;
6、探索欧洲黑粉—印尼GEM园区资源化与材料再制造—欧洲的跨国循环再制造的模式。
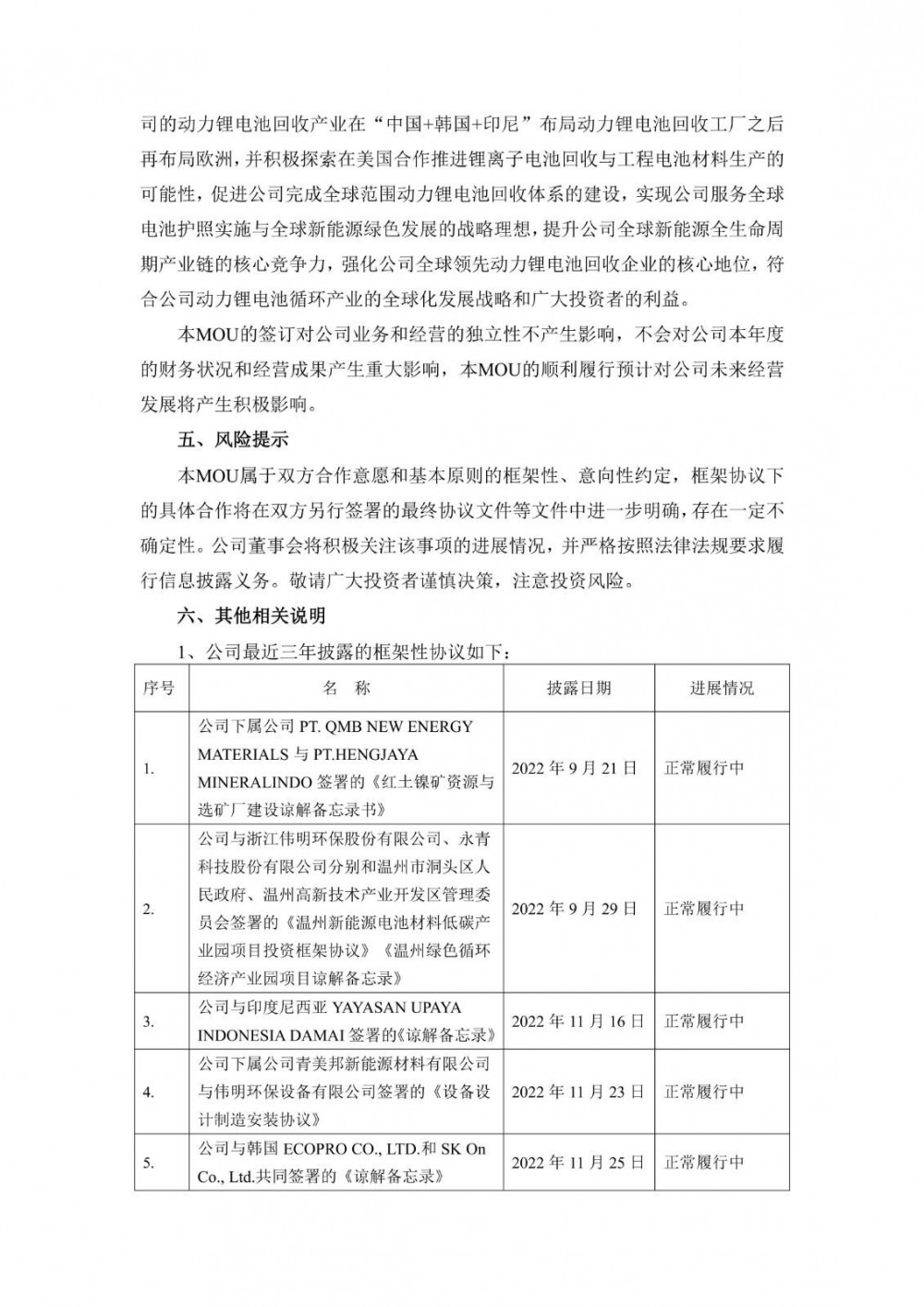
原公告如下:








