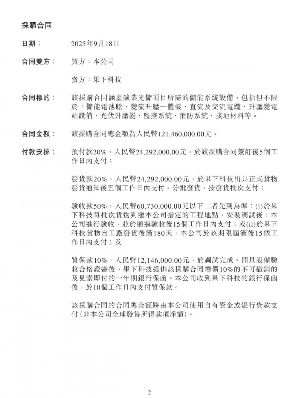
近日,博雷顿发布公告称,公司作为买方与果下科技(作为卖方)订立了一份储能系统设备采购合同,内容有关矿业光储项目储能系统设备的采购、交付及配套服务。该采购合同总金额为人民币1.21亿元。
该采购合同涵盖矿业光储项目所需的储能系统设备,包括但不限于:储能电池舱、变流升压一体机、直流及交流电缆、升压变电站设备、光伏升压变、监控系统、消防系统、接地材料等。
原公告如下:





近日,博雷顿发布公告称,公司作为买方与果下科技(作为卖方)订立了一份储能系统设备采购合同,内容有关矿业光储项目储能系统设备的采购、交付及配套服务。该采购合同总金额为人民币1.21亿元。
该采购合同涵盖矿业光储项目所需的储能系统设备,包括但不限于:储能电池舱、变流升压一体机、直流及交流电缆、升压变电站设备、光伏升压变、监控系统、消防系统、接地材料等。
原公告如下:





资讯来源:博雷顿
免责声明: 本站内容转载自合作媒体、机构或其他网站的信息,转载此文仅出于传递更多信息的目的,但这并不意味着赞同其观点或证实其内容的真实性。本站所有信息仅供参考,不做交易和服务的根据。本站内容如有侵权或其它问题请及时告之,本网将及时修改或删除。凡以任何方式登录本网站或直接、间接使用本网站资料者,视为自愿接受本网站声明的约束。