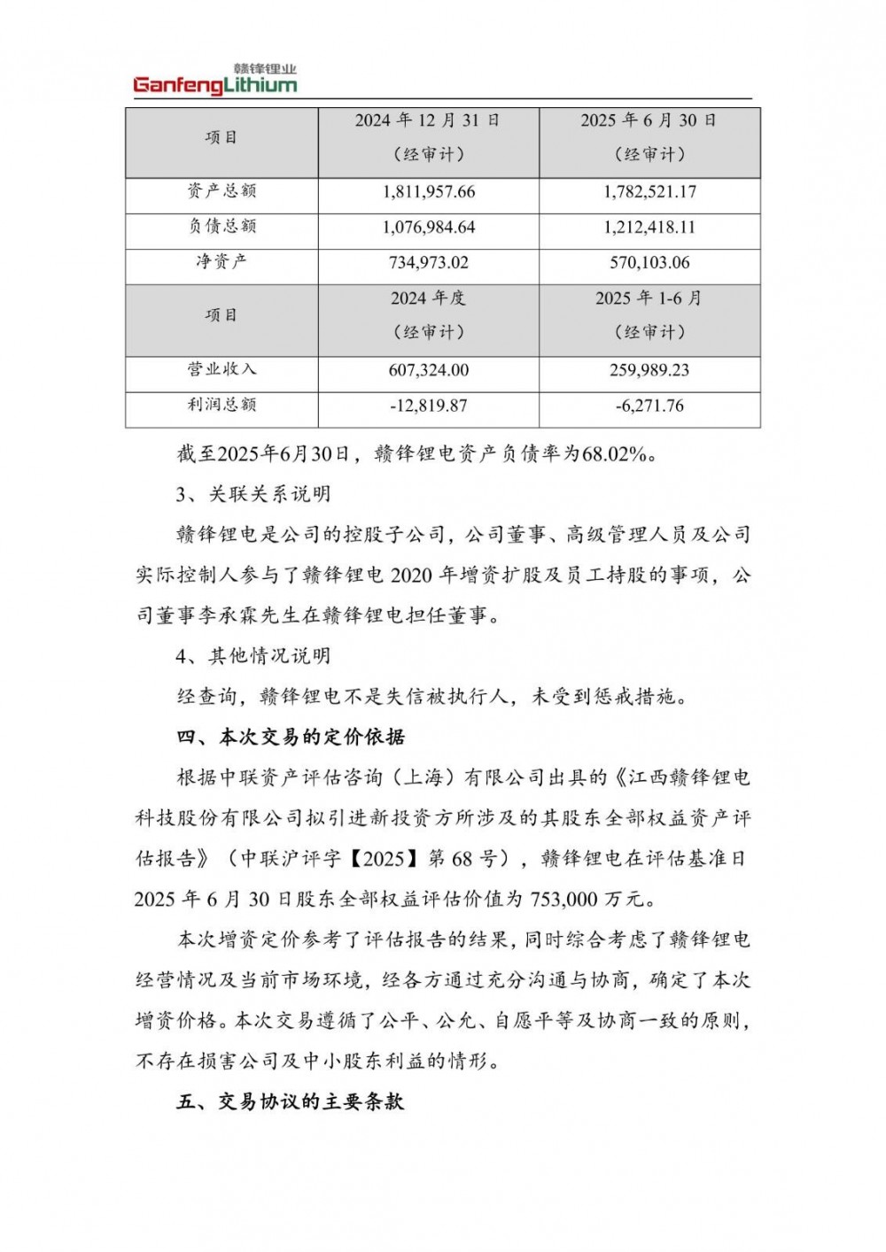
近日,赣锋锂业发布公告称,为提升赣锋锂电的综合实力,助力公司锂生态上下游一体化战略布局,赣锋锂电拟引入投资人,共同对赣锋锂电以货币方式进行增资,增资价格为人民币 3 元/1 元注册资本,增资金额合计不超过人民币250,000 万元。因投资人内部审批决策流程及进度不同,最终投资主体将在其内部审批决策通过后,与公司在董事会审议通过的增资额度内协商确定。
赣锋锂业表示,本次交易有利于提升赣锋锂电资金实力,降低资产负债率,促进其可持续高质量发展,助力公司锂生态上下游一体化战略布局,符合公司发展战略规划和长远利益,符合公司全体股东利益。
原公告如下:






