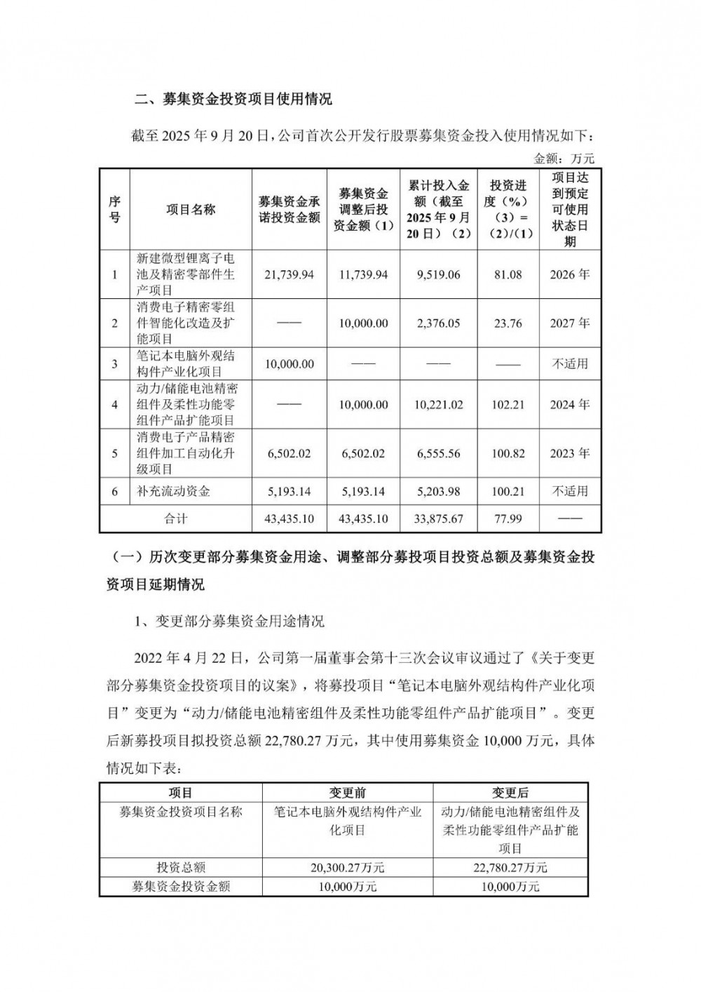
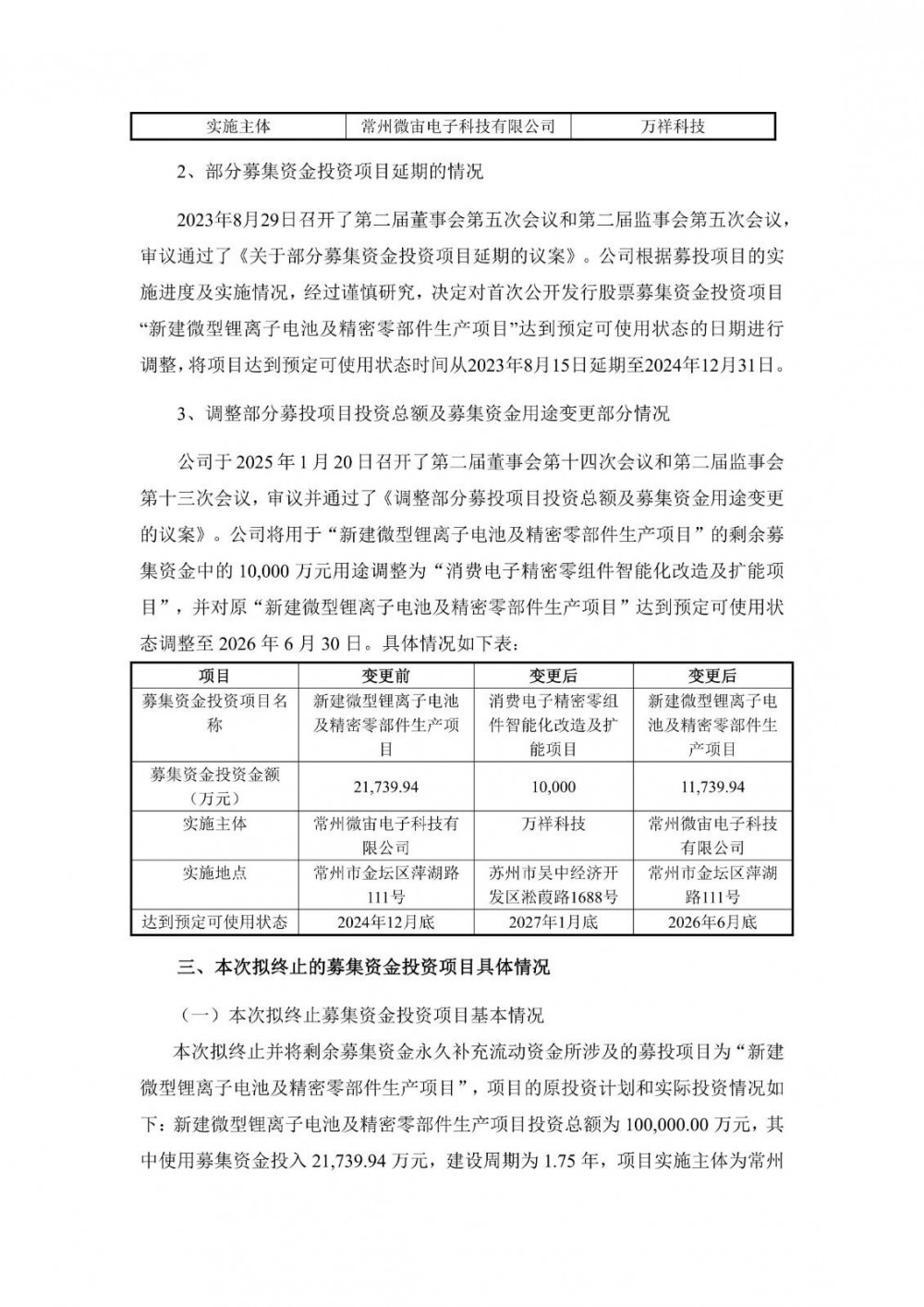
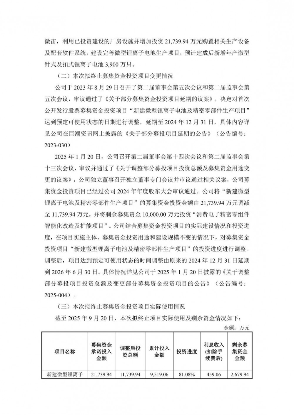
近日,万祥科技发布公告称,公司于2025年9月25日召开了第二届董事会第十七次会议、第二届监事会第十六次会议和第二届董事会独立董事专门会议2025年第四次会议,审议通过了《关于终止部分募集资金投资项目并将剩余募集资金永久补充流动资金的议案》,同意公司终止“新建微型锂离子电池及精密零部件生产项目”并将剩余募集资金永久补充流动资金,本事项尚需提交公司股东会审议。
公告显示,随着公司“新建微型锂离子电池及精密零部件生产项目”的实施推进,该项目募集资金投资进度已达80%,项目已基本建设完成,已投产的生产设备已具备量产能力,且已开始产品量产和交付。现有的产能在一定时间段内已能够满足客户开发和生产需要,考虑到外部经济环境以及自身客户需求等因素,为避免设备空置,公司决定稳步推进新增设备采购、运输、安装及调试工作,因此该项目募集资金投入进度较慢,为进一步提升公司募集资金使用效率,公司拟终止部分募集资金投资项目并永久补充流动资金,用于公司日常生产经营及业务发展。
原公告如下:







