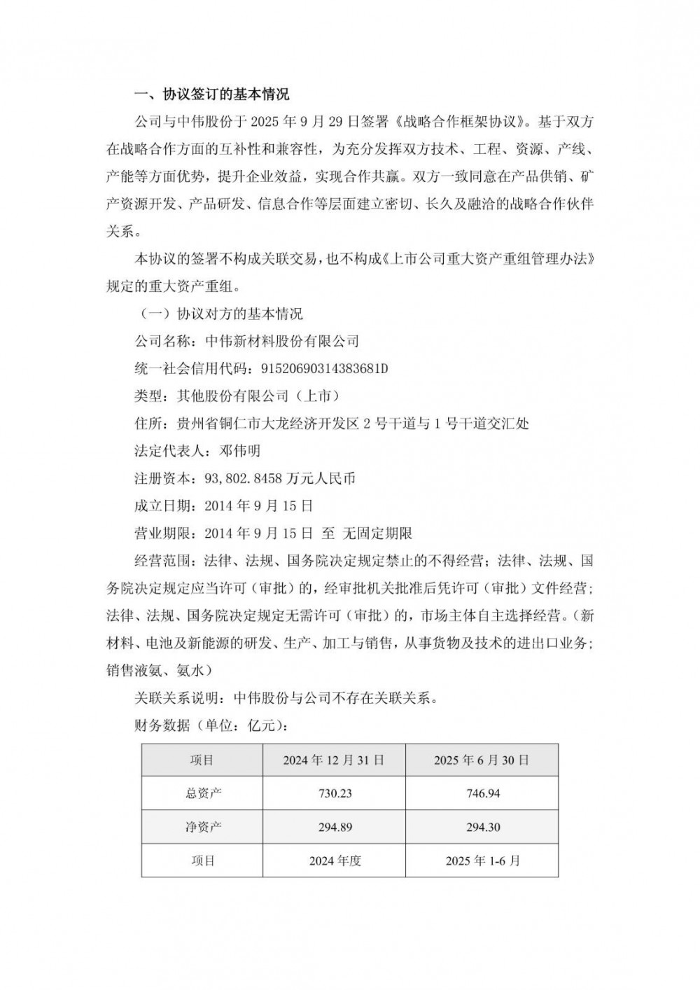
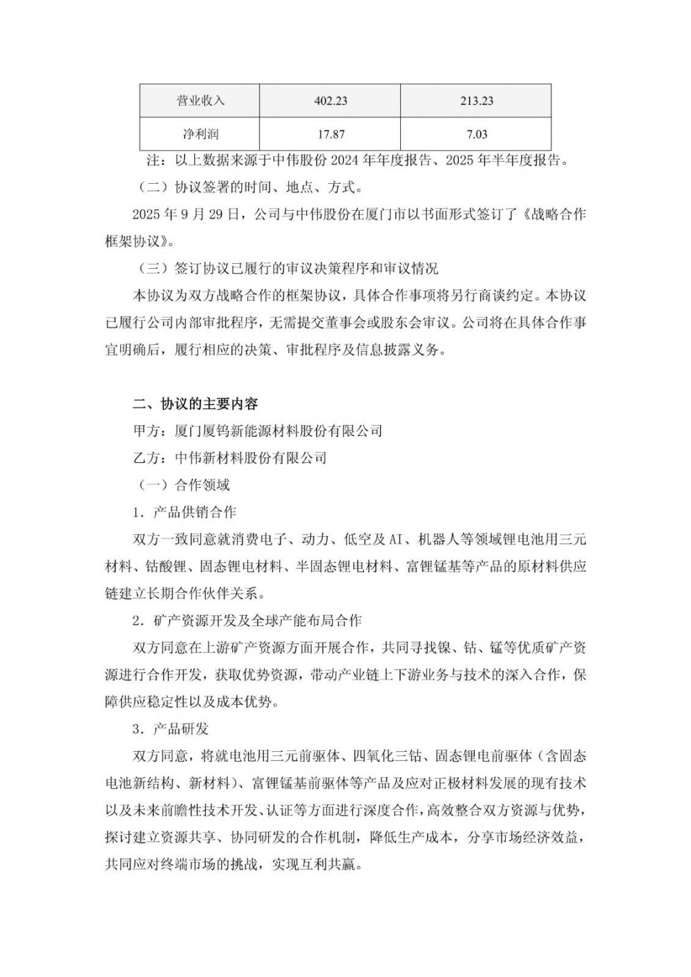
9月29日,厦钨新能发布公告称,公司与中伟新材料股份有限公司(签署《战略合作框架协议》,双方在产品供销、矿产资源开发、产品研发、信息合作等层面建立战略合作伙伴关系。
根据协议,自协议签署之日至2028年9月30日,双方预计四氧化三钴产品的供需量约为40,000吨/年;三元前驱体产品的供需量约为50,000吨/年;碳酸锂/磷酸锂的供需量约为15,000吨/年;回收料的供需量约为10,000吨/年,以上数量为双方根据当前市场情况进行的合理预测,后续行业政策、市场供需情况如发生变化,相应数量会进行调整,公司不作采购保证,具体采购数量和采购价格以双方签署的采购订单为准。
厦钨新能表示,公司与中伟股份签署战略合作协议有利于双方建立长期、稳定的战略合作关系,发挥双方业务协同效应。本次合作符合公司的发展战略,属于公司产业链合作的重要举措,有利于提升公司的供应链稳定性,保障公司行稳致远。
原公告如下:




